0
BQ77PL157A4225
  • BQ77PL157A4225
  • BQ77PL157A4225

BQ77PL157A4225

ACTIVE

Voltage Protection for 3 to 6 Series Cell Lithium-Ion/Polymer Batteries

Texas Instruments BQ77PL157A4225 Product Info

1 April 2026 1

Parameters

Rating

Catalog

Number of series cells (max)

4, 5, 6

Number of series cells (min)

3, 4, 5, 6

Features

FET drive, Overvoltage, Stackable

Function

Protection

Operating current (typ) (µA)

2

Vin (max) (V)

30

Overvoltage protection

4.225

Operating temperature range (°C)

-40 to 85

Battery overvoltage protection (min) (V)

4.225

Battery overvoltage protection (max) (V)

4.225

Package

TSSOP (PW)-16-32 mm² 5 x 6.4

Features

  • Single IC Li-Ion Protection for 3-Series to 6-Series Cells
  • Stackable to Protect up to 18-Series Cells
  • Programmable Detection Time Delay
  • Low Power Consumption
    • Typical 2-µA to 2.5-µA Normal Mode
  • Fixed 4.225 V Overvoltage Threshold
  • Highly Accurate: ±20-mV MAX, TA = 0°C to 50°C
  • Output Activation for Low Side FET
    (Contact TI for Alternate Output Options: High/Low-side Fuse or FET)
  • Protected Output, Power, and Ground Pins for Added Safety and Reliability
  • Permanent or Recoverable Fault Options
  • 16-pin Small Outline Package
  • APPLICATIONS
    • Primary or Secondary Level Voltage Protection for Li-Ion Battery Packs for Use in:
      • Power Tools
      • UPS Systems
      • E-Bikes, Scooters, and Small Mobility Vehicles
      • Medical Devices, Test Equipment, and Industrial Products
  • Single IC Li-Ion Protection for 3-Series to 6-Series Cells
  • Stackable to Protect up to 18-Series Cells
  • Programmable Detection Time Delay
  • Low Power Consumption
    • Typical 2-µA to 2.5-µA Normal Mode
  • Fixed 4.225 V Overvoltage Threshold
  • Highly Accurate: ±20-mV MAX, TA = 0°C to 50°C
  • Output Activation for Low Side FET
    (Contact TI for Alternate Output Options: High/Low-side Fuse or FET)
  • Protected Output, Power, and Ground Pins for Added Safety and Reliability
  • Permanent or Recoverable Fault Options
  • 16-pin Small Outline Package
  • APPLICATIONS
    • Primary or Secondary Level Voltage Protection for Li-Ion Battery Packs for Use in:
      • Power Tools
      • UPS Systems
      • E-Bikes, Scooters, and Small Mobility Vehicles
      • Medical Devices, Test Equipment, and Industrial Products
  • Description

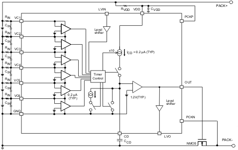
    The bq77PL157 is a stackable overvoltage protection device for 3, 4, 5 or 6 series cell Li-Ion battery packs. This device incorporates a precise and accurate overvoltage detection circuit with preconfigured threshold limits. Additional features include the ability to stack multiple parts to monitor up to 18 series cells.

    FUNCTION

    Each series cell in a Li-Ion battery pack is compared to an internal reference voltage. If one cell reaches an overvoltage condition, the protection sequence begins. The bq77PL157 starts charging an external capacitor through the CD pin. When the CD pin voltage reaches 1.2 V, the OUT pin changes state and the LVO pin becomes active.

    If multiple bq77PL157 devices are stacked, the LVIN pin of the next-lower device receives the LVO pin from the above device and similarly starts a shortened delay timer before activating its OUT pin. (No additional isolation or level-shift circuitry is required.) The lowest bq77PL157 in the string is used to activate a power MOSFET located in the low side of the power path.

    The bq77PL157 is a stackable overvoltage protection device for 3, 4, 5 or 6 series cell Li-Ion battery packs. This device incorporates a precise and accurate overvoltage detection circuit with preconfigured threshold limits. Additional features include the ability to stack multiple parts to monitor up to 18 series cells.

    FUNCTION

    Each series cell in a Li-Ion battery pack is compared to an internal reference voltage. If one cell reaches an overvoltage condition, the protection sequence begins. The bq77PL157 starts charging an external capacitor through the CD pin. When the CD pin voltage reaches 1.2 V, the OUT pin changes state and the LVO pin becomes active.

    If multiple bq77PL157 devices are stacked, the LVIN pin of the next-lower device receives the LVO pin from the above device and similarly starts a shortened delay timer before activating its OUT pin. (No additional isolation or level-shift circuitry is required.) The lowest bq77PL157 in the string is used to activate a power MOSFET located in the low side of the power path.

    Subscribe to Welllinkchips !
    Your Name
    * Email
    Submit a request