0
ADC128S052
  • ADC128S052
  • ADC128S052
  • ADC128S052
  • ADC128S052
  • ADC128S052

ADC128S052

ACTIVE

12-Bit, 500-kSPS, 8-Ch SAR ADC with single-ended inputs and serial interface Linux Mainline Status Linux Source (...)

Texas Instruments ADC128S052 Product Info

1 April 2026 0

Parameters

Resolution (Bits)

12

Sample rate (max) (ksps)

500

Number of input channels

8

Interface type

Microwire (Serial I/O), SPI

Architecture

SAR

Input type

Single-ended

Multichannel configuration

Multiplexed

Rating

Catalog

Reference mode

Supply

Input voltage range (max) (V)

5.25

Input voltage range (min) (V)

0

Operating temperature range (°C)

-40 to 125

Power consumption (typ) (mW)

1.2

Analog supply voltage (min) (V)

2.7

Analog supply voltage (max) (V)

5.25

SNR (dB)

73

Digital supply (min) (V)

2.7

Digital supply (max) (V)

5.25

Package

TSSOP (PW)-16-32 mm² 5 x 6.4

Features

  • Qualified for Automotive Applications
  • AEC-Q100 Qualified With the Following Results:
    • Device Temperature Grade 1: –40°C to
      +125°C Ambient Operating Temperature
      Range
  • Eight Input Channels
  • Variable Power Management
  • Independent Analog and Digital Supplies
  • Compatible With SPI, QSPI, MICROWIRE,
    and DSP
  • Packaged in 16-Pin TSSOP
  • Conversion Rate 200 kSPS to 500 kSPS
  • DNL (VA = VD = 5 V) + 1.3 or –0.9 LSB
    (Maximum)
  • INL (VA = VD = 5 V) ±1 LSB (Maximum)
  • Power Consumption
    • 3-V Supply 1.6 mW (Typical)
    • 5-V Supply 8.7 mW (Typical)
  • Qualified for Automotive Applications
  • AEC-Q100 Qualified With the Following Results:
    • Device Temperature Grade 1: –40°C to
      +125°C Ambient Operating Temperature
      Range
  • Eight Input Channels
  • Variable Power Management
  • Independent Analog and Digital Supplies
  • Compatible With SPI, QSPI, MICROWIRE,
    and DSP
  • Packaged in 16-Pin TSSOP
  • Conversion Rate 200 kSPS to 500 kSPS
  • DNL (VA = VD = 5 V) + 1.3 or –0.9 LSB
    (Maximum)
  • INL (VA = VD = 5 V) ±1 LSB (Maximum)
  • Power Consumption
    • 3-V Supply 1.6 mW (Typical)
    • 5-V Supply 8.7 mW (Typical)

Description

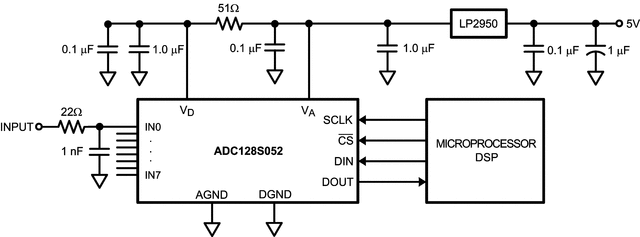
The ADC128S052x device is a low-power, eight-channel CMOS 12-bit analog-to-digital converter specified for conversion throughput rates of 200 kSPS to 500 kSPS. The converter is based on a successive-approximation register architecture with an internal track-and-hold circuit. It can be configured to accept up to eight input signals at inputs IN0 through IN7.

The output serial data is straight binary and is compatible with several standards, such as SPI, QSPI, MICROWIRE, and many common DSP serial interfaces.

The ADC128S052x may be operated with independent analog and digital supplies. The analog supply (VA) can range from 2.7 V to 5.25 V, and the digital supply (VD) can range from 2.7 V to VA. Normal power consumption using a 3-V or 5-V supply is 1.6 mW and 8.7 mW, respectively. The power-down feature reduces the power consumption to 0.06 µW using a 3-V supply and 0.25 µW using a 5-V supply.

The ADC128S052x is packaged in a 16-pin TSSOP package. The ADC128S052 is ensured over the extended industrial temperature range of –40°C to +105°C while the ADC128S052-Q1 is ensured to an AECQ100 Grade-1 automotive temperature range of –40°C to +125°C.

The ADC128S052x device is a low-power, eight-channel CMOS 12-bit analog-to-digital converter specified for conversion throughput rates of 200 kSPS to 500 kSPS. The converter is based on a successive-approximation register architecture with an internal track-and-hold circuit. It can be configured to accept up to eight input signals at inputs IN0 through IN7.

The output serial data is straight binary and is compatible with several standards, such as SPI, QSPI, MICROWIRE, and many common DSP serial interfaces.

The ADC128S052x may be operated with independent analog and digital supplies. The analog supply (VA) can range from 2.7 V to 5.25 V, and the digital supply (VD) can range from 2.7 V to VA. Normal power consumption using a 3-V or 5-V supply is 1.6 mW and 8.7 mW, respectively. The power-down feature reduces the power consumption to 0.06 µW using a 3-V supply and 0.25 µW using a 5-V supply.

The ADC128S052x is packaged in a 16-pin TSSOP package. The ADC128S052 is ensured over the extended industrial temperature range of –40°C to +105°C while the ADC128S052-Q1 is ensured to an AECQ100 Grade-1 automotive temperature range of –40°C to +125°C.

Subscribe to Welllinkchips !
Your Name
* Email
Submit a request