0
MAX9996
  • MAX9996

MAX9996

PRODUCTION

SiGe High-Linearity, 1700MHz to 2200MHz Downconversion Mixer with LO Buffer/Switch Lowest Noise, Highest Linearity, 1700MHz to 2200MHz SiGe Mixer for 2.5G and 3G Base Stations

Analog Devices MAX9996 Product Info

10 February 2026 9

Features

  • 1700MHz to 2200MHz RF Frequency Range
  • 1900MHz to 2400MHz LO Frequency Range
    (MAX9996)
  • 1400MHz to 2000MHz LO Frequency Range
    (MAX9994)
  • 40MHz to 350MHz IF Frequency Range
  • 8.3dB Conversion Gain
  • +26.5dBm Input IP3
  • +12.6dBm Input 1dB Compression Point
  • 9.7dB Noise Figure
  • 72dBc 2LO-2RF Spurious Rejection at
    PRF = -10dBm
  • Integrated LO Buffer
  • Integrated RF and LO Baluns for Single-Ended
    Inputs
  • Low -3dBm to +3dBm LO Drive
  • Built-In SPDT LO Switch with 43dB LO1 to LO2
    Isolation and 50ns Switching Time
  • Pin Compatible with MAX9984/MAX9986 815MHz
    to 995MHz Mixers
  • Functionally Compatible with MAX9993
  • External Current-Setting Resistors Provide Option
    for Operating Mixer in Reduced Power/Reduced
    Performance Mode
  • Lead-Free Package Available
  • Part details & applications

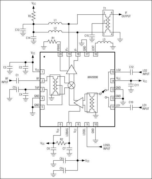
    The MAX9996 high-linearity downconversion mixer provides 8.3dB gain, +26.5dBm IIP3, and 9.7dB NF for 1700MHz to 2200MHz UMTS/W-CDMA, DCS, and PCS base-station receiver applications. With a 1900MHz to 2400MHz LO frequency range, this particular mixer is ideal for high-side LO injection receiver architectures. Low-side LO injection is supported by the MAX9994, which is pin-for-pin and functionally compatible with the MAX9996.

    In addition to offering excellent linearity and noise performance, the MAX9996 also yields a high level of component integration. This device includes a double-balanced passive mixer core, an IF amplifier, a dual-input LO selectable switch, and an LO buffer. On-chip baluns are also integrated to allow for single-ended RF and LO inputs. The MAX9996 requires a nominal LO drive of 0dBm, and supply current is guaranteed to be below 240mA.

    The MAX9994/MAX9996 are pin compatible with the MAX9984/MAX9986 815MHz to 995MHz mixers, making this entire family of downconverters ideal for applications where a common PC board layout is used for both frequency bands. The MAX9996 is also functionally compatible with the MAX9993.

    The MAX9996 is available in a compact, 20-pin, TQFN package (5mm x 5mm) with an exposed paddle. Electrical performance is guaranteed over the extended -40°C to +85°C temperature range.

    Applications

    • cdmaOne™ and cdma2000® Base Stations
    • DCS1800/PCS1900 EDGE Base Stations
    • Digital and Spread-Spectrum Communication Systems
    • Fixed Broadband Wireless Access
    • Microwave Links
    • Military Systems
    • PHS/PAS Base Stations Predistortion Receivers
    • Private Mobile Radios (PMRs)
    • UMTS/WCDMA Base Stations
    • Wireless Local Loop (WLL)
    

    Subscribe to Welllinkchips !
    Your Name
    * Email
    Submit a request