0
MAX8530
  • MAX8530

MAX8530

LAST TIME BUY

Dual Low-Dropout Linear Regulator with Reset or Low-Noise Output in UCSP or QFN Industry's Smallest, Low-Dropout Linear Regulators Designed for Low-Noise, Space-Sensitive Applications

Analog Devices MAX8530 Product Info

10 February 2026 10

Features

  • Guaranteed 200mA Output Current for OUT1
  • Guaranteed 150mA Output Current for OUT2
  • Low 100mV (typ) Dropout at 100mA Load for both LDOs
  • Open-Drain, Active-Low 100ms (min) Reset Timer (MAX8530)
  • Low 40µVRMS Output Noise (MAX8531)
  • Low 130µA Operating Supply Current
  • <1µA Shutdown Current
  • Thermal-Overload and Short-Circuit Protection
  • Output Current Limit
  • Tiny Packages Available
    • 1.16 x 1.57 x 0.6mm UCSP (3 x 2 Grid)
    • 3mm x 3mm Thin QFN

Part details & applications

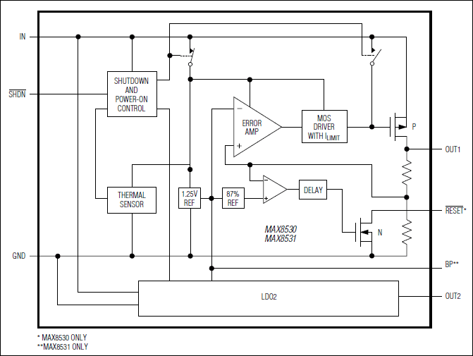
The MAX8530/MAX8531 offer the benefits of low-dropout voltage and ultra-low power regulation in subminiaturized UCSP and QFN packages with an integrated microprocessor reset circuit (MAX8530 only). The devices operate from a 2.5V to 6.5V input and deliver up to 200mA and 150mA outputs with low dropout of 100mV (typ) at 100mA. Designed with an internal P-channel MOSFET pass transistor, the supply current is kept at a low 130µA (with both LDOs on), independent of the load current and dropout voltage. Other features include short-circuit protection and thermal-shutdown protection.

The MAX8530 provides microprocessor open-drain, active-low reset output to monitor OUT1, eliminating external components and adjustments. The MAX8530 asserts a 100ms (min) RESET-bar signal when OUT1 drops below 87% of the nominal output voltage. The MAX8531 includes a reference bypass pin for low output noise (40µVRMS).

Both devices include a logic-controlled shutdown input and are available in 6-bump UCSP and 6-pin thin QFN exposed pad packages.

Applications

  • Cell Phones/Cordless Phones
  • Digital Cameras
  • Handheld Instruments (PDAs, Palmtops)
  • Notebook Computers
  • PCMCIA Cards
  • PDAs and Palmtop Computers
  • Wireless Local Area Networks (WLANs)

Subscribe to Welllinkchips !
Your Name
* Email
Submit a request