0
MAX2306
  • MAX2306

MAX2306

PRODUCTION

CDMA IF VGAs and I/Q Demodulators with VCO and Synthesizer Complete CDMA IF Subsystem

Analog Devices MAX2306 Product Info

10 February 2026 4

Features

  • Complete IF Subsystem Includes VCO and Synthesizer
  • Supports Dual-Band, Triple-Mode Operation
  • VGA with >110dB Gain Control
  • Quadrature Demodulator
  • High Output Level (2.7V)
  • Programmable Charge-Pump Current
  • Supports Any IF Frequency Between 40MHz and 300MHz
  • 3-Wire Programmable Interface
  • Low Supply Voltage (+2.7V)
  • Part details & applications

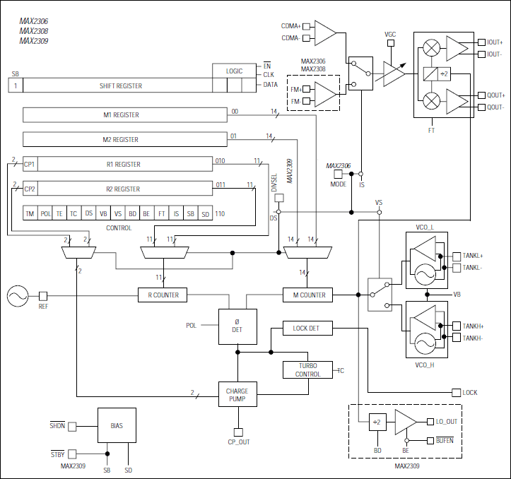
    The MAX2306/MAX2308/MAX2309 are IF receivers designed for dual-band, dual-mode, and single-mode N-CDMA and W-CDMA cellular phone systems. The signal path consists of a variable-gain amplifier (VGA) and I/Q demodulator. The devices feature guaranteed +2.7V operation, a gain control range of over 110dB, and high input IP3 (-31dBm at 35dB gain, 3.4dBm at -35dB gain).

    Unlike similar devices, the MAX2306 family of receivers includes dual oscillators and synthesizers to form a self-contained IF subsystem. The synthesizer's reference and RF dividers are fully programmable through a 3-wire serial bus, enabling dual-band system architectures using any common reference and IF frequency. The differential baseband outputs have enough bandwidth to suit both N-CDMA and W-CDMA systems, and offer saturated output levels of 2.7Vp-p at a low +2.75V supply voltage. Including the low-noise voltage-controlled oscillator (VCO) and synthesizer, the MAX2306 draws only 26mA from a +2.75V supply in CDMA (differential IF) mode.

    The MAX2306/MAX2308/MAX2309 are available in 28-pin QFN packages.

    Applications

    • Globalstar Dual-Mode Handsets
    • Single/Dual/Triple-Mode CDMA Handsets
    • WCDMA Handsets
    • Wireless Data Links
    • Wireless Local Loop (WLL)

    Subscribe to Welllinkchips !
    Your Name
    * Email
    Submit a request