0
MAX15003
  • MAX15003

MAX15003

PRODUCTION

Triple-Output Buck Controller with Tracking/Sequencing Flexible, Triple Controller Delivers 15A per Output with Sequencing and Tracking Control

Analog Devices MAX15003 Product Info

10 February 2026 8

Features

  • 5.5V to 23V or 5V ±10% Input Voltage Range
  • Triple-Output Synchronous Buck Controller
  • Selectable In-Phase or 120° Out-of-Phase Operation
  • Output Voltages Adjustable from 0.6V to 0.85VIN
  • Lossless Valley-Mode Current Sensing or Accurate Valley Current Sensing Using RSENSE
  • External Compensation for Maximum Flexibility
  • Digital Soft-Start and Soft-Stop
  • Sequencing or Coincident/Ratiometric VOUT Tracking
  • Individual PGOOD Outputs
  • Active-Low RESET Output with a Programmable Timeout Period
  • 200kHz to 2.2MHz Programmable Switching Frequency
  • External Frequency Synchronization
  • Hiccup Mode Short-Circuit Protection
  • Space-Saving (7mm x 7mm) 48-Pin TQFN Package

Part details & applications

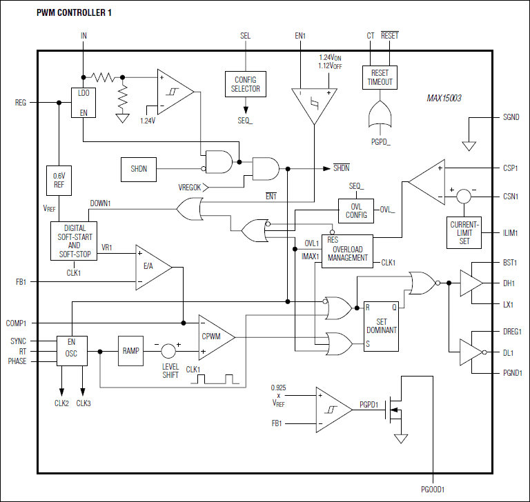
The MAX15003 is a triple-output, pulse-width-modulated (PWM), step-down DC-DC controller with tracking and sequencing capability. The device operates over the input voltage range of 5.5V to 23V or 5V ±10%. Each PWM controller provides an adjustable output down to 0.6V and delivers up to 15A for each output with excellent load and line regulation. The MAX15003 is optimized for high-performance, small-size power management solutions.

The options of coincident tracking, ratiometric tracking, and output sequencing allow the tailoring of the power-up/power-down sequence depending on the system requirements. Each of the MAX15003 PWM sections utilizes a voltage-mode control scheme with external compensation allowing for good noise immunity and maximum flexibility with a wide selection of inductor values and capacitor types. Each PWM section operates at the same, fixed switching frequency that is programmable from 200kHz to 2.2MHz and can be synchronized to an external clock signal using the SYNC input. Each converter operating at up to 2.2MHz with 120° out-of-phase, increases the input capacitor ripple frequency up to 6.6MHz, thereby reducing the RMS input ripple current and the size of the input bypass capacitor requirement significantly.

The MAX15003 includes internal input undervoltage lockout with hysteresis, digital soft-start/soft-stop for glitch-free power-up and power-down of each converter. The power-on reset (active-low RESET) with an adjustable timeout period monitors all three outputs and provides a active-low RESET signal to the processor when all outputs are within regulation. Protection features include lossless valley-mode current limit and hiccup mode output short-circuit protection.

The MAX15003 is available in a space-saving, 7mm x 7mm, 48-pin TQFN-EP package and is specified for operation over the -40°C to +125°C automotive temperature range. See the MA

Subscribe to Welllinkchips !
Your Name
* Email
Submit a request