0
MAX11122
  • MAX11122

MAX11122

PRODUCTION

1Msps, Low-Power, Serial 12-/10-/8-Bit, 4-/8-/16-Channel ADCs Pin-/Software-Compatible Family of 1Msps, Multichannel SAR ADCs with External Reference, 1MHz Full Linear Bandwidth, and SPI Interface Offers Rich Feature Set

Analog Devices MAX11122 Product Info

10 February 2026 4

Features

  • Scan Modes, Internal Averaging, and Internal Clock
  • 16-Entry First-In/First-Out (FIFO)
  • SampleSet: User-Defined Channel Sequence with Maximum Length of 256
  • Analog Multiplexer with True Differential Track/Hold
    • 16-/8-/4-Channel Single-Ended
    • 8-/4-/2-Channel Fully-Differential Pairs
    • 15-/8-/4-Channel Pseudo-Differential Relative to a Common Input
  • Two Software-Selectable Bipolar Input Ranges
    • ±VREF+/2, ±VREF+
  • Flexible Input Configuration Across All Channels
  • High Accuracy
    • ±1 LSB INL, ±1 LSB DNL, No Missing Codes Over Temperature Range
  • 70dB SINAD Guaranteed at 250kHz Input Frequency
  • 1.5V to 3.6V Wide Range I/O Supply
    • Allows the Serial Interface to Connect Directly to 1.8V, 2.5V, or 3.3V Digital Systems
  • 2.35V to 3.6V Supply Voltage
  • Longer Battery Life for Portable Applications
    • Low Power
    • 5.4mW at 1Msps with 3V Supplies
    • 2µA Full-Shutdown Current
  • External Differential Reference (1V to VDD)
  • 16MHz, 3-Wire SPI-/QSPI-/MICROWIRE-/DSP-Compatible Serial Interface
  • Wide -40°C to +125°C Operation
  • Space-Saving, 28-Pin, 5mm × 5mm TQFN Packages
  • 1Msps Conversion Rate, No Pipeline Delay
  • 12-/10-/8-Bit Resolution
  • AECQ-100 Qualified Variant Available (MAX11128ATI/V+)

Part details & applications

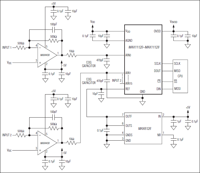
The MAX11120–MAX11128 are 12-/10-/8-bit with external reference and industry-leading 1.5MHz, full linear bandwidth, high speed, low-power, serial output successive approximation register (SAR) analog-to-digital converters (ADCs). The MAX11120–MAX11128 include both internal and external clock modes. These devices feature scan mode in both internal and external clock modes. The internal clock mode features internal averaging to increase SNR. The external clock mode features the SampleSet™ technology, a user-programmable analog input channel sequencer. The SampleSet approach provides greater sequencing flexibility for multichannel applications while alleviating significant microcontroller or DSP (controlling unit) communication overhead.

The internal clock mode features an integrated FIFO allowing data to be sampled at high speeds and then held for readout at any time or at a lower clock rate. Internal averaging is also supported in this mode improving SNR for noisy input signals. The devices feature analog input channels that can be configured to be single-ended inputs, fully differential pairs, or pseudo-differential inputs with respect to one common input. The MAX11120–MAX11128 operate from a 2.35V to 3.6V supply and consume only 5.4mW at 1Msps.

The MAX11120–MAX11128 include AutoShutdown™, fast wake-up, and a high-speed 3-wire serial interface. The devices feature full power-down mode for optimal power management.

The 16MHz, 3-wire serial interface directly connects to SPI, QSPI™, and MICROWIRE™ devices without external logic.

Excellent dynamic performance, low voltage, low power, ease of use, and small package size make these converters ideal for portable battery-powered data-acquisition applications, and for other applications that demand low power consumption and small space.

The MAX11120–MAX11128 are available in 28-pin, 5mm x

Subscribe to Welllinkchips !
Your Name
* Email
Submit a request