0
LTC3110
  • LTC3110
  • LTC3110
  • LTC3110
  • LTC3110

LTC3110

RECOMMENDED FOR NEW DESIGNS

2A Bidirectional Buck-Boost DC/DC Regulator and Charger/Balancer

Analog Devices LTC3110 Product Info

10 February 2026 8

Features

  • VCAP Operating Range: 0.1V to 5.5V
  • VSYS Operating Range: 1.71V to 5.25V
  • Automatic Switchover from Charge to Backup Mode
  • Programmable ±2% Accurate Charge Input Current Limit from 125mA to 2A
  • ±1% Backup Voltage Accuracy
  • Automatic Backup Capacitor Balancing
  • Fixed 1.2MHz Switching Frequency
  • Burst Mode® Operation: 40μA Quiescent Current
  • Built-In Programmable Multipurpose Comparator with Open-Collector Output
  • Open-Collector Outputs to Indicate Direction of Operation and End of Charge
  • Thermally Enhanced TSSOP-24 and 4mm × 4mm QFN-24 Packages

Part details & applications

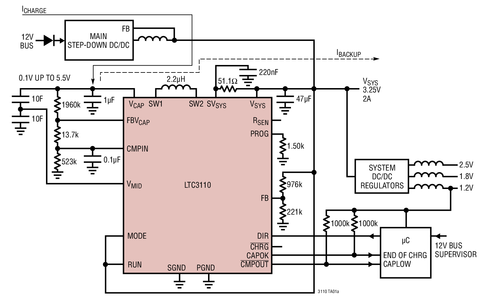
The LTC3110 is a 2A bidirectional buck-boost DC/DC regulator with capacitor charger and balancer. Its wide 0.1V to 5.5V capacitor/battery voltage and 1.8V to 5.25V system backup voltage ranges make it well suited to a wide variety of backup applications using supercapacitors or batteries. A proprietary low noise switching algorithm optimizes efficiency with capacitor/battery voltages that are above, below or equal to the system output voltage.

The LTC3110 can autonomously transition from charge to backup mode or switch modes based on an external command. Pin-selectable Burst Mode operation reduces standby current and improves light-load efficiency, which combined with a 1μA shutdown current make the LTC3110 ideally suited for backup applications. Additional features include voltage supervisors for direction control and end of charge, and a general purpose comparator with open-collector output for interfacing with a μC. The LTC3110 is available in thermally enhanced, low profile 24-lead TSSOP and 4mm × 4mm QFN packages.

Applications

  • Supercapacitor Backup Converter and Charger
  • Battery Backup Converter and Charger
  • Servers, RAID Systems
  • RF Systems with Battery/Capacitor Backup

Subscribe to Welllinkchips !
Your Name
* Email
Submit a request