0
LTC1420
  • LTC1420
  • LTC1420
  • LTC1420

LTC1420

PRODUCTION

12-Bit, 10Msps, Sampling ADC

Analog Devices LTC1420 Product Info

10 February 2026 7

Features

  • 10Msps Sample Rate
  • Single 5V Supply or ±5V Supplies
  • 71dB S/(N + D) and 83dB SFDR at Nyquist
  • 100MHz Full-Power Bandwidth Sampling
  • Input PGA
  • Integral Nonlinearity Error <0.35LSB
  • Differential Nonlinearity <0.25LSB
  • ±2.048V, ±1.024V and ±0.512V Bipolar Input Range
  • Out-of-Range Indicator
  • True Differential Inputs with 75dB CMRR
  • Power Dissipation: 250mW
  • 28-Pin Narrow SSOP Package

Part details & applications

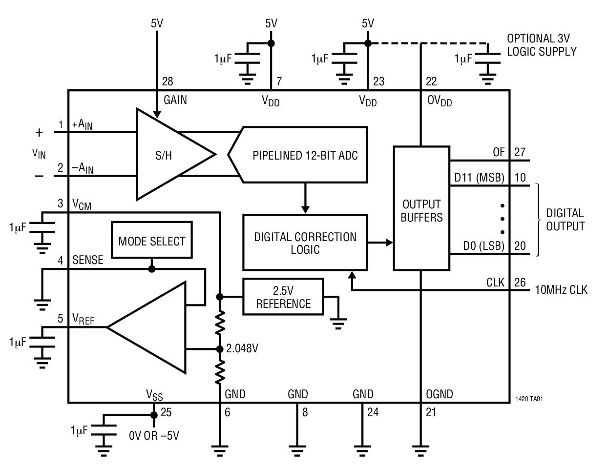
The LTC1420 is a 10Msps, 12-bit sampling A/D converter that draws only 250mW from either single 5V or dual ±5V supplies. This easy-to-use device includes a high dynamic range sample-and-hold, a precision reference and a PGA input circuit.

The LTC1420 has a flexible input circuit that allows fullscale input ranges of ±2.048V ±1.024V and ±0.512V. The input common mode voltage is arbitrary, though a 2.5V reference is provided for single supply applications. The input PGA has a digitally selectable 1x or 2x gain.

Maximum DC specs include ±1LSB INL and ±1LSB DNL over temperature. Outstanding AC performance includes 71dB S/(N + D) and 83dB SFDR at the Nyquist input frequency of 5MHz.

The unique differential input sample-and-hold can acquire single-ended or differential input signals up to its 100MHz bandwidth. The 75dB common mode rejection allows users to eliminate ground loops and common mode noise by measuring signals differentially from the source. A separate output logic supply allows direct connection to 3V components.

Applications

  • Telecommunications
  • Digital Signal Processing
  • Multiplexed Data Acquisition Systems
  • High Speed Data Acquisition
  • Spectral Analysis
  • Imaging Systems

Subscribe to Welllinkchips !
Your Name
* Email
Submit a request