0
ADXRS620
  • ADXRS620
  • ADXRS620

ADXRS620

NOT RECOMMENDED FOR NEW DESIGNS

±300°/sec Yaw Rate Gyro

Analog Devices ADXRS620 Product Info

10 February 2026 9

Features

  • Complete rate gyroscope on a single chip
  • Z-axis (yaw rate) response
  • High vibration rejection over wide frequency
  • 2000 g powered shock survivability
  • Ratiometric to referenced supply
  • 5 V single-supply operation
  • 105°C operation
  • Self-test on digital command
  • Ultrasmall and light (< 0.15 cc, < 0.5 gram)
  • Temperature sensor output
  • RoHS compliant

Part details & applications

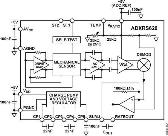
The ADXRS620 is a complete angular rate sensor (gyroscope) that uses the Analog Devices, Inc. surface-micromachining process to create a functionally complete and low cost angular rate sensor integrated with all required electronics on one chip. The manufacturing technique for this device is the same high volume BiMOS process used for high reliability automotive airbag accelerometers.

The ADXRS620 is an automotive grade gyroscope that has 100% pin, package, temperature, and function compatible to the available industrial grade ADXRS652 gyro. Automotive grade gyroscopes have more extensive guaranteed min/max specifications due to automotive testing.

The output signal, RATEOUT (1B, 2A), is a voltage proportional to angular rate about the axis normal to the top surface of the package. The output is ratiometric with respect to a provided reference supply. A single external resistor can be used to lower the scale factor. An external capacitor sets the bandwidth. Other external capacitors are required for operation.

A temperature output is provided for compensation techniques. Two digital self-test inputs electromechanically excite the sensor to test proper operation of both the sensor and the signal conditioning circuits. The ADXRS620 is available in a 7 mm × 7 mm × 3 mm BGA ceramic package.

APPLICATIONS

  • Vehicle chassis rollover sensing
  • Inertial measurement units
  • Platform stabilization

Subscribe to Welllinkchips !
Your Name
* Email
Submit a request