0
AD7674
  • AD7674
  • AD7674
  • AD7674
  • AD7674

AD7674

PRODUCTION

18-Bit, 2.5 LSB INL, 800 kSPS, SAR ADC

Analog Devices AD7674 Product Info

10 February 2026 10

Features

  • 18-bit resolution with no missing codes
  • No pipeline delay (SAR architecture)
  • Differential input range: ±VREF (VREF up to 5 V)
  • Throughput
    • 800 kSPS (warp mode)
    • 666 kSPS (normal mode)
    • 570 kSPS (impulse mode)
  • INL: ±2.5 LSB max (±9.5 ppm of full scale)
  • Dynamic range : 103 dB typ (VREF = 5 V)
  • SINAD: 100 dB typ at 2 kHz (VREF = 5 V)
  • Parallel (18-, 16-, or 8-bit bus) and serial 5 V/3 V interface
  • SPI/QSPI™/MICROWIRE/DSP compatible
  • On-board reference buffer
  • Single 5 V supply operation
  • See data sheet for additional features

Part details & applications

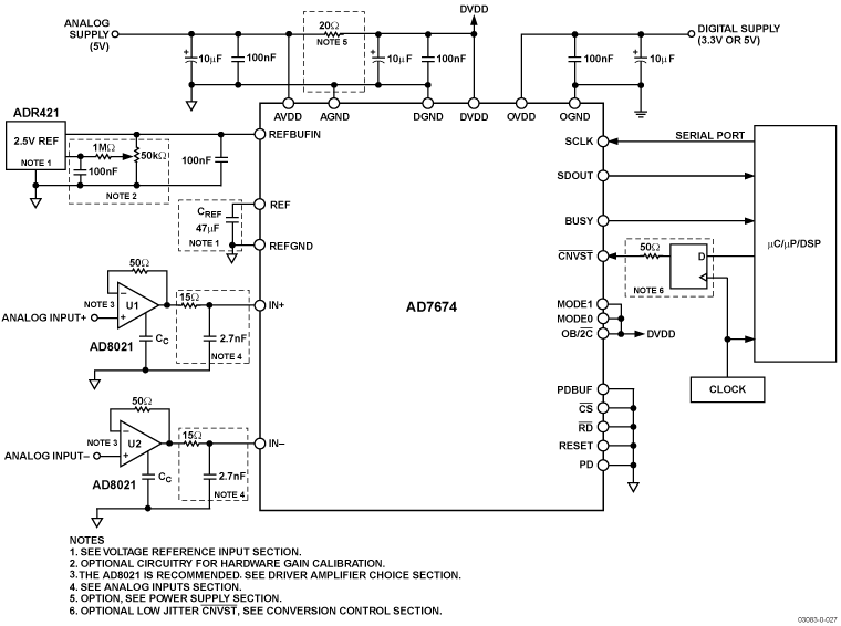
The AD7674 is an 18-bit, 800 kSPS, charge redistribution, successive approximation register (SAR) fully differential analog-to-digital converter (ADC) that operates on a single 5 V power supply. The device contains a high speed, 18-bit sampling ADC, an internal conversion clock, an internal reference buffer, error correction circuits, and both serial and parallel system interface ports.

The device is available in a 48-lead LQFP or a 48-lead LFCSP with operation specified from −40°C to +85°C.

Product Highlights

  1. High Resolution, Fast Throughput. The AD7674 is an 800 kSPS, charge redistribution, 18-bit, SAR ADC (no latency).
  2. Excellent Accuracy. The AD7674 has a maximum integral nonlinearity of 2.5 LSB with no missing 18-bit codes.
  3. Serial or Parallel Interface. Versatile parallel (18-, 16- or 8-bit bus) or 3-wire serial interface arrangement compatible with both 3 V and 5 V logic.

Applications

  • CT scanners
  • High dynamic data acquisition
  • Geophone and hydrophone sensors
  • ∑-∆ replacement (low power, multichannel)
  • Instrumentation
  • Spectrum analysis
  • Medical instruments

Subscribe to Welllinkchips !
Your Name
* Email
Submit a request