0
UCD7138
  • UCD7138
  • UCD7138

UCD7138

ACTIVE

Single-channel synchronous rectifier driver with body-diode conduction sensing

Texas Instruments UCD7138 Product Info

1 April 2026 0

Parameters

Topology

Full-bridge, Resonant

Control mode

Dead-time compensation

Package

WSON (DRS)-6-9 mm² 3 x 3

Features

  • Low-Side Gate Driver With Body-Diode
    Conduction Sensing
  • Gate Turnoff Edge Body-Diode Conduction
    Reporting
  • Gate Turnon Edge Delay Optimization
  • Works Together With the Dead-Time
    Compensation (DTC) Module in the UCD3138A
    Family of Digital Power Controllers:
    • Automatic or Manual Dead-Time Adjustment of
      Gate Turnon and Turnoff Edges
    • Negative Current Protection
  • –150-mV Body-Diode Conduction Sensing
    Threshold
  • Able to Sense Body Diode Conduction Times as
    Low as 10 ns
  • 4-A Peak-Source and 6-A Peak-Sink Drive
    Current
  • Fast Propagation Delays (14-ns Typical)
  • Fast Rise and Fall Times (5-ns Typical)
  • Up to 2-MHz Operating Frequency
  • 4.5-V to 18-V Supply Range
  • Rail-to-Rail Drive Capability
  • VCC Undervoltage Lockout (UVLO)
  • 6-Pin 3-mm × 3-mm WSON-6 Package
  • Low-Side Gate Driver With Body-Diode
    Conduction Sensing
  • Gate Turnoff Edge Body-Diode Conduction
    Reporting
  • Gate Turnon Edge Delay Optimization
  • Works Together With the Dead-Time
    Compensation (DTC) Module in the UCD3138A
    Family of Digital Power Controllers:
    • Automatic or Manual Dead-Time Adjustment of
      Gate Turnon and Turnoff Edges
    • Negative Current Protection
  • –150-mV Body-Diode Conduction Sensing
    Threshold
  • Able to Sense Body Diode Conduction Times as
    Low as 10 ns
  • 4-A Peak-Source and 6-A Peak-Sink Drive
    Current
  • Fast Propagation Delays (14-ns Typical)
  • Fast Rise and Fall Times (5-ns Typical)
  • Up to 2-MHz Operating Frequency
  • 4.5-V to 18-V Supply Range
  • Rail-to-Rail Drive Capability
  • VCC Undervoltage Lockout (UVLO)
  • 6-Pin 3-mm × 3-mm WSON-6 Package

Description

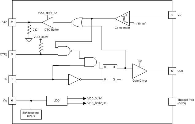
The UCD7138 device is a 4-A and 6-A single-channel MOSFET driver with body-diode conduction sensing and reporting and is a high performance driver that allows the Texas Instruments UCD3138A digital PWM controller to achieve advanced synchronous-rectification (SR) control. The device contains a high-speed gate driver, a body-diode conduction-sensing circuit, and a turnon delay optimization circuit. The device is suitable for high-power, high-efficiency isolated converter applications where SR dead-time optimization is desired.

The UCD7138 device offers asymmetrical rail-to-rail 4-A source and 6-A sink peak-current drive capability. The short propagation delay and fast rise and fall time allows efficient operation at high frequencies. An internal high-speed comparator with a –150-mV threshold detects the body-diode conduction and reports the information to the UCD3138A digital-power controller. The UCD7138 device is capable of sensing body-diode conduction time as low as 10 ns. The SR turnon edge is optimized by the UCD7138 device. The SR turnoff edge is optimized by the UCD3138A digital-power controller which analyzes the body-diode conduction information reported by the UCD7138 DTC pin.

The benefits of the chipset include maximizing system efficiency by minimizing body-diode conduction time, robust and fast negative-current protection, and a simple interface.

The UCD7138 device is a 4-A and 6-A single-channel MOSFET driver with body-diode conduction sensing and reporting and is a high performance driver that allows the Texas Instruments UCD3138A digital PWM controller to achieve advanced synchronous-rectification (SR) control. The device contains a high-speed gate driver, a body-diode conduction-sensing circuit, and a turnon delay optimization circuit. The device is suitable for high-power, high-efficiency isolated converter applications where SR dead-time optimization is desired.

The UCD7138 device offers asymmetrical rail-to-rail 4-A source and 6-A sink peak-current drive capability. The short propagation delay and fast rise and fall time allows efficient operation at high frequencies. An internal high-speed comparator with a –150-mV threshold detects the body-diode conduction and reports the information to the UCD3138A digital-power controller. The UCD7138 device is capable of sensing body-diode conduction time as low as 10 ns. The SR turnon edge is optimized by the UCD7138 device. The SR turnoff edge is optimized by the UCD3138A digital-power controller which analyzes the body-diode conduction information reported by the UCD7138 DTC pin.

The benefits of the chipset include maximizing system efficiency by minimizing body-diode conduction time, robust and fast negative-current protection, and a simple interface.

Subscribe to Welllinkchips !
Your Name
* Email
Submit a request