0
UCC3813-1
  • UCC3813-1
  • UCC3813-1
  • UCC3813-1
  • UCC3813-1

UCC3813-1

ACTIVE

Economy low power BICMOS 1MHz current mode PWM with 9.4V/7.4V UVLO and 50% duty cycle, 0C to 70C

Texas Instruments UCC3813-1 Product Info

1 April 2026 0

Parameters

Topology

Boost, Flyback

Control mode

Current

Features

Adjustable switching frequency, Current limiting, Dead time control, Error amplifier, Fixed frequency, Leading edge blanking, Multi-topology, Soft start

Duty cycle (max) (%)

50

Package

SOIC (D)-8-29.4 mm² 4.9 x 6

Features

  • 100µA typical starting supply current
  • 500µA typical operating supply current
  • Operation to 1MHz
  • Internal soft start
  • Internal fault soft start
  • Internal leading-edge blanking of the current-sense signal
  • 1A totem-pole output
  • 70ns typical response from current-sense to gate-drive output
  • 1.5% tolerance voltage reference
  • Same pinout as the UCC3802 device, UC3842 device, and UC3842A device families
  • 100µA typical starting supply current
  • 500µA typical operating supply current
  • Operation to 1MHz
  • Internal soft start
  • Internal fault soft start
  • Internal leading-edge blanking of the current-sense signal
  • 1A totem-pole output
  • 70ns typical response from current-sense to gate-drive output
  • 1.5% tolerance voltage reference
  • Same pinout as the UCC3802 device, UC3842 device, and UC3842A device families

Description

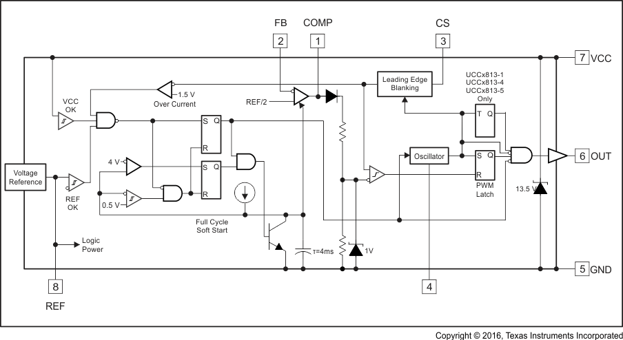
The UCC3813-x device family of high-speed, low-power integrated circuits contains all of the control and drive components required for off-line and DC-to-DC fixed-frequency current-mode switching power supplies with minimal parts count.

These devices have the same pin configuration as the UC384x device family, and also offer the added features of internal full-cycle soft start and internal leading-edge blanking of the current-sense input.

The UCC3813-x device family offers a variety of package options, temperature-range options, choice of maximum duty cycle, and choice of critical voltage levels. Devices with lower reference voltage such as the UCC3813-3 and UCC3813-5 fit best into battery operated systems, while the higher reference and the higher UVLO hysteresis of the UCC3813-2 device and UCC3813-4 device make these ideal choices for use in off-line power supplies.

The UCC2813-x device series is specified for operation from –40°C to 85°C and the UCC3813-x device series is specified for operation from 0°C to 70°C.

The UCC3813-x device family of high-speed, low-power integrated circuits contains all of the control and drive components required for off-line and DC-to-DC fixed-frequency current-mode switching power supplies with minimal parts count.

These devices have the same pin configuration as the UC384x device family, and also offer the added features of internal full-cycle soft start and internal leading-edge blanking of the current-sense input.

The UCC3813-x device family offers a variety of package options, temperature-range options, choice of maximum duty cycle, and choice of critical voltage levels. Devices with lower reference voltage such as the UCC3813-3 and UCC3813-5 fit best into battery operated systems, while the higher reference and the higher UVLO hysteresis of the UCC3813-2 device and UCC3813-4 device make these ideal choices for use in off-line power supplies.

The UCC2813-x device series is specified for operation from –40°C to 85°C and the UCC3813-x device series is specified for operation from 0°C to 70°C.

Subscribe to Welllinkchips !
Your Name
* Email
Submit a request