0
UCC28780
  • UCC28780
  • UCC28780
  • UCC28780

UCC28780

ACTIVE

1-MHz High Frequency Active Clamp Flyback Controller

Texas Instruments UCC28780 Product Info

1 April 2026 0

Parameters

Topology

Flyback

Control mode

Secondary-side regulation

Features

1 MHz Switching Frequency, Input line monitor, Light load efficiency, Overvoltage protection, Secondary-side regulated, Soft start, Zero voltage switching

Duty cycle (max) (%)

99

Package

SOIC (D)-16-59.4 mm² 9.9 x 6

Features

  • Full and Partial Zero Voltage Switching (ZVS) of Primary FET with Adaptive Control
  • Programmable Timing for External Si or GaN FETs
  • High Switching Frequency up to 1 MHz
  • Programmable Adaptive Burst Control and Standby Mode for Light-Load Efficiency with Low Output Ripple and Audible Noise Mitigation
  • Brownout Detection without Direct Line Sensing
  • Accurate Programmable Over-Power Protection (OPP) to Support Peak Power Mode
  • Fault Protections: Over-Temperature, Output Over-Voltage, Output Short-Circuit, Over-Current, and Pin Fault
  • Direct Interface with Optocoupler Based Feedback Allows for Dynamically Scalable Output Voltage
  • Internal Soft Start
  • NTC Thermistor Interface with External Enable
  • Full and Partial Zero Voltage Switching (ZVS) of Primary FET with Adaptive Control
  • Programmable Timing for External Si or GaN FETs
  • High Switching Frequency up to 1 MHz
  • Programmable Adaptive Burst Control and Standby Mode for Light-Load Efficiency with Low Output Ripple and Audible Noise Mitigation
  • Brownout Detection without Direct Line Sensing
  • Accurate Programmable Over-Power Protection (OPP) to Support Peak Power Mode
  • Fault Protections: Over-Temperature, Output Over-Voltage, Output Short-Circuit, Over-Current, and Pin Fault
  • Direct Interface with Optocoupler Based Feedback Allows for Dynamically Scalable Output Voltage
  • Internal Soft Start
  • NTC Thermistor Interface with External Enable

Description

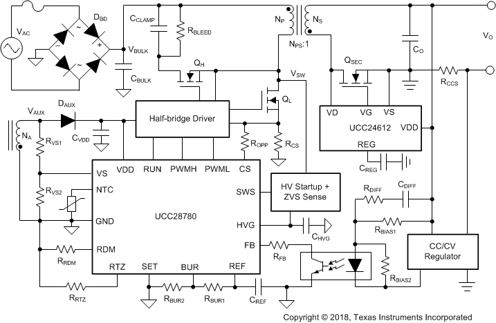
UCC28780 is a high-frequency active-clamp flyback controller that enables high-density AC-to-DC power supplies that comply with stringent global efficiency standards such as DoE Level VI and EU CoC V5 Tier-2. User programmable advanced control law features allow performance to be optimized for both Silicon (Si) and Gallium Nitride (GaN) power FETs. Direct operation with switching devices that combine driver and GaN FETs is further enhanced with logic-level gate signals and enable outputs.

Zero voltage switching (ZVS) is achieved over a wide operating range with advanced auto-tuning techniques, adaptive dead-time optimization, and variable switching frequency control law. Using adaptive multimode control that changes the operation based on input and output conditions, UCC28780 enables high efficiency while mitigating audible noise. With a variable switching frequency of up to 1 MHz and accurate programmable over-power protection, which provides consistent power for thermal design across wide line range, the size of passive components can be further reduced and enable high power density.

UCC28780 works with VDS-sensing synchronous rectifier controllers, such as UCC24612, to achieve higher conversion efficiency and very compact designs.

UCC28780 is a high-frequency active-clamp flyback controller that enables high-density AC-to-DC power supplies that comply with stringent global efficiency standards such as DoE Level VI and EU CoC V5 Tier-2. User programmable advanced control law features allow performance to be optimized for both Silicon (Si) and Gallium Nitride (GaN) power FETs. Direct operation with switching devices that combine driver and GaN FETs is further enhanced with logic-level gate signals and enable outputs.

Zero voltage switching (ZVS) is achieved over a wide operating range with advanced auto-tuning techniques, adaptive dead-time optimization, and variable switching frequency control law. Using adaptive multimode control that changes the operation based on input and output conditions, UCC28780 enables high efficiency while mitigating audible noise. With a variable switching frequency of up to 1 MHz and accurate programmable over-power protection, which provides consistent power for thermal design across wide line range, the size of passive components can be further reduced and enable high power density.

UCC28780 works with VDS-sensing synchronous rectifier controllers, such as UCC24612, to achieve higher conversion efficiency and very compact designs.

Subscribe to Welllinkchips !
Your Name
* Email
Submit a request