0
TPS51216
  • TPS51216
  • TPS51216

TPS51216

ACTIVE

DDR2/3/3L/4 Memory Power Solution Synchronous Buck Controller, 2-A LDO, Buffered Reference

Texas Instruments TPS51216 Product Info

1 April 2026 0

Parameters

Product type

DDR

Vin (min) (V)

3

Vin (max) (V)

28

Vout (min) (V)

0.7

Vout (max) (V)

1.8

Features

Complete Solution, Eco Mode, S3/S5 Support

Rating

Catalog

Operating temperature range (°C)

-40 to 85

Iq (typ) (mA)

0.6

DDR memory type

DDR, DDR2, DDR3, DDR3L, DDR4, LPDDR2, LPDDR3

Package

WQFN (RUK)-20-9 mm² 3 x 3

Features

  • Synchronous Buck Controller (VDDQ)
    • Conversion Voltage Range: 3 V to 28 V
    • Output Voltage Range: 0.7 V to 1.8 V
    • 0.8% VREF Accuracy
    • D-CAP™ Mode for Fast Transient Response
    • Selectable 300 kHz/400 kHz Switching Frequencies
    • Optimized Efficiency at Light and Heavy Loads with Auto-skip Function
    • Supports Soft-Off in S4/S5 States
    • OCL/OVP/UVP/UVLO Protections
    • Powergood Output
  • 2-A LDO(VTT), Buffered Reference(VTTREF)
    • 2-A (Peak) Sink and Source Current
    • Requires Only 10-μF of Ceramic Output Capacitance
    • Buffered, Low Noise, 10-mA VTTREF Output
    • 0.8% VTTREF, 20-mV VTT Accuracy
    • Support High-Z in S3 and Soft-Off in S4/S5
  • Thermal Shutdown
  • 20-Pin, 3 mm × 3 mm, QFN Package
  • APPLICATIONS
    • DDR2/DDR3/DDR3L Memory Power Supplies
    • SSTL_18, SSTL_15, SSTL_135 and HSTL Termination

  • Synchronous Buck Controller (VDDQ)
    • Conversion Voltage Range: 3 V to 28 V
    • Output Voltage Range: 0.7 V to 1.8 V
    • 0.8% VREF Accuracy
    • D-CAP™ Mode for Fast Transient Response
    • Selectable 300 kHz/400 kHz Switching Frequencies
    • Optimized Efficiency at Light and Heavy Loads with Auto-skip Function
    • Supports Soft-Off in S4/S5 States
    • OCL/OVP/UVP/UVLO Protections
    • Powergood Output
  • 2-A LDO(VTT), Buffered Reference(VTTREF)
    • 2-A (Peak) Sink and Source Current
    • Requires Only 10-μF of Ceramic Output Capacitance
    • Buffered, Low Noise, 10-mA VTTREF Output
    • 0.8% VTTREF, 20-mV VTT Accuracy
    • Support High-Z in S3 and Soft-Off in S4/S5
  • Thermal Shutdown
  • 20-Pin, 3 mm × 3 mm, QFN Package
  • APPLICATIONS
    • DDR2/DDR3/DDR3L Memory Power Supplies
    • SSTL_18, SSTL_15, SSTL_135 and HSTL Termination

Description

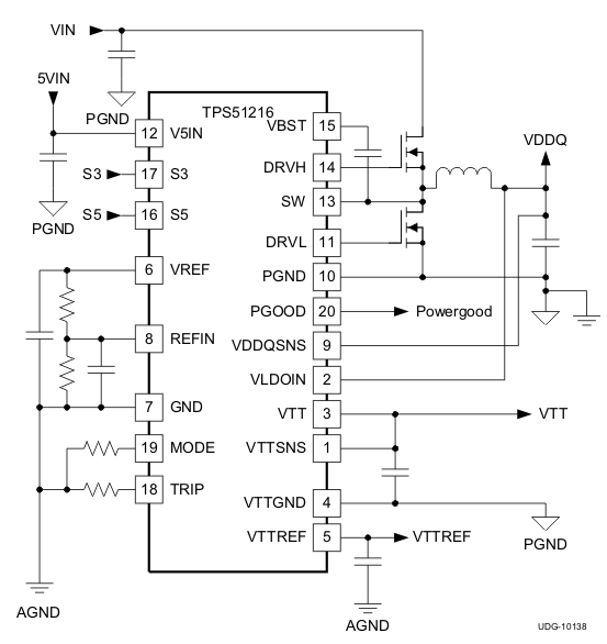
The TPS51216 provides a complete power supply for DDR2, DDR3 and DDR3L memory systems in the lowest total cost and minimum space. It integrates a synchronous buck regulator controller (VDDQ) with a 2-A sink/source tracking LDO (VTT) and buffered low noise reference (VTTREF). The TPS51216 employs D-CAP™ mode coupled with 300 kHz/400 kHz frequencies for ease-of-use and fast transient response. The VTTREF tracks VDDQ/2 within excellent 0.8% accuracy. The VTT, which provides 2-A sink/source peak current capabilities, requires only 10-μF of ceramic capacitance. In addition, a dedicated LDO supply input is available.

The TPS51216 provides rich useful functions as well as excellent power supply performance. It supports flexible power state control, placing VTT at high-Z in S3 and discharging VDDQ, VTT and VTTREF (soft-off) in S4/S5 state. Programmable OCL with low-side MOSFET RDS(on) sensing, OVP/UVP/UVLO and thermal shutdown protections are also available.

The TPS51216 is available in a 20-pin, 3 mm × 3 mm, QFN package and is specified for ambient temperature from –40°C to 85°C.

The TPS51216 provides a complete power supply for DDR2, DDR3 and DDR3L memory systems in the lowest total cost and minimum space. It integrates a synchronous buck regulator controller (VDDQ) with a 2-A sink/source tracking LDO (VTT) and buffered low noise reference (VTTREF). The TPS51216 employs D-CAP™ mode coupled with 300 kHz/400 kHz frequencies for ease-of-use and fast transient response. The VTTREF tracks VDDQ/2 within excellent 0.8% accuracy. The VTT, which provides 2-A sink/source peak current capabilities, requires only 10-μF of ceramic capacitance. In addition, a dedicated LDO supply input is available.

The TPS51216 provides rich useful functions as well as excellent power supply performance. It supports flexible power state control, placing VTT at high-Z in S3 and discharging VDDQ, VTT and VTTREF (soft-off) in S4/S5 state. Programmable OCL with low-side MOSFET RDS(on) sensing, OVP/UVP/UVLO and thermal shutdown protections are also available.

The TPS51216 is available in a 20-pin, 3 mm × 3 mm, QFN package and is specified for ambient temperature from –40°C to 85°C.