0
UCC28600
  • UCC28600
  • UCC28600

UCC28600

ACTIVE

8-pin quasi resonant Flyback green mode controller

Texas Instruments UCC28600 Product Info

1 April 2026 1

Parameters

Topology

Flyback

Control mode

Secondary-side regulation

Features

Green mode, Light load efficiency, Overcurrent protection, Quasi-Resonant, SSR, Secondary-side regulated, X-cap discharge, current limiting

Duty cycle (max) (%)

99

Package

SOIC (D)-8-29.4 mm² 4.9 x 6

Features

  • Green-Mode Controller With Advanced Energy
    Saving Features
  • Quasi-Resonant Mode Operation for Reduced
    EMI and Low Switching Losses (Low-Voltage
    Valley Switching)
  • Low Standby Current for Minimum System No-
    Load Power Consumption
  • Low Start-up Current: 25-µA Maximum
  • Programmable Line and Load Over-Voltage
    Protection
  • Internal Over-Temperature Protection
  • Current Limit Protection
    • Cycle-by-Cycle Power Limit
    • Primary-Side Over-Current Hiccup Restart
      Mode
  • 1-A Sink, –0.75-A Source TrueDrive™ Gate Drive
    Output
  • Programmable Soft-Start
  • Green-Mode Status Pin (PFC Disable Function)
  • Green-Mode Controller With Advanced Energy
    Saving Features
  • Quasi-Resonant Mode Operation for Reduced
    EMI and Low Switching Losses (Low-Voltage
    Valley Switching)
  • Low Standby Current for Minimum System No-
    Load Power Consumption
  • Low Start-up Current: 25-µA Maximum
  • Programmable Line and Load Over-Voltage
    Protection
  • Internal Over-Temperature Protection
  • Current Limit Protection
    • Cycle-by-Cycle Power Limit
    • Primary-Side Over-Current Hiccup Restart
      Mode
  • 1-A Sink, –0.75-A Source TrueDrive™ Gate Drive
    Output
  • Programmable Soft-Start
  • Green-Mode Status Pin (PFC Disable Function)

Description

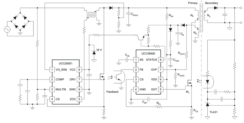
The UCC28600 is a PWM controller with advanced energy features to meet stringent world-wide energy efficiency requirements.

UCC28600 integrates built-in advanced energy saving features with high-level protection features to provide cost-effective solutions for energy-efficient power supplies. UCC28600 incorporates frequency fold-back and green-mode operation to reduce the switching losses at light-load and no-load conditions.

UCC28600 is available in the 8-pin SOIC package. Operating junction temperature range is –40°C to +105°C.

The UCC28600 Design Calculator, (SLVC104), located in the Tools and Software section of the UCC28600 product folder, provides a user-interactive iterative process for selecting recommended component values for an optimal design.

The UCC28600 is a PWM controller with advanced energy features to meet stringent world-wide energy efficiency requirements.

UCC28600 integrates built-in advanced energy saving features with high-level protection features to provide cost-effective solutions for energy-efficient power supplies. UCC28600 incorporates frequency fold-back and green-mode operation to reduce the switching losses at light-load and no-load conditions.

UCC28600 is available in the 8-pin SOIC package. Operating junction temperature range is –40°C to +105°C.

The UCC28600 Design Calculator, (SLVC104), located in the Tools and Software section of the UCC28600 product folder, provides a user-interactive iterative process for selecting recommended component values for an optimal design.

Subscribe to Welllinkchips !
Your Name
* Email
Submit a request