0
UCC2813-4-Q1
  • UCC2813-4-Q1
  • UCC2813-4-Q1

UCC2813-4-Q1

ACTIVE

Automotive economy 1MHz current mode PWM controller with 12.5V/8.3V UVLO 50% duty cycle

Texas Instruments UCC2813-4-Q1 Product Info

1 April 2026 1

Parameters

Topology

Boost, Flyback, Forward

Control mode

Current

Features

Adjustable switching frequency, Current limiting, Dead time control, Error amplifier, Fixed frequency, Leading edge blanking, Multi-topology, Soft start

Duty cycle (max) (%)

50

Package

SOIC (D)-8-29.4 mm² 4.9 x 6

Features

  • Qualified for automotive applications
  • AEC-Q100 qualified with the following results:
    • Device temp. grade 1: –40°C to 125°C TA
    • Device HBM classification level 2: ±2kV
    • Device CDM classification level C5: >1000V
  • Functional Safety-Capable
    • Documentation available to aid functional safety system design
  • 100µA typical starting supply current
  • 500µA typical operating supply current
  • Operation to 1MHz
  • Internal soft start
  • Internal fault soft start
  • Internal leading-edge blanking of the current-sense signal
  • 1A totem-pole output
  • 70ns typical response from current-sense to gate-drive output
  • 1.5% tolerance voltage reference
  • Same pinout as the UCC3802 device, UC3842 device, and UC3842A device families
  • Qualified for automotive applications
  • AEC-Q100 qualified with the following results:
    • Device temp. grade 1: –40°C to 125°C TA
    • Device HBM classification level 2: ±2kV
    • Device CDM classification level C5: >1000V
  • Functional Safety-Capable
    • Documentation available to aid functional safety system design
  • 100µA typical starting supply current
  • 500µA typical operating supply current
  • Operation to 1MHz
  • Internal soft start
  • Internal fault soft start
  • Internal leading-edge blanking of the current-sense signal
  • 1A totem-pole output
  • 70ns typical response from current-sense to gate-drive output
  • 1.5% tolerance voltage reference
  • Same pinout as the UCC3802 device, UC3842 device, and UC3842A device families

Description

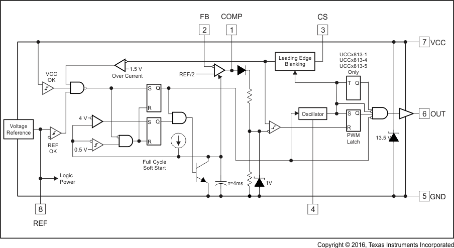
The UCC2813-x-Q1 device family of high-speed, low-power integrated circuits contains all of the control and drive components required for off-line and DC-to-DC fixed-frequency current-mode switching power supplies with minimal parts count.

These devices have the same pin configuration as the UC284x device family, and also offer the added features of internal full-cycle soft start and internal leading-edge blanking of the current-sense input.

The UCC2813-x-Q1 device family offers a variety of package options, choice of maximum duty cycle, and choice of critical voltage levels. Devices with lower reference voltage such as the UCC2813-3-Q1 and UCC2813-5-Q1 fit best into battery operated systems, while the higher reference and the higher UVLO hysteresis of the UCC2813-2-Q1 device and UCC2813-4-Q1 device make these ideal choices for use in off-line power supplies.

The UCC2813-x-Q1 device series is specified for operation from –40°C to 125°C.

The UCC2813-x-Q1 device family of high-speed, low-power integrated circuits contains all of the control and drive components required for off-line and DC-to-DC fixed-frequency current-mode switching power supplies with minimal parts count.

These devices have the same pin configuration as the UC284x device family, and also offer the added features of internal full-cycle soft start and internal leading-edge blanking of the current-sense input.

The UCC2813-x-Q1 device family offers a variety of package options, choice of maximum duty cycle, and choice of critical voltage levels. Devices with lower reference voltage such as the UCC2813-3-Q1 and UCC2813-5-Q1 fit best into battery operated systems, while the higher reference and the higher UVLO hysteresis of the UCC2813-2-Q1 device and UCC2813-4-Q1 device make these ideal choices for use in off-line power supplies.

The UCC2813-x-Q1 device series is specified for operation from –40°C to 125°C.

Subscribe to Welllinkchips !
Your Name
* Email
Submit a request