0
UCC28063A
  • UCC28063A
  • UCC28063A

UCC28063A

ACTIVE

Natural interleaving transition-mode PFC controller with audible and input surge noise Immunity

Texas Instruments UCC28063A Product Info

1 April 2026 0

Parameters

Topology

Boost, PFC controller

Control mode

TM

Features

> 750 W applications, Brown Out, Enable, Interleaved, Overvoltage protection, Peak current mode, Transition Control Mode

Duty cycle (max) (%)

99

Package

SOIC (D)-16-59.4 mm² 9.9 x 6

Features

  • Input Filter and Output Capacitor Ripple-Current Cancellation
    • Reduced Current Ripple for Higher System Reliability and Smaller Bulk Capacitor
    • Reduced EMI Filter Size
  • Phase Management Capability
  • Fail-Safe OVP with Dual Paths Prevents Output Overvoltage Conditions by Voltage-Sensing Failures
  • Sensorless Current-Shaping Simplifies Board Layout and Improves Efficiency
  • Advanced Audible Noise Performance
  • Non-linear Error-Amplifier Gain
  • Soft Recovery on Overvoltage
  • Integrated Brownout and Dropout Handling
  • Reduced Bias Currents
  • Improved Efficiency and Design Flexibility Over Traditional Single-Phase Continuous Conduction Mode (CCM)
  • Inrush-Safe Current Limiting:
    • Prevents MOSFET Conduction During Inrush
    • Eliminates reverse Recovery Events in Output rectifiers
  • Enables Use of Low-Cost Diodes Without Extensive Snubber Circuitry
  • Improved Light-Load Efficiency
  • Fast, Smooth Transient Response
  • Expanded System-Level Protections
  • 1-A Source/1.8-A Sink Gate Drivers
  • –40°C to 125°C Operating Temperature Range in a 16-Lead SOIC Package
  • Input Filter and Output Capacitor Ripple-Current Cancellation
    • Reduced Current Ripple for Higher System Reliability and Smaller Bulk Capacitor
    • Reduced EMI Filter Size
  • Phase Management Capability
  • Fail-Safe OVP with Dual Paths Prevents Output Overvoltage Conditions by Voltage-Sensing Failures
  • Sensorless Current-Shaping Simplifies Board Layout and Improves Efficiency
  • Advanced Audible Noise Performance
  • Non-linear Error-Amplifier Gain
  • Soft Recovery on Overvoltage
  • Integrated Brownout and Dropout Handling
  • Reduced Bias Currents
  • Improved Efficiency and Design Flexibility Over Traditional Single-Phase Continuous Conduction Mode (CCM)
  • Inrush-Safe Current Limiting:
    • Prevents MOSFET Conduction During Inrush
    • Eliminates reverse Recovery Events in Output rectifiers
  • Enables Use of Low-Cost Diodes Without Extensive Snubber Circuitry
  • Improved Light-Load Efficiency
  • Fast, Smooth Transient Response
  • Expanded System-Level Protections
  • 1-A Source/1.8-A Sink Gate Drivers
  • –40°C to 125°C Operating Temperature Range in a 16-Lead SOIC Package

Description

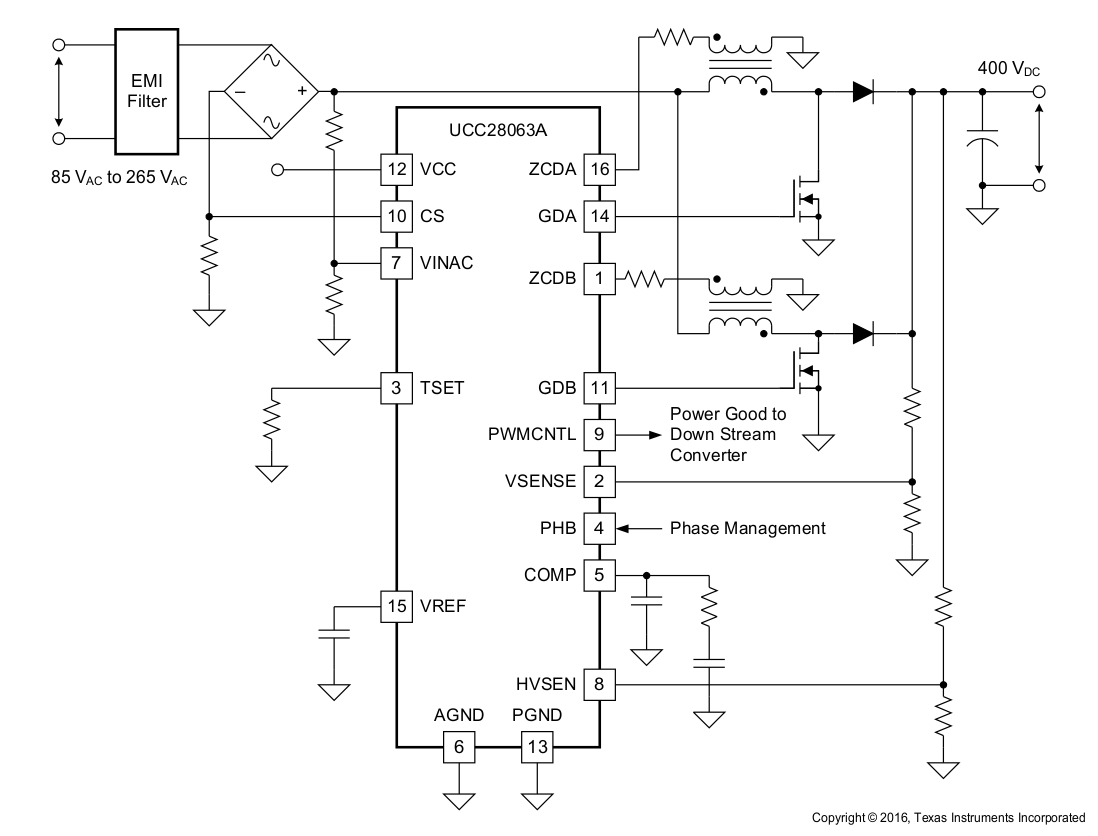
This part is identical to UCC28063 with the exception that the TSET pin Open/ Short Fault Detect and the CS pin Open Fault Detect features are removed. Removal of these Fault Detect features provides a higher degree of noise immunity to provide increased "ride-through" for applications where significant voltage noise could be coupled onto the TSET or CS pins during conditions of fast transient, surge or impulse noise on the AC Supply.

Optimized for consumer applications concerned with audible noise elimination, this solution extends the advantages of transition mode – high efficiency with low-cost components – to higher power ratings than previously possible. By utilizing a Natural Interleaving technique, both channels operate as masters (that is, there is no slave channel) synchronized to the same frequency. This approach delivers inherently strong matching, faster responses, and ensures that each channel operates in transition mode.

Expanded system level protections feature input brownout and dropout recovery, output over-voltage, open-loop, overload, soft-start, phase-fail detection, and thermal shutdown. The additional FailSafe over-voltage protection (OVP) feature protects against shorts to an intermediate voltage that, if undetected, could lead to catastrophic device failure. Advanced non-linear gain results in rapid, yet smoother response to line and load transient events. Reduced bias currents improve stand-by power efficiency. Special line-dropout handling avoids significant current disruption and minimizes audible-noise generation.

This part is identical to UCC28063 with the exception that the TSET pin Open/ Short Fault Detect and the CS pin Open Fault Detect features are removed. Removal of these Fault Detect features provides a higher degree of noise immunity to provide increased "ride-through" for applications where significant voltage noise could be coupled onto the TSET or CS pins during conditions of fast transient, surge or impulse noise on the AC Supply.

Optimized for consumer applications concerned with audible noise elimination, this solution extends the advantages of transition mode – high efficiency with low-cost components – to higher power ratings than previously possible. By utilizing a Natural Interleaving technique, both channels operate as masters (that is, there is no slave channel) synchronized to the same frequency. This approach delivers inherently strong matching, faster responses, and ensures that each channel operates in transition mode.

Expanded system level protections feature input brownout and dropout recovery, output over-voltage, open-loop, overload, soft-start, phase-fail detection, and thermal shutdown. The additional FailSafe over-voltage protection (OVP) feature protects against shorts to an intermediate voltage that, if undetected, could lead to catastrophic device failure. Advanced non-linear gain results in rapid, yet smoother response to line and load transient events. Reduced bias currents improve stand-by power efficiency. Special line-dropout handling avoids significant current disruption and minimizes audible-noise generation.

Subscribe to Welllinkchips !
Your Name
* Email
Submit a request