0
UCC27511A-Q1
  • UCC27511A-Q1
  • UCC27511A-Q1
  • UCC27511A-Q1

UCC27511A-Q1

ACTIVE

Automotive 20V VDD, 4A/8A single-channel driver with 5V UVLO and split outputs

Texas Instruments UCC27511A-Q1 Product Info

1 April 2026 0

Parameters

Number of channels

1

Power switch

GaNFET, IGBT, MOSFET

Peak output current (A)

8

Input supply voltage (min) (V)

4.5

Input supply voltage (max) (V)

18

Features

Split Output

Operating temperature range (°C)

-40 to 125

Rise time (ns)

9

Fall time (ns)

7

Propagation delay time (µs)

0.013

Input threshold

CMOS, TTL

Channel input logic

Inverting, Non-Inverting

Input negative voltage (V)

-5

Rating

Automotive

Undervoltage lockout (typ) (V)

4

Driver configuration

Inverting, Non-Inverting

Package

SOT-23 (DBV)-6-8.12 mm² 2.9 x 2.8

Features

  • Qualified for Automotive Applications
  • AEC-Q100 Qualified With the Following Results:
    • Device Temperature Grade 1: –40°C to 125°C Ambient Operating Temperature Range
    • Device HBM ESD Classification Level 2
    • Device CDM ESD Classification Level C4B
  • Low-Cost Gate-Driver Device Offering Superior Replacement of NPN and PNP Discrete Solutions
  • 4A Peak Source and 8A Peak Sink Asymmetrical Drive
  • Strong Sink Current Offers Enhanced Immunity Against Miller Turnon
  • Split Output Configuration (Allows Easy and Independent Adjustment of Turnon and Turnoff Speeds) in the UCC27511A-Q1
  • Fast Propagation Delays (13ns typical)
  • Fast Rise and Fall Times (8ns and 7ns typical)
  • 4.5V to 18V Single Supply Range
  • Outputs Held Low During VDD UVLO (Ensures Glitch-Free Operation at Power Up and Power Down)
  • TTL and CMOS Compatible Input-Logic Threshold (Independent of Supply Voltage)
  • Hysteretic-Logic Thresholds for High-Noise Immunity
  • Dual-Input Design (Choice of an Inverting (IN– Pin) or Non-Inverting (IN+ Pin) Driver Configuration)
    • Unused Input Pin can be Used for Enable or Disable Function
  • Output Held Low when Input Pins are Floating
  • Input Pin Absolute Maximum Voltage Levels Not Restricted by VDD Pin Bias Supply Voltage
  • Input Pins Capable of Withstanding –5V DC Below GND pin
  • Operating Temperature Range of –40°C to 140°C
  • 6-Pin DBV (SOT-23) Package Option
  • Qualified for Automotive Applications
  • AEC-Q100 Qualified With the Following Results:
    • Device Temperature Grade 1: –40°C to 125°C Ambient Operating Temperature Range
    • Device HBM ESD Classification Level 2
    • Device CDM ESD Classification Level C4B
  • Low-Cost Gate-Driver Device Offering Superior Replacement of NPN and PNP Discrete Solutions
  • 4A Peak Source and 8A Peak Sink Asymmetrical Drive
  • Strong Sink Current Offers Enhanced Immunity Against Miller Turnon
  • Split Output Configuration (Allows Easy and Independent Adjustment of Turnon and Turnoff Speeds) in the UCC27511A-Q1
  • Fast Propagation Delays (13ns typical)
  • Fast Rise and Fall Times (8ns and 7ns typical)
  • 4.5V to 18V Single Supply Range
  • Outputs Held Low During VDD UVLO (Ensures Glitch-Free Operation at Power Up and Power Down)
  • TTL and CMOS Compatible Input-Logic Threshold (Independent of Supply Voltage)
  • Hysteretic-Logic Thresholds for High-Noise Immunity
  • Dual-Input Design (Choice of an Inverting (IN– Pin) or Non-Inverting (IN+ Pin) Driver Configuration)
    • Unused Input Pin can be Used for Enable or Disable Function
  • Output Held Low when Input Pins are Floating
  • Input Pin Absolute Maximum Voltage Levels Not Restricted by VDD Pin Bias Supply Voltage
  • Input Pins Capable of Withstanding –5V DC Below GND pin
  • Operating Temperature Range of –40°C to 140°C
  • 6-Pin DBV (SOT-23) Package Option

Description

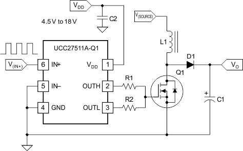
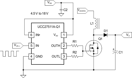
The UCC27511A-Q1 device is a compact gate driver that offers superior replacement of NPN and PNP discrete driver (buffer circuit) solutions. The UCC27511A-Q1 device is an automotive-grade single-channel low-side, high-speed gate driver rated for MOSFETs, IGBTs, and emerging wide-bandgap power devices such as GaN. The device features fast rise times, fall times, and propagation delays, making the UCC27511A-Q1 device suitable for high-speed applications. The device features 4A peak source and 8A peak sink currents with asymmetrical drive, boosting immunity against parasitic Miller turnon effect. The split output configuration enables easy and independent adjustment of rise and fall times using only two resistors and eliminating the need for an external diode.

The UCC27511A-Q1 device is a compact gate driver that offers superior replacement of NPN and PNP discrete driver (buffer circuit) solutions. The UCC27511A-Q1 device is an automotive-grade single-channel low-side, high-speed gate driver rated for MOSFETs, IGBTs, and emerging wide-bandgap power devices such as GaN. The device features fast rise times, fall times, and propagation delays, making the UCC27511A-Q1 device suitable for high-speed applications. The device features 4A peak source and 8A peak sink currents with asymmetrical drive, boosting immunity against parasitic Miller turnon effect. The split output configuration enables easy and independent adjustment of rise and fall times using only two resistors and eliminating the need for an external diode.

Subscribe to Welllinkchips !
Your Name
* Email
Submit a request