0
LM324-N-MIL
  • LM324-N-MIL
  • LM324-N-MIL

LM324-N-MIL

ACTIVE

Military, quad 32-V 1-MHz operational amplifier

Texas Instruments LM324-N-MIL Product Info

1 April 2026 0

Parameters

Number of channels

4

Total supply voltage (+5 V = 5, ±5 V = 10) (max) (V)

32

Total supply voltage (+5 V = 5, ±5 V = 10) (min) (V)

3

Rail-to-rail

In to V-

GBW (typ) (MHz)

1

Slew rate (typ) (V/µs)

0.5

Vos (offset voltage at 25°C) (max) (mV)

7

Iq per channel (typ) (mA)

0.18

Vn at 1 kHz (typ) (nV√Hz)

40

Rating

Military

Operating temperature range (°C)

0 to 70

Offset drift (typ) (µV/°C)

7

Input bias current (max) (pA)

250000

CMRR (typ) (dB)

85

Iout (typ) (A)

0.02

Architecture

Bipolar

Input common mode headroom (to negative supply) (typ) (V)

0

Input common mode headroom (to positive supply) (typ) (V)

-1.5

Output swing headroom (to negative supply) (typ) (V)

0.005

Output swing headroom (to positive supply) (typ) (V)

-2

Package

CDIP (J)-14-130.4652 mm² 19.56 x 6.67

Features

  • Internally Frequency Compensated for Unity Gain
  • Large DC Voltage Gain 100 dB
  • Wide Bandwidth (Unity Gain) 1 MHz
    (Temperature Compensated)
  • Wide Power Supply Range:
    • Single Supply 3 V to 32 V
    • or Dual Supplies ±1.5 V to ±16 V
  • Very Low Supply Current Drain (700 µA)
    —Essentially Independent of Supply Voltage
  • Low Input Biasing Current 45 nA
    (Temperature Compensated)
  • Low Input Offset Voltage 2 mV
    and Offset Current: 5 nA
  • Input Common-Mode Voltage Range Includes Ground
  • Differential Input Voltage Range Equal to the Power Supply Voltage
  • Large Output Voltage Swing 0 V to V+ − 1.5 V
  • Advantages:
    • Eliminates Need for Dual Supplies
    • Four Internally Compensated Op Amps in a Single Package
    • Allows Direct Sensing Near GND and VOUT also Goes to GND
    • Compatible With All Forms of Logic
    • Power Drain Suitable for Battery Operation
    • In the Linear Mode the Input Common-Mode, Voltage Range Includes Ground and the Output Voltage
    • Can Swing to Ground, Even Though Operated from Only a Single Power Supply Voltage
    • Unity Gain Cross Frequency is Temperature Compensated
    • Input Bias Current is Also Temperature Compensated
  • Internally Frequency Compensated for Unity Gain
  • Large DC Voltage Gain 100 dB
  • Wide Bandwidth (Unity Gain) 1 MHz
    (Temperature Compensated)
  • Wide Power Supply Range:
    • Single Supply 3 V to 32 V
    • or Dual Supplies ±1.5 V to ±16 V
  • Very Low Supply Current Drain (700 µA)
    —Essentially Independent of Supply Voltage
  • Low Input Biasing Current 45 nA
    (Temperature Compensated)
  • Low Input Offset Voltage 2 mV
    and Offset Current: 5 nA
  • Input Common-Mode Voltage Range Includes Ground
  • Differential Input Voltage Range Equal to the Power Supply Voltage
  • Large Output Voltage Swing 0 V to V+ − 1.5 V
  • Advantages:
    • Eliminates Need for Dual Supplies
    • Four Internally Compensated Op Amps in a Single Package
    • Allows Direct Sensing Near GND and VOUT also Goes to GND
    • Compatible With All Forms of Logic
    • Power Drain Suitable for Battery Operation
    • In the Linear Mode the Input Common-Mode, Voltage Range Includes Ground and the Output Voltage
    • Can Swing to Ground, Even Though Operated from Only a Single Power Supply Voltage
    • Unity Gain Cross Frequency is Temperature Compensated
    • Input Bias Current is Also Temperature Compensated

Description

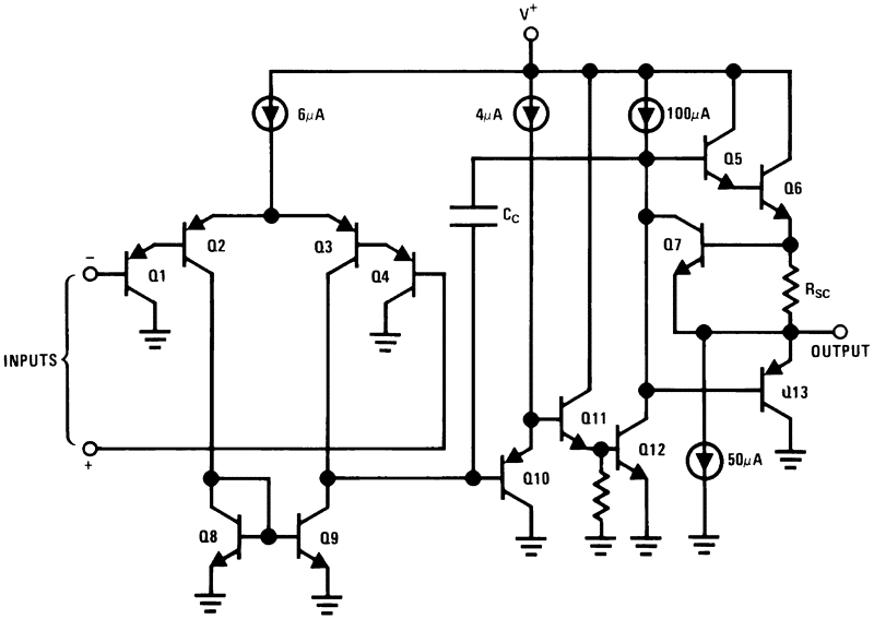
The LM324-N-MIL device consists of four independent, high-gain, internally frequency compensated operational amplifiers designed to operate from a single power supply over a wide range of voltages. Operation from split-power supplies is also possible and the low-power supply current drain is independent of the magnitude of the power supply voltage.

Application areas include transducer amplifiers, DC gain blocks and all the conventional op amp circuits which now can be more easily implemented in single power supply systems. For example, the LM324-N-MIL device can directly operate off of the standard 5-V power supply voltage which is used in digital systems and easily provides the required interface electronics without requiring the additional ±15 V power supplies.

The LM324-N-MIL device consists of four independent, high-gain, internally frequency compensated operational amplifiers designed to operate from a single power supply over a wide range of voltages. Operation from split-power supplies is also possible and the low-power supply current drain is independent of the magnitude of the power supply voltage.

Application areas include transducer amplifiers, DC gain blocks and all the conventional op amp circuits which now can be more easily implemented in single power supply systems. For example, the LM324-N-MIL device can directly operate off of the standard 5-V power supply voltage which is used in digital systems and easily provides the required interface electronics without requiring the additional ±15 V power supplies.

Subscribe to Welllinkchips !
Your Name
* Email
Submit a request