0
UCC27212
  • UCC27212
  • UCC27212
  • UCC27212

UCC27212

ACTIVE

4-A, 120-V half bridge gate driver with 5-V UVLO and negative voltage handling

Texas Instruments UCC27212 Product Info

1 April 2026 1

Parameters

Bootstrap supply voltage (max) (V)

120

Power switch

MOSFET

Input supply voltage (min) (V)

7

Input supply voltage (max) (V)

17

Peak output current (A)

4.5

Operating temperature range (°C)

-40 to 150

Undervoltage lockout (typ) (V)

5

Rating

Catalog

Propagation delay time (µs)

0.02

Rise time (ns)

7.2

Fall time (ns)

5.5

Iq (mA)

0.001

Input threshold

TTL

Channel input logic

TTL

Switch node voltage (V)

-20

Features

Integrated bootstrap diode, Negative Voltage Handling on Input

Driver configuration

Dual inputs

Package

SOIC (D)-8-29.4 mm² 4.9 x 6

Features

  • 3.7A source, 4.5A sink output currents
  • Maximum boot voltage 120V DC
  • 7V to 17V VDD operating range
  • 20V ABS maximum VDD operating range
  • 5V turn-off Under Voltage Lockout (UVLO)
  • Input pins can tolerate –10V to +20V
  • 7.2ns rise and 5.5ns fall time (1000pF load)
  • 20ns typical propagation delay
  • 4ns typical delay matching
  • Specified from –40°C to +150°C junction temperature range
  • 3.7A source, 4.5A sink output currents
  • Maximum boot voltage 120V DC
  • 7V to 17V VDD operating range
  • 20V ABS maximum VDD operating range
  • 5V turn-off Under Voltage Lockout (UVLO)
  • Input pins can tolerate –10V to +20V
  • 7.2ns rise and 5.5ns fall time (1000pF load)
  • 20ns typical propagation delay
  • 4ns typical delay matching
  • Specified from –40°C to +150°C junction temperature range

Description

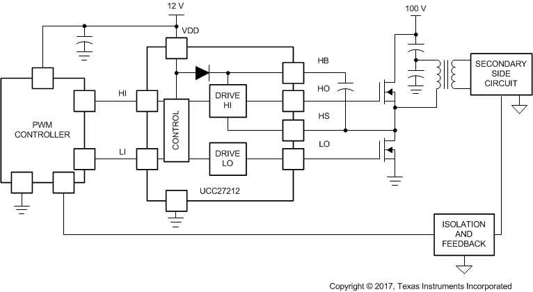
The UCC27212 device has a peak output current of 3.7A source and 4.5A sink, which allows for the ability to drive large power MOSFETs. The device features an on-chip 120V rated bootstrap diode eliminating the need for external discrete diodes. The input structure can directly handle –10V, which increases robustness and is also independent of supply voltage. The UCC27212 offers 5V turn-off UVLO which helps lower power losses and increased input hysteresis that allows for interface to analog or digital PWM controllers with enhanced noise immunity. The switching node of the UCC27212 (HS pin) can handle –(24 – VDD)V maximum, which allows the high-side channel to be protected from inherent negative voltages.

The UCC27212 device has a peak output current of 3.7A source and 4.5A sink, which allows for the ability to drive large power MOSFETs. The device features an on-chip 120V rated bootstrap diode eliminating the need for external discrete diodes. The input structure can directly handle –10V, which increases robustness and is also independent of supply voltage. The UCC27212 offers 5V turn-off UVLO which helps lower power losses and increased input hysteresis that allows for interface to analog or digital PWM controllers with enhanced noise immunity. The switching node of the UCC27212 (HS pin) can handle –(24 – VDD)V maximum, which allows the high-side channel to be protected from inherent negative voltages.

Subscribe to Welllinkchips !
Your Name
* Email
Submit a request