0
ADC08832
  • ADC08832
  • ADC08832
  • ADC08832

ADC08832

ACTIVE

8-Bit, 2-Ch, Serial I/O CMOS A/D Converters with Multiplexer and Sample/Hold Function Key Specifications Key Specifications

Texas Instruments ADC08832 Product Info

1 April 2026 1

Parameters

Resolution (Bits)

8

Sample rate (max) (ksps)

250

Number of input channels

2

Interface type

Microwire (Serial I/O), SPI

Architecture

SAR

Input type

Differential, Single-ended

Multichannel configuration

Multiplexed

Rating

Catalog

Reference mode

Supply

Input voltage range (max) (V)

6

Input voltage range (min) (V)

0

Operating temperature range (°C)

-40 to 85

Power consumption (typ) (mW)

12

Analog supply voltage (min) (V)

4.5

Analog supply voltage (max) (V)

6

SNR (dB)

48.5

Digital supply (min) (V)

4.5

Digital supply (max) (V)

6

Package

SOIC (D)-8-29.4 mm² 4.9 x 6

Features

  • 3-Wire Serial Digital Data Link Requires Few I/O Pins
  • Analog Input Track/Hold Function
  • 2-Channel Input Multiplexer Option with Address Logic
  • Analog Input Voltage Range from GND to VCC
  • No Zero or Full Scale Adjustment Required
  • TTL/CMOS Input/Output Compatible
  • Superior Pin Compatible Replacement for ADC0831/2

Key Specifications

  • Resolution: 8 Bits
  • Conversion Time (fC = 2 MHz): 4μs (Max)
  • Power Dissipation: 8.5mW (Typ)
  • Low Power Mode: 3.0mW (Typ)
  • Single Supply: 5VDC
  • Total Unadjusted Error: ±1LSB
  • No Missing Codes over Temperature

All trademarks are the property of their respective owners.

  • 3-Wire Serial Digital Data Link Requires Few I/O Pins
  • Analog Input Track/Hold Function
  • 2-Channel Input Multiplexer Option with Address Logic
  • Analog Input Voltage Range from GND to VCC
  • No Zero or Full Scale Adjustment Required
  • TTL/CMOS Input/Output Compatible
  • Superior Pin Compatible Replacement for ADC0831/2

Key Specifications

  • Resolution: 8 Bits
  • Conversion Time (fC = 2 MHz): 4μs (Max)
  • Power Dissipation: 8.5mW (Typ)
  • Low Power Mode: 3.0mW (Typ)
  • Single Supply: 5VDC
  • Total Unadjusted Error: ±1LSB
  • No Missing Codes over Temperature

All trademarks are the property of their respective owners.

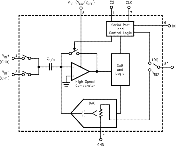
Description

The ADC08831/ADC08832 are 8-bit successive approximation Analog to Digital converters with 3-wire serial interfaces and a configurable input multiplexer for 2 channels. The serial I/O will interface to COPSfamily of micro-controllers, PLD's, microprocessors, DSP's, or shift registers. The serial I/O is configured to comply with the MICROWIRE serial data exchange standard.

To minimize total power consumption, the ADC08831/ADC08832 automatically go into low power mode whenever they are not performing conversions.

A track/hold function allows the analog voltage at the positive input to vary during the actual A/D conversion.

The analog inputs can be configured to operate in various combinations of single-ended, differential, or pseudo-differential modes. The voltage reference input can be adjusted to allow encoding of small analog voltage spans to the full 8-bits of resolution.

The ADC08831/ADC08832 are 8-bit successive approximation Analog to Digital converters with 3-wire serial interfaces and a configurable input multiplexer for 2 channels. The serial I/O will interface to COPSfamily of micro-controllers, PLD's, microprocessors, DSP's, or shift registers. The serial I/O is configured to comply with the MICROWIRE serial data exchange standard.

To minimize total power consumption, the ADC08831/ADC08832 automatically go into low power mode whenever they are not performing conversions.

A track/hold function allows the analog voltage at the positive input to vary during the actual A/D conversion.

The analog inputs can be configured to operate in various combinations of single-ended, differential, or pseudo-differential modes. The voltage reference input can be adjusted to allow encoding of small analog voltage spans to the full 8-bits of resolution.

Subscribe to Welllinkchips !
Your Name
* Email
Submit a request