0
UCC27211A
  • UCC27211A
  • UCC27211A
  • UCC27211A
  • UCC27211A

UCC27211A

ACTIVE

120V 4.5A half-bridge gate driver with 8V UVLO and negative voltage handling

Texas Instruments UCC27211A Product Info

1 April 2026 0

Parameters

Bootstrap supply voltage (max) (V)

120

Power switch

MOSFET

Input supply voltage (min) (V)

8

Input supply voltage (max) (V)

17

Peak output current (A)

4.5

Operating temperature range (°C)

-40 to 150

Undervoltage lockout (typ) (V)

8

Rating

Catalog

Propagation delay time (µs)

0.02

Rise time (ns)

7.2

Fall time (ns)

5.5

Iq (mA)

0.001

Input threshold

TTL

Channel input logic

TTL

Switch node voltage (V)

-20

Features

Integrated bootstrap diode, Negative Voltage Handling on Input

Driver configuration

Dual, Noninverting, TTL compatible

Package

VSON (DRM)-8-16 mm² 4 x 4

Features

  • –40°C to +150°C junction temperature range
  • Drives two N-channel MOSFETs in high-side and low-side configuration with independent inputs
  • Maximum boot voltage 120V DC
  • 3.7A source, 4.5A sink output currents
  • Input pins can tolerate –10V to +20V and are independent of supply voltage range
  • TTL compatible inputs
  • 8V to 17V VDD operating range, (20V ABS MAX)
  • 7.2ns rise and 5.5ns fall time with 1000pF load
  • Fast propagation delay times (20ns typical)
  • 4ns delay matching
  • Symmetrical undervoltage lockout for high-side and low-side driver
  • Industry standard package available
    • 4mm × 4mm SON-8
  • –40°C to +150°C junction temperature range
  • Drives two N-channel MOSFETs in high-side and low-side configuration with independent inputs
  • Maximum boot voltage 120V DC
  • 3.7A source, 4.5A sink output currents
  • Input pins can tolerate –10V to +20V and are independent of supply voltage range
  • TTL compatible inputs
  • 8V to 17V VDD operating range, (20V ABS MAX)
  • 7.2ns rise and 5.5ns fall time with 1000pF load
  • Fast propagation delay times (20ns typical)
  • 4ns delay matching
  • Symmetrical undervoltage lockout for high-side and low-side driver
  • Industry standard package available
    • 4mm × 4mm SON-8

Description

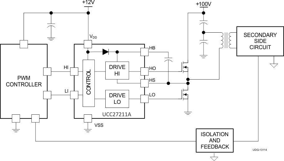
The UCC27211A device driver is based on the popular UCC27201 MOSFET drivers; but, this device offers several significant performance improvements.

The peak output pullup and pulldown current has been increased to 3.7A source and 4.5A sink and thereby allows for driving large power MOSFETs with minimized switching losses during the transition through the Miller Plateau of the MOSFET. The input structure can directly handle –10VDC, which increases robustness and also allows direct interface to gate-drive transformers without using rectification diodes. The inputs are also independent of supply voltage and have a 20V maximum rating.

The switching node of the UCC27211A (HS pin) can handle –(24 - VDD) V maximum, which allows the high-side channel to be protected from inherent negative voltages caused by parasitic inductance and stray capacitance. The UCC27211A (TTL inputs) has increased hysteresis that allows for interface to analog or digital PWM controllers with enhanced noise immunity.

The low-side and high-side gate drivers are independently controlled and matched to 4ns between the turn on and turn off of each other. An on-chip 120V rated bootstrap diode eliminates the external discrete diodes. Undervoltage lockout is provided for both the high-side and the low-side drivers which provides symmetric turn on and turn off behavior and forces the outputs low if the drive voltage is below the specified threshold.

The UCC27211A device driver is based on the popular UCC27201 MOSFET drivers; but, this device offers several significant performance improvements.

The peak output pullup and pulldown current has been increased to 3.7A source and 4.5A sink and thereby allows for driving large power MOSFETs with minimized switching losses during the transition through the Miller Plateau of the MOSFET. The input structure can directly handle –10VDC, which increases robustness and also allows direct interface to gate-drive transformers without using rectification diodes. The inputs are also independent of supply voltage and have a 20V maximum rating.

The switching node of the UCC27211A (HS pin) can handle –(24 - VDD) V maximum, which allows the high-side channel to be protected from inherent negative voltages caused by parasitic inductance and stray capacitance. The UCC27211A (TTL inputs) has increased hysteresis that allows for interface to analog or digital PWM controllers with enhanced noise immunity.

The low-side and high-side gate drivers are independently controlled and matched to 4ns between the turn on and turn off of each other. An on-chip 120V rated bootstrap diode eliminates the external discrete diodes. Undervoltage lockout is provided for both the high-side and the low-side drivers which provides symmetric turn on and turn off behavior and forces the outputs low if the drive voltage is below the specified threshold.

Subscribe to Welllinkchips !
Your Name
* Email
Submit a request