0
TUSB546A-DCI
  • TUSB546A-DCI
  • TUSB546A-DCI
  • TUSB546A-DCI

TUSB546A-DCI

ACTIVE

USB Type-C™ 8.1-Gbps multi-protocol linear redriver crosspoint switch for source side

Texas Instruments TUSB546A-DCI Product Info

1 April 2026 0

Parameters

Function

Type-C

Type

Active mux

Rating

Catalog

Data role

DFP

Alternate mode

Yes

External power-path control

No

USB speed (Mbps)

5000

Dead battery support

No

Operating temperature range (°C)

-40 to 85

Package

WQFN (RNQ)-40-24 mm² 6 x 4

Features

  • USB Type-C crosspoint switch supporting
    • USB 3.1 SS + 2 DP lanes
    • 4 DP lanes
  • USB 3.1 Gen1 up to 5 Gbps
  • DisplayPort™ 1.4 up to 8.1 Gbps (HBR3)
  • VESA DisplayPort alt mode DFP redriving crosspoint switch supporting c, d, e and f configurations
  • Ultra-low-power architecture
  • Linear redriver with up to 14 dB equalization
  • Transparent to DisplayPort link training
  • Automatic LFPS de-emphasis control to meet USB 3.1 certification requirements
  • Configuration through GPIO or I2C
  • Intel proprietary DCI capability on USB Type-C™ for closed chassis debugging
  • Hot-plug capable
  • Industrial temperature range: -40ºC to 85ºC (TUSB546AI-DCI)
  • Commercial temperature range: 0ºC to 70ºC (TUSB546A-DCI)
  • 4 mm x 6 mm, 0.4 mm pitch WQFN package
  • USB Type-C crosspoint switch supporting
    • USB 3.1 SS + 2 DP lanes
    • 4 DP lanes
  • USB 3.1 Gen1 up to 5 Gbps
  • DisplayPort™ 1.4 up to 8.1 Gbps (HBR3)
  • VESA DisplayPort alt mode DFP redriving crosspoint switch supporting c, d, e and f configurations
  • Ultra-low-power architecture
  • Linear redriver with up to 14 dB equalization
  • Transparent to DisplayPort link training
  • Automatic LFPS de-emphasis control to meet USB 3.1 certification requirements
  • Configuration through GPIO or I2C
  • Intel proprietary DCI capability on USB Type-C™ for closed chassis debugging
  • Hot-plug capable
  • Industrial temperature range: -40ºC to 85ºC (TUSB546AI-DCI)
  • Commercial temperature range: 0ºC to 70ºC (TUSB546A-DCI)
  • 4 mm x 6 mm, 0.4 mm pitch WQFN package

Description

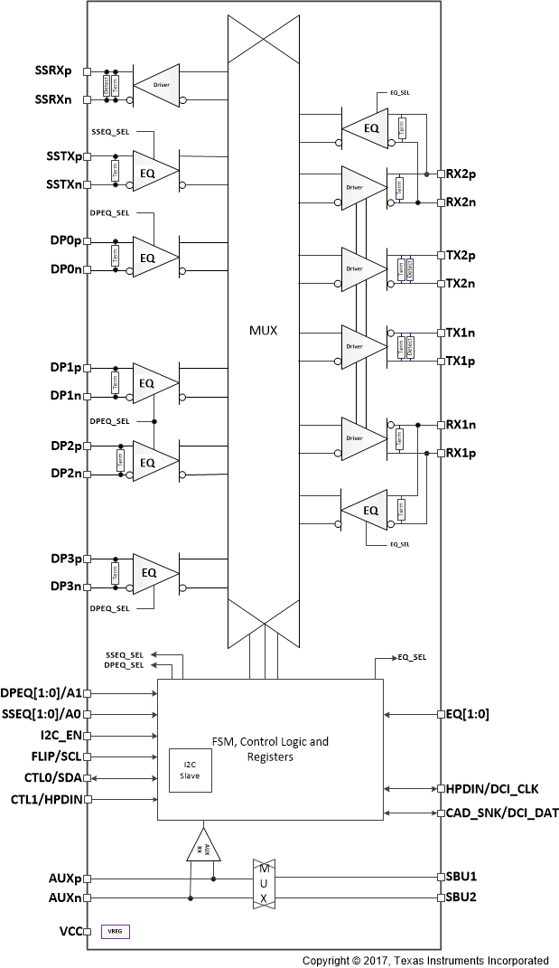
The TUSB546A-DCI is a VESA USB Type-C™ Alt Mode redriving switch supporting USB 3.1 data rates up to 5 Gbps and DisplayPort 1.4 up to 8.1 Gbps for downstream facing port (Host). The device is used for configurations C, D, E, and F from the VESA DisplayPort Alt Mode on USB Type-C Standard Version 1.1. This protocol-agnostic linear redriver is also capable of supporting other USB Type-C Alt Mode interfaces.

The TUSB546A-DCI provides several levels of receive linear equalization to compensate for inter symbol interference (ISI) due to cable and board trace loss. Operates on a single 3.3-V supply and comes in a commercial temperature range and industrial temperature range.

The TUSB546A-DCI is a VESA USB Type-C™ Alt Mode redriving switch supporting USB 3.1 data rates up to 5 Gbps and DisplayPort 1.4 up to 8.1 Gbps for downstream facing port (Host). The device is used for configurations C, D, E, and F from the VESA DisplayPort Alt Mode on USB Type-C Standard Version 1.1. This protocol-agnostic linear redriver is also capable of supporting other USB Type-C Alt Mode interfaces.

The TUSB546A-DCI provides several levels of receive linear equalization to compensate for inter symbol interference (ISI) due to cable and board trace loss. Operates on a single 3.3-V supply and comes in a commercial temperature range and industrial temperature range.

Subscribe to Welllinkchips !
Your Name
* Email
Submit a request