0
THS4500
  • THS4500
  • THS4500
  • THS4500
  • THS4500

THS4500

ACTIVE

15V, High-Speed Fully Differential Amplifier with power-down

Texas Instruments THS4500 Product Info

1 April 2026 0

Parameters

Number of channels

1

Total supply voltage (+5 V = 5, ±5 V = 10) (min) (V)

4.5

Total supply voltage (+5 V = 5, ±5 V = 10) (max) (V)

15

BW at Acl (MHz)

370

Acl, min spec gain (V/V)

1

Slew rate (typ) (V/µs)

2800

Architecture

Bipolar, Fully Differential ADC Driver

Vn at flatband (typ) (nV√Hz)

7

Iq per channel (typ) (mA)

23

Rail-to-rail

In to V-

Vos (offset voltage at 25°C) (max) (mV)

7

Operating temperature range (°C)

-40 to 85

Iout (typ) (mA)

120

2nd harmonic (dBc)

82

3rd harmonic (dBc)

97

Frequency of harmonic distortion measurement (MHz)

8

GBW (typ) (MHz)

300

Input bias current (max) (pA)

4600000

Features

Shutdown

CMRR (typ) (dB)

80

Rating

Catalog

Package

HVSSOP (DGN)-8-14.7 mm² 3 x 4.9

Features

  • Fully Differential Architecture
  • Bandwidth: 370 MHz
  • Slew Rate: 2800 V/µs
  • IMD3: –90 dBc at 30 MHz
  • OIP3: 49 dBm at 30 MHz
  • Output Common-Mode Control
  • Wide Power-Supply Voltage Range: 5 V, ±5 V, 12 V, 15 V
  • Input Common-Mode Range Shifted to Include Negative Power-Supply Rail
  • Power-Down Capability (THS4500)
  • Evaluation Module Available
  • Fully Differential Architecture
  • Bandwidth: 370 MHz
  • Slew Rate: 2800 V/µs
  • IMD3: –90 dBc at 30 MHz
  • OIP3: 49 dBm at 30 MHz
  • Output Common-Mode Control
  • Wide Power-Supply Voltage Range: 5 V, ±5 V, 12 V, 15 V
  • Input Common-Mode Range Shifted to Include Negative Power-Supply Rail
  • Power-Down Capability (THS4500)
  • Evaluation Module Available

Description

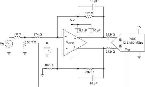
The THS4500 and THS4501 are high-performance fully differential amplifiers from Texas Instruments. The THS4500, featuring power-down capability, and the THS4501, without power-down capability, set new performance standards for fully differential amplifiers with unsurpassed linearity, supporting 14-bit operation through 40 MHz. Package options include the SOIC-8 and the MSOP-8 with PowerPAD for a smaller footprint, enhanced ac performance, and improved thermal dissipation capability.

The THS4500 and THS4501 are high-performance fully differential amplifiers from Texas Instruments. The THS4500, featuring power-down capability, and the THS4501, without power-down capability, set new performance standards for fully differential amplifiers with unsurpassed linearity, supporting 14-bit operation through 40 MHz. Package options include the SOIC-8 and the MSOP-8 with PowerPAD for a smaller footprint, enhanced ac performance, and improved thermal dissipation capability.

Subscribe to Welllinkchips !
Your Name
* Email
Submit a request