0
TPSM5D1806E
  • TPSM5D1806E
  • TPSM5D1806E

TPSM5D1806E

ACTIVE

4.5-V to 15-V input, dual 6-A, single 12-A, output power module with -55°C operating temperature

Texas Instruments TPSM5D1806E Product Info

1 April 2026 0

Parameters

Rating

Catalog

Topology

Synchronous Buck

Iout (max) (A)

6

Vin (max) (V)

15

Vin (min) (V)

4.5

Vout (max) (V)

5.5

Vout (min) (V)

0.5

Features

EMI Tested, Enable, Frequency synchronization, Overcurrent protection, Phase Interleaving, Power good, Remote Sense

Operating temperature range (°C)

-55 to 125

Type

Module

Duty cycle (max) (%)

80

Control mode

ACM

Switching frequency (min) (kHz)

500

Switching frequency (max) (kHz)

2000

Package

B0QFN (RDB)-51-44 mm² 8 x 5.5

Features

  • Independent dual 6-A outputs
  • Parallel single 12-A output
  • Output voltage range: 0.5 V to 5.5 V
  • 0.5-V, ±1.25% voltage reference accuracy over temperature range
  • Frequency synchronization with phase delay
  • Independent enable and power good for each output
  • Start-up into pre-biased output
  • UV and OV power good
  • Selectable switching frequency options: 500 kHz, 1.0 MHz, 1.5 MHz, and 2.0 MHz
  • Meets EN55011 radiated EMI limits
  • Operating junction range: –55°C to +125°C
  • Operating ambient range: –55°C to +105°C
  • 8-mm × 5.5-mm × 1.8-mm standard QFN package
  • Create a custom design using the TPSM5D1806E with the WEBENCH Power Designer
  • Independent dual 6-A outputs
  • Parallel single 12-A output
  • Output voltage range: 0.5 V to 5.5 V
  • 0.5-V, ±1.25% voltage reference accuracy over temperature range
  • Frequency synchronization with phase delay
  • Independent enable and power good for each output
  • Start-up into pre-biased output
  • UV and OV power good
  • Selectable switching frequency options: 500 kHz, 1.0 MHz, 1.5 MHz, and 2.0 MHz
  • Meets EN55011 radiated EMI limits
  • Operating junction range: –55°C to +125°C
  • Operating ambient range: –55°C to +105°C
  • 8-mm × 5.5-mm × 1.8-mm standard QFN package
  • Create a custom design using the TPSM5D1806E with the WEBENCH Power Designer

Description

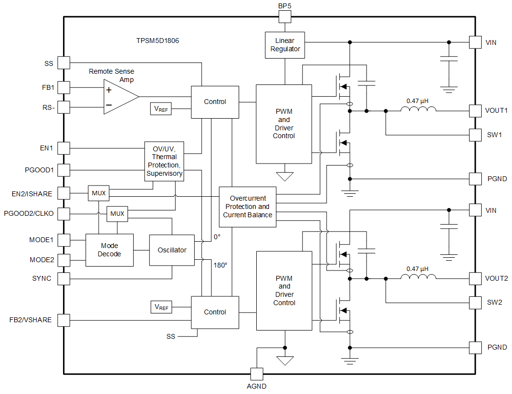
The TPSM5D1806E dual 6-A output power module is a highly integrated and flexible DC-DC power supply packaged in a compact 8-mm × 5.5-mm × 1.8-mm QFN package. The input voltage range of 4.5 V to 15 V allows conversion from a wide intermediate bus as well as standard 5-V and 12-V rails. The two 6-A outputs can be configured independently for two separate power rails or combined for a single 2-phase, 12-A output.

The low-profile, 51-pin QFN package with optimal package layout enhances thermal performance. The enhanced temperature performance of –55°C enables aerospace applications in environments such as outside cabin-mounted modules or flight control units. The package footprint has all signal pins accessible from the perimeter and large thermal pads beneath the device for simple layout and easy handling in manufacturing.

The integrated power design eliminates the loop compensation and magnetics part selection from the design process. The device offers independent enable control and power-good signal for each output. Switching frequency and phase offsetting can be configured using pin-strapping. The device also offers overcurrent and thermal shutdown protection.

The TPSM5D1806E dual 6-A output power module is a highly integrated and flexible DC-DC power supply packaged in a compact 8-mm × 5.5-mm × 1.8-mm QFN package. The input voltage range of 4.5 V to 15 V allows conversion from a wide intermediate bus as well as standard 5-V and 12-V rails. The two 6-A outputs can be configured independently for two separate power rails or combined for a single 2-phase, 12-A output.

The low-profile, 51-pin QFN package with optimal package layout enhances thermal performance. The enhanced temperature performance of –55°C enables aerospace applications in environments such as outside cabin-mounted modules or flight control units. The package footprint has all signal pins accessible from the perimeter and large thermal pads beneath the device for simple layout and easy handling in manufacturing.

The integrated power design eliminates the loop compensation and magnetics part selection from the design process. The device offers independent enable control and power-good signal for each output. Switching frequency and phase offsetting can be configured using pin-strapping. The device also offers overcurrent and thermal shutdown protection.

Subscribe to Welllinkchips !
Your Name
* Email
Submit a request