0
TPS92380
  • TPS92380
  • TPS92380
  • TPS92380
  • TPS92380
  • TPS92380

TPS92380

ACTIVE

45-V LED backlight driver with three channels 120-mA output

Texas Instruments TPS92380 Product Info

1 April 2026 0

Parameters

Number of channels

3

Vin (min) (V)

4.5

Vin (max) (V)

40

Vout (min) (V)

6

Vout (max) (V)

45

Type

Inductive

Switching frequency (max) (kHz)

2200

LED current per channel (mA)

120

Peak efficiency (%)

90

Topology

Boost, Current Sink

Features

Adjustable Switch Frequency, Direct PWM Dimming, Enable/Shutdown, Fault Detection, Integrated Switch, PWM control, Programmable output current, Thermal shutdown

Operating temperature range (°C)

-40 to 125

Rating

Catalog

Package

HTSSOP (PWP)-20-41.6 mm² 6.5 x 6.4

Features

  • 3-, 4-Channel 120-mA current sinks
    • High dimming ratio of 10 000:1 at 100 Hz
    • Current matching 1% (typical)
    • LED String current up to 120 mA per channel
    • Outputs can be combined externally for higher current per string
  • Integrated boost and SEPIC converter for LED string power
    • Input voltage operating range 4.5 V to 40 V
    • Output voltage up to 45 V
    • Integrated 3.3-A switch FET
    • Switching frequency 300 kHz to 2.2 MHz
    • Switching synchronization input
    • Spread spectrum for lower EMI
  • Fault detection and protection
    • Fault output
    • Input voltage OVP, UVLO and OCP
    • Boost block SW OVP and output OVP
    • LED open and short fault detection
    • Thermal shutdown
  • 3-, 4-Channel 120-mA current sinks
    • High dimming ratio of 10 000:1 at 100 Hz
    • Current matching 1% (typical)
    • LED String current up to 120 mA per channel
    • Outputs can be combined externally for higher current per string
  • Integrated boost and SEPIC converter for LED string power
    • Input voltage operating range 4.5 V to 40 V
    • Output voltage up to 45 V
    • Integrated 3.3-A switch FET
    • Switching frequency 300 kHz to 2.2 MHz
    • Switching synchronization input
    • Spread spectrum for lower EMI
  • Fault detection and protection
    • Fault output
    • Input voltage OVP, UVLO and OCP
    • Boost block SW OVP and output OVP
    • LED open and short fault detection
    • Thermal shutdown

Description

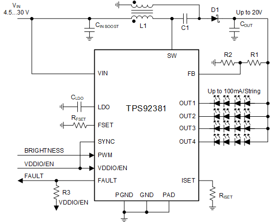
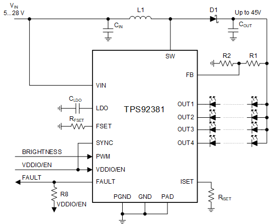
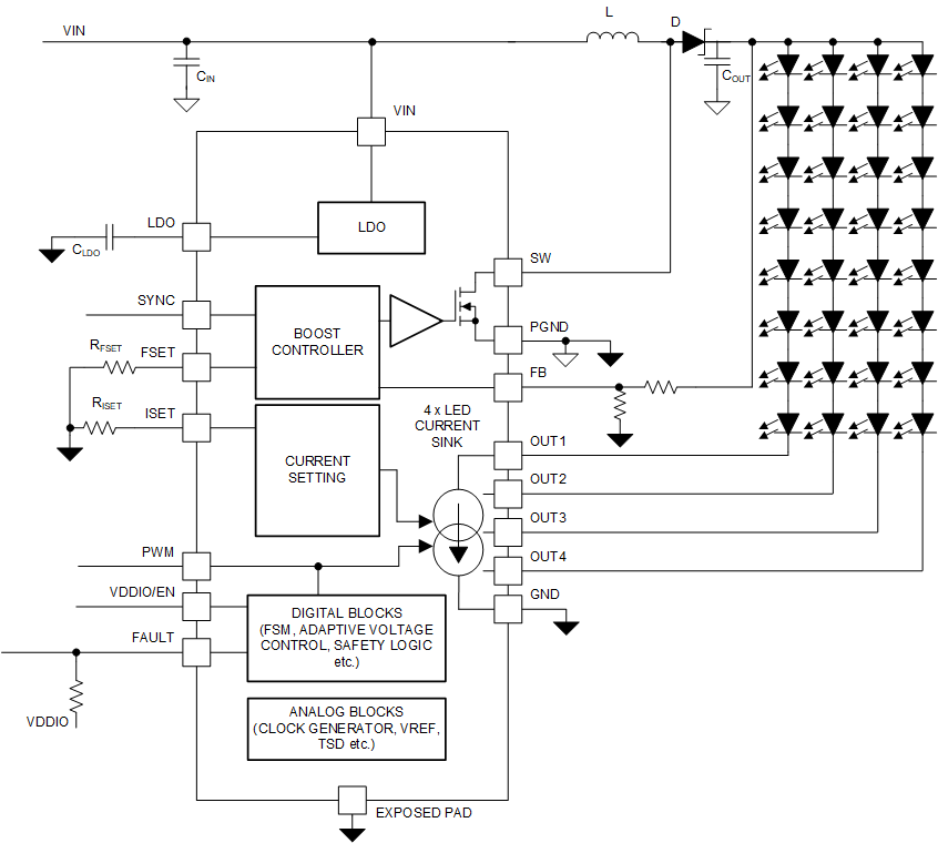
The TPS92380, TPS92381 is a highly-integrated, high output power, easy-to-use LED driver with DC-DC converter. The DC-DC converter supports both boost and SEPIC mode operation. The device has four or three high-precision current sinks that can be combined for higher current capability.

The DC-DC converter has adaptive output voltage control based on the LED forward voltages. This feature minimizes the power consumption by adjusting the voltage to the lowest sufficient level in all conditions. For EMI reduction DC-DC supports spread spectrum for switching frequency and an external synchronization with dedicated pin. A wide-range adjustable frequency allows the TPS9238x to avoid disturbance for sensitive frequency band.

The input voltage range for the TPS9238x is from 4.5 V to 40 V . The TPS9238x integrates extensive fault detection features.

The TPS92380, TPS92381 is a highly-integrated, high output power, easy-to-use LED driver with DC-DC converter. The DC-DC converter supports both boost and SEPIC mode operation. The device has four or three high-precision current sinks that can be combined for higher current capability.

The DC-DC converter has adaptive output voltage control based on the LED forward voltages. This feature minimizes the power consumption by adjusting the voltage to the lowest sufficient level in all conditions. For EMI reduction DC-DC supports spread spectrum for switching frequency and an external synchronization with dedicated pin. A wide-range adjustable frequency allows the TPS9238x to avoid disturbance for sensitive frequency band.

The input voltage range for the TPS9238x is from 4.5 V to 40 V . The TPS9238x integrates extensive fault detection features.

Subscribe to Welllinkchips !
Your Name
* Email
Submit a request