0
TPS7H1111-SP
  • TPS7H1111-SP
  • TPS7H1111-SP
  • TPS7H1111-SP

TPS7H1111-SP

ACTIVE

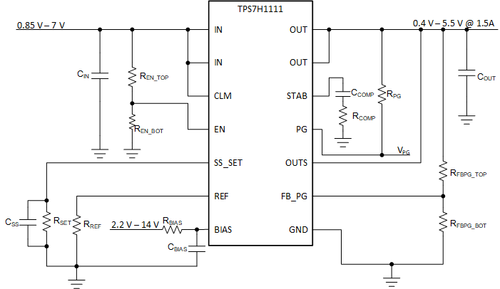
Radiation-hardened, QMLV and QMLP, 1.5A ultra-low-noise high-PSRR low-dropout (LDO) regulator

Texas Instruments TPS7H1111-SP Product Info

1 April 2026 0

Parameters

Rating

Space

Vin (max) (V)

7

Vin (min) (V)

0.85

Iout (max) (A)

1.5

Output options

Adjustable Output

Vout (max) (V)

5.5

Vout (min) (V)

0.4

Noise (µVrms)

1.7

PSRR at 100 KHz (dB)

71

Iq (typ) (mA)

19

Features

Enable, Power good, Radiation hardened, Soft start

Thermal resistance θJA (°C/W)

25.1

Load capacitance (min) (µF)

132

Regulated outputs (#)

1

Accuracy (%)

1.3

Dropout voltage (Vdo) (typ) (mV)

215

Operating temperature range (°C)

-55 to 125

Radiation, SEL (MeV·cm2/mg)

75

Radiation, TID (typ) (krad)

100

Package

CFP (HBL)-14-73.20624 mm² 9.12 x 8.027

Features

  • Total ionizing dose (TID) characterized
    • Radiation hardness assurance (RHA) availability of 100 krad(Si) or 50 krad(Si)
  • Single-Event Effects (SEE) characterized
    • Single-event latchup (SEL), single-event burnout (SEB), and single-event gate rupture (SEGR) immune up to linear energy transfer (LET) = 75 MeV-cm2/mg
    • Single-event functional interrupt (SEFI) and single-event transient (SET) characterized up to LET = 75 MeV-cm2/mg
  • Ultra-low noise (10 Hz to 100 kHz):
    • 1.71 µVRMS (typ)
  • High power-supply rejection ratio, PSRR (typ):
    • 109 dB at 1 kHz
    • 71 dB at 100 kHz
    • 66 dB at 1 MHz
  • Input voltage range from 0.85 V to 7 V
  • Bias supply of 2.2 V to 14 V to minimize power dissipation
  • Output voltage as low as 0.4 V
  • Up to 1.5-A output current
  • Excellent output accuracy over line and load:
    • –1.3% to +1.2% across temperature
    • –0.7% to +0.9% at 25°C
  • Low-dropout: 215 mV (typ) at 1.5 A
  • Programmable soft-start control (SS_SET)
  • Open-drain power good (PG) indicator
  • Configurable power good threshold (FB_PG)
  • Exposed control loop with the external compensation STAB pin
  • Internal current limit with configurable behavior
  • Current sharing to allow operation of up to 2.9 A
  • Military temperature range (–55°C to 125°C)
  • Total ionizing dose (TID) characterized
    • Radiation hardness assurance (RHA) availability of 100 krad(Si) or 50 krad(Si)
  • Single-Event Effects (SEE) characterized
    • Single-event latchup (SEL), single-event burnout (SEB), and single-event gate rupture (SEGR) immune up to linear energy transfer (LET) = 75 MeV-cm2/mg
    • Single-event functional interrupt (SEFI) and single-event transient (SET) characterized up to LET = 75 MeV-cm2/mg
  • Ultra-low noise (10 Hz to 100 kHz):
    • 1.71 µVRMS (typ)
  • High power-supply rejection ratio, PSRR (typ):
    • 109 dB at 1 kHz
    • 71 dB at 100 kHz
    • 66 dB at 1 MHz
  • Input voltage range from 0.85 V to 7 V
  • Bias supply of 2.2 V to 14 V to minimize power dissipation
  • Output voltage as low as 0.4 V
  • Up to 1.5-A output current
  • Excellent output accuracy over line and load:
    • –1.3% to +1.2% across temperature
    • –0.7% to +0.9% at 25°C
  • Low-dropout: 215 mV (typ) at 1.5 A
  • Programmable soft-start control (SS_SET)
  • Open-drain power good (PG) indicator
  • Configurable power good threshold (FB_PG)
  • Exposed control loop with the external compensation STAB pin
  • Internal current limit with configurable behavior
  • Current sharing to allow operation of up to 2.9 A
  • Military temperature range (–55°C to 125°C)

Description

The TPS7H1111 is an ultra-low noise, high PSRR, low dropout linear regulator (LDO) optimized for powering radio-frequency (RF) devices in a space environment. It is capable of sourcing up to 1.5 A over a 0.85-V to 7-V input range with a 2.2-V to 14-V bias supply.

The high performance of the device limits power-supply generated phase noise and clock jitter, making this device ideal for powering high-performance ADCs, DACs, VCOs, PLLs, SerDes, and other RF components in satellites. For digital loads (such as FPGAs and DSPs) requiring low voltage operation, the exceptional accuracy and excellent transient performance ensure optimal system performance.

A standard microcircuit drawing (SMD) is available for the QML variants, 5962R21203. A vendor item drawing (VID) is available for the -SEP variant, V62/23602.

The TPS7H1111 is an ultra-low noise, high PSRR, low dropout linear regulator (LDO) optimized for powering radio-frequency (RF) devices in a space environment. It is capable of sourcing up to 1.5 A over a 0.85-V to 7-V input range with a 2.2-V to 14-V bias supply.

The high performance of the device limits power-supply generated phase noise and clock jitter, making this device ideal for powering high-performance ADCs, DACs, VCOs, PLLs, SerDes, and other RF components in satellites. For digital loads (such as FPGAs and DSPs) requiring low voltage operation, the exceptional accuracy and excellent transient performance ensure optimal system performance.

A standard microcircuit drawing (SMD) is available for the QML variants, 5962R21203. A vendor item drawing (VID) is available for the -SEP variant, V62/23602.

Subscribe to Welllinkchips !
Your Name
* Email
Submit a request