0
TPS7H1101A-SP
  • TPS7H1101A-SP
  • TPS7H1101A-SP
  • TPS7H1101A-SP

TPS7H1101A-SP

ACTIVE

Radiation-hardened QMLV, 1.5-V to 7-V input, 3-A low-noise adjustable low-dropout (LDO) regulator

Texas Instruments TPS7H1101A-SP Product Info

1 April 2026 0

Parameters

Rating

Space

Vin (max) (V)

7

Vin (min) (V)

1.5

Iout (max) (A)

3

Output options

Adjustable Output, Fixed Output

Vout (max) (V)

6.65

Vout (min) (V)

0.8

Noise (µVrms)

20

PSRR at 100 KHz (dB)

25

Iq (typ) (mA)

7

Features

Adjustable current limit, Current sense, Enable, Power good, Soft start

Thermal resistance θJA (°C/W)

75.4

Load capacitance (min) (µF)

22

Regulated outputs (#)

1

Accuracy (%)

2

Dropout voltage (Vdo) (typ) (mV)

210

Operating temperature range (°C)

-55 to 125

Radiation, SEL (MeV·cm2/mg)

85

Radiation, TID (typ) (krad)

100

Package

CFP (HKR)-16-105.6 mm² 11 x 9.6

Features

  • 5962R13202 (1):
    • Radiation hardness assurance (RHA) qualified up to total ionizing dose (TID) 100 krad(Si)
    • ELDRS-free: 100 krad(Si)
    • Dose rate: 10 mrad(Si)/s
    • Single event latch-up (SEL) immune to LET = 85 MeV-cm2/mg
    • SEB and SEGR immune to LET = 85 MeV-cm2/mg
    • SET/SEFI onset threshold > 40 MeV-cm2/mg(2)
      • Specifically designed to always upset low to avoid damage to critical downstream component
    • SET/SEFI cross-section plot(2)
  • Ultra-low VIN range: 1.5 V to 7 V
  • 3-A maximum output current
  • Current share/parallel operation to provide up to 6-A output current
  • Stable with ceramic output capacitor
  • ±2% accuracy over line, load, and temperature
  • Programmable soft start through external capacitor
  • Input enable across all input voltages and power-good output for power sequencing
  • Ultra-low dropout LDO voltage: 62 mV at 1 A (25°C), VOUT = 1.8 V
  • Low noise: 20.33 µVRMS, VIN = 2 V, VOUT = 1.8 V at 3 A
  • PSRR: over 45 dB at 1 kHz
  • Excellent load/line transient response
  • Foldback current limit
  • See the Design and development tab
  • Thermally-enhanced CFP package, 0.4° C/W RθJC
  • 5962R13202 (1):
    • Radiation hardness assurance (RHA) qualified up to total ionizing dose (TID) 100 krad(Si)
    • ELDRS-free: 100 krad(Si)
    • Dose rate: 10 mrad(Si)/s
    • Single event latch-up (SEL) immune to LET = 85 MeV-cm2/mg
    • SEB and SEGR immune to LET = 85 MeV-cm2/mg
    • SET/SEFI onset threshold > 40 MeV-cm2/mg(2)
      • Specifically designed to always upset low to avoid damage to critical downstream component
    • SET/SEFI cross-section plot(2)
  • Ultra-low VIN range: 1.5 V to 7 V
  • 3-A maximum output current
  • Current share/parallel operation to provide up to 6-A output current
  • Stable with ceramic output capacitor
  • ±2% accuracy over line, load, and temperature
  • Programmable soft start through external capacitor
  • Input enable across all input voltages and power-good output for power sequencing
  • Ultra-low dropout LDO voltage: 62 mV at 1 A (25°C), VOUT = 1.8 V
  • Low noise: 20.33 µVRMS, VIN = 2 V, VOUT = 1.8 V at 3 A
  • PSRR: over 45 dB at 1 kHz
  • Excellent load/line transient response
  • Foldback current limit
  • See the Design and development tab
  • Thermally-enhanced CFP package, 0.4° C/W RθJC

Description

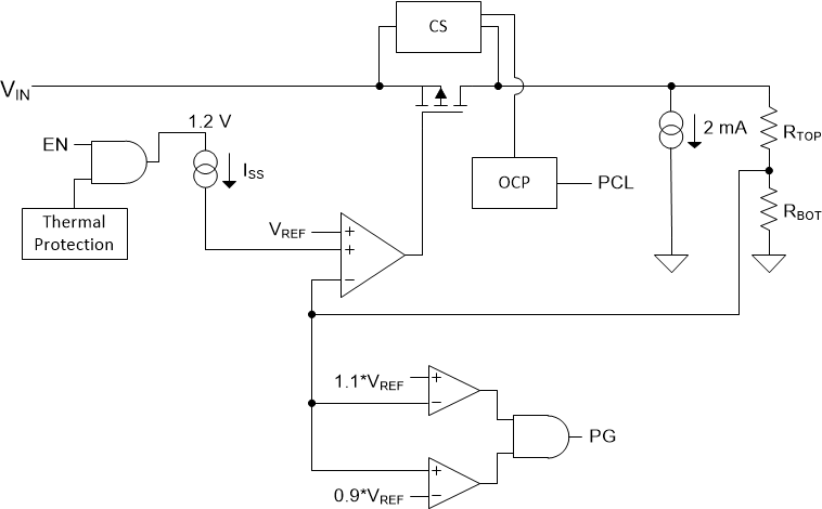
The TPS7H1101A-SP is an improved version of the TPS7H1101-SP allowing the use of the enable feature across the entire input voltage range. It is a radiation-hardened LDO linear regulator that uses a PMOS pass element configuration. It operates over a wide range of input voltage, from 1.5 V to 7 V while offering excellent PSRR. The TPS7H1101A-SP features a precise and programmable foldback current limit implementation with a very-wide adjustment range. To support the complex power requirements of FPGAs, DSPs, or microcontrollers, the TPS7H1101A-SP provides enable on and off functionality, programmable soft start, current sharing capability, and a Power Good open-drain output.

The TPS7H1101A-SP is an improved version of the TPS7H1101-SP allowing the use of the enable feature across the entire input voltage range. It is a radiation-hardened LDO linear regulator that uses a PMOS pass element configuration. It operates over a wide range of input voltage, from 1.5 V to 7 V while offering excellent PSRR. The TPS7H1101A-SP features a precise and programmable foldback current limit implementation with a very-wide adjustment range. To support the complex power requirements of FPGAs, DSPs, or microcontrollers, the TPS7H1101A-SP provides enable on and off functionality, programmable soft start, current sharing capability, and a Power Good open-drain output.

Subscribe to Welllinkchips !
Your Name
* Email
Submit a request