0
TPS7B68-Q1
  • TPS7B68-Q1
  • TPS7B68-Q1

TPS7B68-Q1

ACTIVE

Automotive 500-mA, off-battery (40-V), high-PSRR, low-IQ, low-dropout voltage regulator with WD

Texas Instruments TPS7B68-Q1 Product Info

1 April 2026 0

Parameters

Rating

Automotive

Vin (max) (V)

40

Vin (min) (V)

4

Iout (max) (A)

0.5

Output options

Fixed Output

Vout (max) (V)

5, 5.5

Vout (min) (V)

0, 3.3

Fixed output options (V)

3.3, 5

PSRR at 100 KHz (dB)

55

Iq (typ) (mA)

0.019

Features

Enable, Power good, Watchdog timer

Thermal resistance θJA (°C/W)

38

TI functional safety category

Functional Safety-Capable

Load capacitance (min) (µF)

4.7

Regulated outputs (#)

1

Accuracy (%)

2

Dropout voltage (Vdo) (typ) (mV)

150, 350

Operating temperature range (°C)

-40 to 125

Package

HTSSOP (PWP)-28-62.08 mm² 9.7 x 6.4

Features

  • Qualified for automotive applications
  • AEC-Q100 qualified with the following results:
    • Device temperature grade 1: –40°C to +125°C ambient operating temperature range
    • Device HBM ESD classification level 2
    • Device CDM ESD classification level C4B
  • Maximum output current: 500 mA
  • 4-V to 40-V wide VIN input-voltage range with up to 45-V transients
  • Fixed 3.3-V and 5-V outputs
  • Maximum dropout voltage: 600 mV at 500 mA
  • Stable with output capacitor in wide-range of capacitance (4.7 µF to 500 µF) and ESR (0.001 Ω to 20 Ω)
  • Low quiescent current (I(Q)):
    • < 4 µA when EN is low (shutdown mode)
    • 19 µA typical at light loads with WD_EN high (watchdog disabled)
  • Configurable for window watchdog or standard watchdog
  • Open-to-closed window ratio configurable as 1:1 or 8:1
  • Fully adjustable watchdog period (from 10 ms to 500 ms)
  • 10% accurate watchdog period
  • Dedicated WD_EN pin to control watchdog ON-OFF
  • Fully adjustable power-good threshold and power-good delay period
  • Low Input-voltage tracking to UVLO
  • Integrated fault protection:
    • Overload current-limit protection
    • Thermal shutdown
  • 28-Pin HTSSOP package
  • Qualified for automotive applications
  • AEC-Q100 qualified with the following results:
    • Device temperature grade 1: –40°C to +125°C ambient operating temperature range
    • Device HBM ESD classification level 2
    • Device CDM ESD classification level C4B
  • Maximum output current: 500 mA
  • 4-V to 40-V wide VIN input-voltage range with up to 45-V transients
  • Fixed 3.3-V and 5-V outputs
  • Maximum dropout voltage: 600 mV at 500 mA
  • Stable with output capacitor in wide-range of capacitance (4.7 µF to 500 µF) and ESR (0.001 Ω to 20 Ω)
  • Low quiescent current (I(Q)):
    • < 4 µA when EN is low (shutdown mode)
    • 19 µA typical at light loads with WD_EN high (watchdog disabled)
  • Configurable for window watchdog or standard watchdog
  • Open-to-closed window ratio configurable as 1:1 or 8:1
  • Fully adjustable watchdog period (from 10 ms to 500 ms)
  • 10% accurate watchdog period
  • Dedicated WD_EN pin to control watchdog ON-OFF
  • Fully adjustable power-good threshold and power-good delay period
  • Low Input-voltage tracking to UVLO
  • Integrated fault protection:
    • Overload current-limit protection
    • Thermal shutdown
  • 28-Pin HTSSOP package

Description

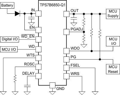
In automotive microcontroller or microprocessor power-supply applications, the watchdog is used to monitor the microcontroller working status to prevent software runaway. The watchdog must be independent of the microcontroller in a reliable system.

The TPS7B68-Q1 is a 500-mA watchdog LDO designed for an operating voltage up to 40 V, with typical quiescent current of only 19 µA at light load. The device integrates a programmable function for selecting a window or standard watchdog, with an external resistor to set the watchdog time within 10% accuracy.

The PG pin on the TPS7B68-Q1 indicates when the output voltage is stable and in regulation. The power-good delay period and power-good threshold can be adjusted by external components. The device also features an integrated short-circuit and overcurrent protection. The combination of such features makes this device particularly flexible and suitable to supply microcontroller systems in automotive applications.

In automotive microcontroller or microprocessor power-supply applications, the watchdog is used to monitor the microcontroller working status to prevent software runaway. The watchdog must be independent of the microcontroller in a reliable system.

The TPS7B68-Q1 is a 500-mA watchdog LDO designed for an operating voltage up to 40 V, with typical quiescent current of only 19 µA at light load. The device integrates a programmable function for selecting a window or standard watchdog, with an external resistor to set the watchdog time within 10% accuracy.

The PG pin on the TPS7B68-Q1 indicates when the output voltage is stable and in regulation. The power-good delay period and power-good threshold can be adjusted by external components. The device also features an integrated short-circuit and overcurrent protection. The combination of such features makes this device particularly flexible and suitable to supply microcontroller systems in automotive applications.

Subscribe to Welllinkchips !
Your Name
* Email
Submit a request