0
TPS785-Q1
  • TPS785-Q1
  • TPS785-Q1
  • TPS785-Q1
  • TPS785-Q1
  • TPS785-Q1

TPS785-Q1

ACTIVE

Automotive, 1-A high-accuracy adjustable low-dropout (LDO) linear regulator

Texas Instruments TPS785-Q1 Product Info

1 April 2026 0

Parameters

Rating

Automotive

Vin (max) (V)

6

Vin (min) (V)

1.7

Iout (max) (A)

1

Output options

Adjustable Output, Fixed Output

Vout (max) (V)

5.5

Vout (min) (V)

0.75

Fixed output options (V)

0.65, 0.75, 1, 1.1, 1.2, 1.8, 2.5, 3.3, 5

Noise (µVrms)

30

PSRR at 100 KHz (dB)

45

Iq (typ) (mA)

0.025

Features

Enable, Wettable flanks package

Thermal resistance θJA (°C/W)

31.6, 50.3

TI functional safety category

Functional Safety-Capable

Load capacitance (min) (µF)

1

Regulated outputs (#)

1

Accuracy (%)

0.5

Dropout voltage (Vdo) (typ) (mV)

315

Operating temperature range (°C)

-40 to 150

Package

TO-252 (KVU)-5-66.726 mm² 6.6 x 10.11

Features

  • AEC-Q100 qualified for automotive applications:
    • Temperature grade 1: –40°C to +125°C, TA
  • Device junction temperature: –40°C to +150°C, TJ
  • Input voltage range: 1.7 V to 6.0 V
  • Available output voltages:
    • Adjustable option: 1.2 V to 5.5 V
    • Fixed options: 0.65 V to 5.0 V
  • Output accuracy: 0.5% typical, 1.7% maximum
  • Low IQ: 25 µA (typical)
  • Ultra-low dropout:
    • 315 mV (max) at 1 A (3.3 VOUT)
  • Internal 550 µs soft-start time to reduce inrush current
  • Active output discharge
  • Packages:
    • 3-mm × 3-mm wettable flank VSON (8)
    • 5-pin TO-252, RθJA = 31.6°C/W
  • AEC-Q100 qualified for automotive applications:
    • Temperature grade 1: –40°C to +125°C, TA
  • Device junction temperature: –40°C to +150°C, TJ
  • Input voltage range: 1.7 V to 6.0 V
  • Available output voltages:
    • Adjustable option: 1.2 V to 5.5 V
    • Fixed options: 0.65 V to 5.0 V
  • Output accuracy: 0.5% typical, 1.7% maximum
  • Low IQ: 25 µA (typical)
  • Ultra-low dropout:
    • 315 mV (max) at 1 A (3.3 VOUT)
  • Internal 550 µs soft-start time to reduce inrush current
  • Active output discharge
  • Packages:
    • 3-mm × 3-mm wettable flank VSON (8)
    • 5-pin TO-252, RθJA = 31.6°C/W

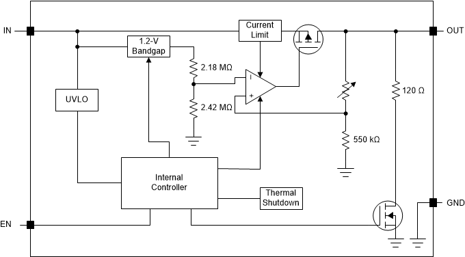
Description

The TPS785-Q1 ultra low-dropout regulator (LDO) is a small, low quiescent current LDO that can source 1 A with excellent line and load transient performance.

The low output noise and great PSRR performance make the device suitable to power-sensitive analog loads. The TPS785-Q1 is a flexible device for post regulation because this device supports an input voltage range from 1.7 V to 6.0 V and offers an adjustable output range of 1.2 V to 5.5 V. The device also features fixed output voltages from 0.65 V to 5.0 V for powering common voltage rails.

The TPS785-Q1 offers foldback current limit to reduce power dissipation during a over current condition. The EN input helps with power sequencing requirements of the system. The internal soft-start provides a controlled start up reducing the inrush current allowing for lower input capacitance to be used.

The TPS785-Q1 provides an active pulldown circuit to quickly discharge output loads when disabled.

The TPS785-Q1 ultra low-dropout regulator (LDO) is a small, low quiescent current LDO that can source 1 A with excellent line and load transient performance.

The low output noise and great PSRR performance make the device suitable to power-sensitive analog loads. The TPS785-Q1 is a flexible device for post regulation because this device supports an input voltage range from 1.7 V to 6.0 V and offers an adjustable output range of 1.2 V to 5.5 V. The device also features fixed output voltages from 0.65 V to 5.0 V for powering common voltage rails.

The TPS785-Q1 offers foldback current limit to reduce power dissipation during a over current condition. The EN input helps with power sequencing requirements of the system. The internal soft-start provides a controlled start up reducing the inrush current allowing for lower input capacitance to be used.

The TPS785-Q1 provides an active pulldown circuit to quickly discharge output loads when disabled.

Subscribe to Welllinkchips !
Your Name
* Email
Submit a request