0
TPS65136
  • TPS65136
  • TPS65136

TPS65136

ACTIVE

Single Inductor Multiple Outputs (SIMO) for Positive and Negative Output

Texas Instruments TPS65136 Product Info

1 April 2026 0

Parameters

Display type

AMOLED

IC integration

AMOLED bias

Vin (min) (V)

2.3

Vin (max) (V)

5.5

Applications

7 inches or less

Level shifter/scan driver (Ch)

0

V_POS (min) (V)

4.6

V_POS (max) (V)

4.6

V_NEG (min) (V)

-6

V_NEG (max) (V)

-2.5

Topology

Buck-Boost

Rating

Catalog

Operating temperature range (°C)

-40 to 85

Package

WQFN (RTE)-16-9 mm² 3 x 3

Features

  • 2.3-V to 5.5-V Input Voltage Range
  • 1% Output Voltage Accuracy
  • Low-Noise Operation
  • 750-mW Output Power at Vin = 2.9 V
  • SIMO Regulator Technology
  • Fixed 4.6-V Positive Output Voltage
  • Negative Output Voltage Down to –6 V
  • Advanced Power-Save Mode for Light-Load Efficiency
  • Out-of-Audio Mode
  • Short-Circuit Protection
  • Excellent Line Regulation
  • Thermal Shutdown
  • 3-mm × 3-mm Thin QFN Package
  • APPLICATIONS
    • Active-Matrix OLED Power Supply

SmartPhone is a trademark of Pinakin Dinesh.
All other trademarks are the property of their respective owners.

  • 2.3-V to 5.5-V Input Voltage Range
  • 1% Output Voltage Accuracy
  • Low-Noise Operation
  • 750-mW Output Power at Vin = 2.9 V
  • SIMO Regulator Technology
  • Fixed 4.6-V Positive Output Voltage
  • Negative Output Voltage Down to –6 V
  • Advanced Power-Save Mode for Light-Load Efficiency
  • Out-of-Audio Mode
  • Short-Circuit Protection
  • Excellent Line Regulation
  • Thermal Shutdown
  • 3-mm × 3-mm Thin QFN Package
  • APPLICATIONS
    • Active-Matrix OLED Power Supply

SmartPhone is a trademark of Pinakin Dinesh.
All other trademarks are the property of their respective owners.

Description

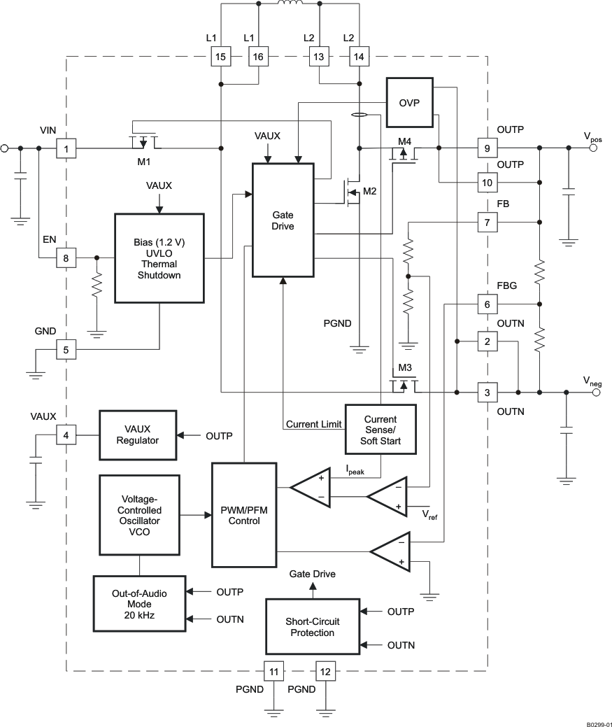
The TPS65136 is designed to provide best-in-class picture quality for active-matrix OLED (AMOLED) displays that require positive and negative supply rails. With its wide input voltage range, the device is ideally suited for AMOLED displays, which are used in mobile phones or SmartPhone™ devices. With the new single-inductor multiple-output (SIMO) technology, the smallest possible solution size is achieved. The device operates with a buck-boost topology and generates both positive and negative output voltages above or below the input voltage rail. The SIMO technology enables excellent line and load regulation. Excellent line-transient regulation is required to avoid disturbance of the AMOLED display as a result of input voltage variations that occur during transmit periods in mobile communication systems.

The TPS65136 is designed to provide best-in-class picture quality for active-matrix OLED (AMOLED) displays that require positive and negative supply rails. With its wide input voltage range, the device is ideally suited for AMOLED displays, which are used in mobile phones or SmartPhone™ devices. With the new single-inductor multiple-output (SIMO) technology, the smallest possible solution size is achieved. The device operates with a buck-boost topology and generates both positive and negative output voltages above or below the input voltage rail. The SIMO technology enables excellent line and load regulation. Excellent line-transient regulation is required to avoid disturbance of the AMOLED display as a result of input voltage variations that occur during transmit periods in mobile communication systems.

Subscribe to Welllinkchips !
Your Name
* Email
Submit a request