0
TPS63802
  • TPS63802
  • TPS63802
  • TPS63802
  • TPS63802
  • TPS63802

TPS63802

ACTIVE

2-A, high-efficient, 11-µA quiescent current buck-boost converter in QFN/DFN package

Texas Instruments TPS63802 Product Info

1 April 2026 0

Parameters

Rating

Catalog

Topology

Buck-Boost

Vin (max) (V)

5.5

Vin (min) (V)

1.3

Vout (max) (V)

5.2

Vout (min) (V)

1.8

Switch current limit (typ) (A)

5

Features

Enable, Light-load efficiency, Load Disconnect, Power good, Prebias startup, Synchronous rectification, UVLO fixed

Operating temperature range (°C)

-40 to 125

Iq (typ) (A)

0.000011

Duty cycle (max) (%)

100

Package

VSON-HR (DLA)-10-6 mm² 3 x 2

Features

  • Input voltage range: 1.3 V to 5.5 V
    • Device input voltage > 1.8 V for start-up
  • Output voltage range: 1.8 V to 5.2 V (adjustable)
  • 2-A output current for VI ≥ 2.3 V, VO = 3.3 V
  • High efficiency over the entire load range
    • 11-µA operating quiescent current
    • Power save mode and mode selection for forced PWM-mode
  • Peak current buck-boost mode architecture
    • Defined transition points between buck, buck-boost, and boost operation modes
    • Forward and reverse current operation
    • Start-up into pre-biased outputs
  • Safety and robust operation features
    • Integrated soft start
    • Overtemperature- and overvoltage-protection
    • True shutdown function with load disconnect
    • Forward and backward current limit
  • Small solution size of 21.5 mm2
    • Tiny SON/DFN package (similar to QFN)
    • Small 0.47-µH inductor
    • Works with a 22-µF minimum output capacitor
  • Create a custom design using the TPS63802 with the WEBENCH Power Designer
  • Input voltage range: 1.3 V to 5.5 V
    • Device input voltage > 1.8 V for start-up
  • Output voltage range: 1.8 V to 5.2 V (adjustable)
  • 2-A output current for VI ≥ 2.3 V, VO = 3.3 V
  • High efficiency over the entire load range
    • 11-µA operating quiescent current
    • Power save mode and mode selection for forced PWM-mode
  • Peak current buck-boost mode architecture
    • Defined transition points between buck, buck-boost, and boost operation modes
    • Forward and reverse current operation
    • Start-up into pre-biased outputs
  • Safety and robust operation features
    • Integrated soft start
    • Overtemperature- and overvoltage-protection
    • True shutdown function with load disconnect
    • Forward and backward current limit
  • Small solution size of 21.5 mm2
    • Tiny SON/DFN package (similar to QFN)
    • Small 0.47-µH inductor
    • Works with a 22-µF minimum output capacitor
  • Create a custom design using the TPS63802 with the WEBENCH Power Designer

Description

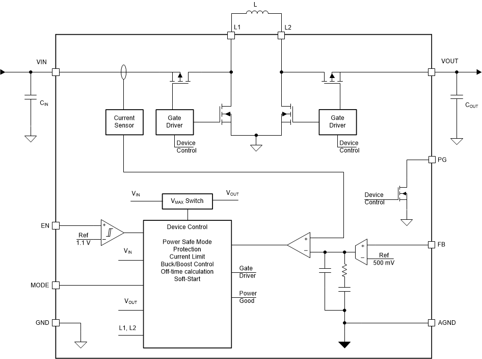
The TPS63802 is a high efficiency, high output current buck-boost converter. Depending on the input voltage, it automatically operates in boost, buck, or in a novel 4-cycle buck-boost mode when the input voltage is approximately equal to the output voltage. The transitions between modes happen at defined thresholds and avoid unwanted toggling within the modes to reduce output voltage ripple. The device output voltages are individually set by a resistive divider within a wide output voltage range. An 11-µA quiescent current enables the highest efficiency for little to no-load conditions.

The TPS63802 is a high efficiency, high output current buck-boost converter. Depending on the input voltage, it automatically operates in boost, buck, or in a novel 4-cycle buck-boost mode when the input voltage is approximately equal to the output voltage. The transitions between modes happen at defined thresholds and avoid unwanted toggling within the modes to reduce output voltage ripple. The device output voltages are individually set by a resistive divider within a wide output voltage range. An 11-µA quiescent current enables the highest efficiency for little to no-load conditions.

Subscribe to Welllinkchips !
Your Name
* Email
Submit a request