0
TPS62088
  • TPS62088
  • TPS62088

TPS62088

ACTIVE

2.4-V to 5.5-V input, tiny 6-pin 3-A step-down converter in 1.2-mm x 0.8-mm WCSP

Texas Instruments TPS62088 Product Info

1 April 2026 1

Parameters

Rating

Catalog

Topology

Buck

Iout (max) (A)

3

Vin (max) (V)

5.5

Vin (min) (V)

2.4

Vout (max) (V)

1.2, 1.8, 3.3, 4

Vout (min) (V)

0.6, 1.2, 1.8, 3.3

Features

Enable, Light Load Efficiency, Light load efficiency, Output discharge, Over Current Protection, Power good, Soft Start Fixed, Synchronous Rectification, UVLO fixed

Control mode

Constant on-time (COT), DCS-Control

Operating temperature range (°C)

-40 to 125

Iq (typ) (A)

0.000004

Duty cycle (max) (%)

100

Package

DSBGA (YFP)-6-1.4000000000000001 mm² 1 x 1.4000000000000001

Features

  • DCS-Control topology
  • Up to 95% efficiency
  • 26mΩ and 26mΩ internal power MOSFETs
  • 2.4V to 5.5V input voltage range
  • 4µA operating quiescent current
  • 1% output voltage accuracy
  • 4MHz switching frequency
  • Power save mode for light-load efficiency
  • A forced-PWM version for CCM operation
  • 100% duty cycle for lowest dropout
  • Active output discharge
  • Power-good output
  • Thermal shutdown protection
  • Hiccup short-circuit protection
  • Available in 6-pin WCSP and PowerWCSP with 0.4mm pitch
  • 0.3mm tall YWC package supports embedded systems
  • Supports 12mm2 design size
  • Supports < 0.6mm height design
  • Create a custom design using the TPS62088 with the WEBENCH Power Designer
  • DCS-Control topology
  • Up to 95% efficiency
  • 26mΩ and 26mΩ internal power MOSFETs
  • 2.4V to 5.5V input voltage range
  • 4µA operating quiescent current
  • 1% output voltage accuracy
  • 4MHz switching frequency
  • Power save mode for light-load efficiency
  • A forced-PWM version for CCM operation
  • 100% duty cycle for lowest dropout
  • Active output discharge
  • Power-good output
  • Thermal shutdown protection
  • Hiccup short-circuit protection
  • Available in 6-pin WCSP and PowerWCSP with 0.4mm pitch
  • 0.3mm tall YWC package supports embedded systems
  • Supports 12mm2 design size
  • Supports < 0.6mm height design
  • Create a custom design using the TPS62088 with the WEBENCH Power Designer

Description

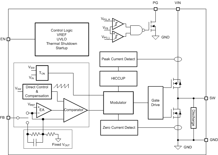
The TPS6208xx device family is a high-frequency, synchronous step-down converter designed for small design size and high efficiency. With an input voltage range of 2.4V to 5.5V, common battery technologies are supported. At medium to heavy loads, the converter operates in PWM mode and automatically enters power save mode operation at light load to maintain high efficiency over the entire load current range. The forced PWM version of the device maintains a CCM operation across any load. The 4MHz switching frequency allows the device to use small external components. Together with DCS-control architecture, excellent load transient performance, and output voltage regulation accuracy are achieved. Other features like overcurrent protection, thermal shutdown protection, active output discharge, and power good are built in. The device is available in a 6-pin WCSP package.

The TPS6208xx device family is a high-frequency, synchronous step-down converter designed for small design size and high efficiency. With an input voltage range of 2.4V to 5.5V, common battery technologies are supported. At medium to heavy loads, the converter operates in PWM mode and automatically enters power save mode operation at light load to maintain high efficiency over the entire load current range. The forced PWM version of the device maintains a CCM operation across any load. The 4MHz switching frequency allows the device to use small external components. Together with DCS-control architecture, excellent load transient performance, and output voltage regulation accuracy are achieved. Other features like overcurrent protection, thermal shutdown protection, active output discharge, and power good are built in. The device is available in a 6-pin WCSP package.

Subscribe to Welllinkchips !
Your Name
* Email
Submit a request