0
TIC12400-Q1
  • TIC12400-Q1
  • TIC12400-Q1
  • TIC12400-Q1

TIC12400-Q1

ACTIVE

Automotive 35-V multi-switch detection interface (MSDI) with SPI & integrated ADC

Texas Instruments TIC12400-Q1 Product Info

1 April 2026 0

Parameters

Number of input channels

24

Operating voltage (min) (V)

4.5

Operating voltage (max) (V)

35

Input/output voltage (max) (V)

40

Input/output voltage (min) (V)

-24

IO current (mA)

1, 2, 5, 10, 15

Operating temperature range (°C)

-40 to 125

TI functional safety category

Functional Safety-Capable

Interface type

SPI

Features

Configurable wetting current, Integrated 10-bit ADC, Interrupt wake-up operation, Overvoltage warning, Polling mode, SPI, Undervoltage warning, Withstands load dump condition and reverse polarity condition

Diagnostics

ADC self-diagnostic, Wetting current diagnostic

Logic voltage (min) (V)

3

Logic voltage (max) (V)

5.5

Rating

Automotive

Package

HTSSOP (DCP)-38-62.08 mm² 9.7 x 6.4

Features

  • Qualified for automotive applications
  • AEC-Q100 qualified with the following results:
    • Device temperature grade 1: –40°C to 125°C ambient operating temperature
    • Device HBM ESD classification level H2
    • Device CDM ESD classification level C4B
  • Functional Safety-Capable
  • Designed to support 12 V automotive systems with over-voltage and under-voltage warning
  • Monitors up to 24 direct switch inputs with 10 inputs configurable to monitor switches connected to either ground or battery
  • Switch input withstands up to 40 V (load dump condition) and down to −24 V (reverse polarity condition)
  • 6 configurable wetting current settings: (0 mA, 1 mA, 2 mA, 5 mA, 10 mA, and 15 mA)
  • Integrated 10-bit ADC for multi-position analog switch monitoring
  • Integrated comparator with 4 programmable thresholds for digital switch monitoring
  • Ultra-low operating current in polling mode: 68 µA typical (tPOLL = 64 ms, tPOLL_ACT = 128 µs, all 24 inputs active, comparator mode, all switches open)
  • Interfaces directly to MCU using 3.3 V / 5 V serial peripheral interface (SPI) protocol
  • Interrupt generation to support wake-up operation on all inputs
  • Integrated battery and temperature sensing
  • ±8 kV contact discharge ESD protection on input pins per ISO-10605 with appropriate external components
  • 38-Pin TSSOP package
  • Qualified for automotive applications
  • AEC-Q100 qualified with the following results:
    • Device temperature grade 1: –40°C to 125°C ambient operating temperature
    • Device HBM ESD classification level H2
    • Device CDM ESD classification level C4B
  • Functional Safety-Capable
  • Designed to support 12 V automotive systems with over-voltage and under-voltage warning
  • Monitors up to 24 direct switch inputs with 10 inputs configurable to monitor switches connected to either ground or battery
  • Switch input withstands up to 40 V (load dump condition) and down to −24 V (reverse polarity condition)
  • 6 configurable wetting current settings: (0 mA, 1 mA, 2 mA, 5 mA, 10 mA, and 15 mA)
  • Integrated 10-bit ADC for multi-position analog switch monitoring
  • Integrated comparator with 4 programmable thresholds for digital switch monitoring
  • Ultra-low operating current in polling mode: 68 µA typical (tPOLL = 64 ms, tPOLL_ACT = 128 µs, all 24 inputs active, comparator mode, all switches open)
  • Interfaces directly to MCU using 3.3 V / 5 V serial peripheral interface (SPI) protocol
  • Interrupt generation to support wake-up operation on all inputs
  • Integrated battery and temperature sensing
  • ±8 kV contact discharge ESD protection on input pins per ISO-10605 with appropriate external components
  • 38-Pin TSSOP package

Description

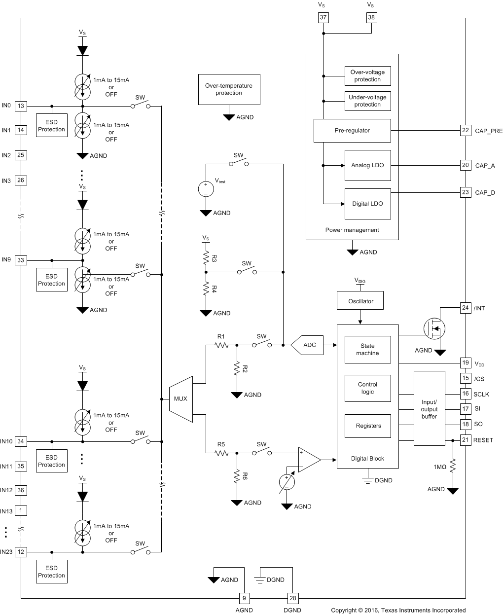
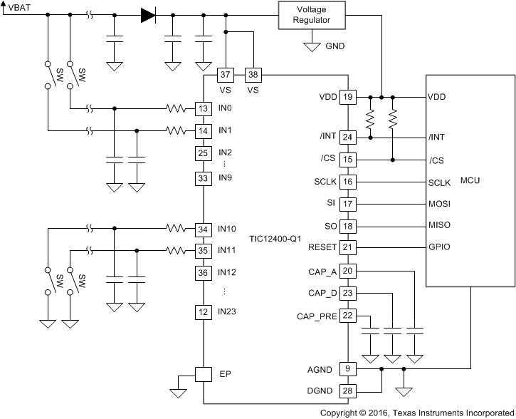
The TIC12400-Q1 is an advanced Multiple Switch Detection Interface (MSDI) designed to detect external switch status in a 12-V automotive system. The TIC12400-Q1 features an integrated 10-bit ADC to monitor multi-position analog switches and a comparator to monitor digital switches independently of the MCU. Detection thresholds can be programmed for the ADC and the comparator to support various switch topologies and system non-idealities. The device monitors 24 direct switch inputs, with 10 inputs configurable to monitor switches connected to either ground or battery. 6 unique wetting current settings can be programmed for each input to support different application scenarios. The device supports wake-up operation on all switch inputs to eliminate the need to keep the MCU active continuously, thus reducing power consumption of the system. The TIC12400-Q1 also offers integrated fault detection, ESD protection, and diagnostic functions for improved system robustness. The TIC12400-Q1 supports 2 modes of operations: continuous and polling mode. In continuous mode, wetting current is supplied continuously. In polling mode, wetting current is turned on periodically to sample the input status based on a programmable timer, thus the system power consumption is significantly reduced.

The TIC12400-Q1 is an advanced Multiple Switch Detection Interface (MSDI) designed to detect external switch status in a 12-V automotive system. The TIC12400-Q1 features an integrated 10-bit ADC to monitor multi-position analog switches and a comparator to monitor digital switches independently of the MCU. Detection thresholds can be programmed for the ADC and the comparator to support various switch topologies and system non-idealities. The device monitors 24 direct switch inputs, with 10 inputs configurable to monitor switches connected to either ground or battery. 6 unique wetting current settings can be programmed for each input to support different application scenarios. The device supports wake-up operation on all switch inputs to eliminate the need to keep the MCU active continuously, thus reducing power consumption of the system. The TIC12400-Q1 also offers integrated fault detection, ESD protection, and diagnostic functions for improved system robustness. The TIC12400-Q1 supports 2 modes of operations: continuous and polling mode. In continuous mode, wetting current is supplied continuously. In polling mode, wetting current is turned on periodically to sample the input status based on a programmable timer, thus the system power consumption is significantly reduced.

Subscribe to Welllinkchips !
Your Name
* Email
Submit a request