0
TPS61170
  • TPS61170
  • TPS61170
  • TPS61170
  • TPS61170

TPS61170

ACTIVE

1.2A Switch, 38V High Voltage Boost Converter in 2x2mm QFN Package

Texas Instruments TPS61170 Product Info

1 April 2026 0

Parameters

Rating

Catalog

Topology

Boost, Flyback, SEPIC

Vin (max) (V)

18

Vin (min) (V)

3

Vout (max) (V)

38

Vout (min) (V)

3

Switch current limit (typ) (A)

1.2

Features

Enable, Light-load efficiency, Nonsynchronous

Operating temperature range (°C)

-40 to 125

Iq (typ) (A)

0.0023

Duty cycle (max) (%)

93

Package

WSON (DRV)-6-4 mm² 2 x 2

Features

  • 3-V to 18-V Input Voltage Range
  • High Output Voltage: Up to 38 V
  • 1.2-A Integrated Switch
  • 1.2-MHz Fixed Switching Frequency
  • 12 V at 300 mA and 24 V at 150 mA From
    5-V Input (Typical)
  • Up to 93% Efficiency
  • Output Voltage Reprogramming
  • Skip-Switching Cycle for Output
    Regulation at Light Load
  • Built-in Soft Start
  • 6-Pin, 2-mm × 2-mm QFN Package
  • 3-V to 18-V Input Voltage Range
  • High Output Voltage: Up to 38 V
  • 1.2-A Integrated Switch
  • 1.2-MHz Fixed Switching Frequency
  • 12 V at 300 mA and 24 V at 150 mA From
    5-V Input (Typical)
  • Up to 93% Efficiency
  • Output Voltage Reprogramming
  • Skip-Switching Cycle for Output
    Regulation at Light Load
  • Built-in Soft Start
  • 6-Pin, 2-mm × 2-mm QFN Package

Description

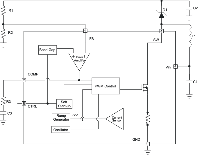
The TPS61170 is a monolithic, high-voltage switching regulator with integrated 1.2-A, 40-V power MOSFET. The device can be configured in several standard switching-regulator topologies, including boost and SEPIC. The device has a wide input-voltage range to support applications with input voltage from multicell batteries or regulated 5-V, 12-V power rails.

The TPS61170 operates at a 1.2-MHz switching frequency, allowing the use of low-profile inductors and low-value ceramic input and output capacitors. External loop compensation components give the user flexibility to optimize loop compensation and transient response. The device has built-in protection features, such as pulse-by-pulse overcurrent limit, soft start, and thermal shutdown.

The FB pin regulates to a reference voltage of 1.229 V. The reference voltage can be lowered using a 1-wire digital interface (Easyscale™ protocol) through the CTRL pin. Alternatively, a pulse width-modulation (PWM) signal can be applied to the CTRL pin. The duty cycle of the signal reduces the feedback reference voltage proportionally.

The TPS61170 is available in a 6-pin 2-mm × 2-mm QFN package, allowing a compact power-supply solution.

The TPS61170 is a monolithic, high-voltage switching regulator with integrated 1.2-A, 40-V power MOSFET. The device can be configured in several standard switching-regulator topologies, including boost and SEPIC. The device has a wide input-voltage range to support applications with input voltage from multicell batteries or regulated 5-V, 12-V power rails.

The TPS61170 operates at a 1.2-MHz switching frequency, allowing the use of low-profile inductors and low-value ceramic input and output capacitors. External loop compensation components give the user flexibility to optimize loop compensation and transient response. The device has built-in protection features, such as pulse-by-pulse overcurrent limit, soft start, and thermal shutdown.

The FB pin regulates to a reference voltage of 1.229 V. The reference voltage can be lowered using a 1-wire digital interface (Easyscale™ protocol) through the CTRL pin. Alternatively, a pulse width-modulation (PWM) signal can be applied to the CTRL pin. The duty cycle of the signal reduces the feedback reference voltage proportionally.

The TPS61170 is available in a 6-pin 2-mm × 2-mm QFN package, allowing a compact power-supply solution.

Subscribe to Welllinkchips !
Your Name
* Email
Submit a request