0
TPS53015
  • TPS53015
  • TPS53015
  • TPS53015
  • TPS53015

TPS53015

ACTIVE

4.5-V to 28-V, 25-A synchronous D-CAP2 buck controller with power good

Texas Instruments TPS53015 Product Info

1 April 2026 1

Parameters

Rating

Catalog

Topology

Buck

Iout (max) (A)

25

Vin (max) (V)

28

Vin (min) (V)

4.5

Vout (max) (V)

7

Vout (min) (V)

0.76

Control mode

D-CAP2

Features

Enable, Light-load efficiency, Power good, Prebias startup, Synchronous rectification

Duty cycle (max) (%)

83

Iq (typ) (A)

0.00066

Number of phases

1

Operating temperature range (°C)

-40 to 85

Package

VSSOP (DGS)-10-14.7 mm² 3 x 4.9

Features

  • D-CAP2™ mode control
    • Fast transient response
    • No external parts required for loop compensation
    • Compatible with ceramic output capacitors
  • High initial reference accuracy (±1%)
  • Wide input voltage 4.5 V to 28 V
  • Output voltage 0.77 V to 7 V
  • Low-side RDS(on) Loss-less current sensing
  • Fixed soft-start time: 1.4 ms
  • Non-sinking pre-biased soft start
  • Switching frequency: 500 kHz
  • Cycle-by-cycle overcurrent limiting control
  • Auto-Skip Eco-Mode™ for high efficiency at light load
  • Power-good output
  • OCL/OVP/UVP/UVLO/TSD protections
  • Adaptive gate drivers with integrated boost PMOS switch
  • Thermally compensated OCP, 4000 ppm/°C
  • 10-Pin VSSOP
  • D-CAP2™ mode control
    • Fast transient response
    • No external parts required for loop compensation
    • Compatible with ceramic output capacitors
  • High initial reference accuracy (±1%)
  • Wide input voltage 4.5 V to 28 V
  • Output voltage 0.77 V to 7 V
  • Low-side RDS(on) Loss-less current sensing
  • Fixed soft-start time: 1.4 ms
  • Non-sinking pre-biased soft start
  • Switching frequency: 500 kHz
  • Cycle-by-cycle overcurrent limiting control
  • Auto-Skip Eco-Mode™ for high efficiency at light load
  • Power-good output
  • OCL/OVP/UVP/UVLO/TSD protections
  • Adaptive gate drivers with integrated boost PMOS switch
  • Thermally compensated OCP, 4000 ppm/°C
  • 10-Pin VSSOP

Description

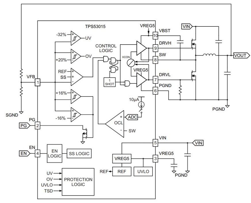
The TPS53015 device is a single, adaptive on-time D-CAP2 ™ mode synchronous buck controller. The device enables system designers to complete the suite of various end equipment power bus regulators with cost effective low external component count and low standby current solution. The main control loop for the TPS53015 uses the D-CAP2 mode control which provides a very fast transient response with no external compensation components. The adaptive on-time control supports seamless transition between PWM mode at higher load condition and Eco-mode™ operation at light load. Eco-mode operation allows the device to maintain high efficiency during lighter load conditions. The device is also able to adapt to both low equivalent series resistance (ESR) output capacitors such as POSCAP or SP-CAP and ultra-low ESR ceramic capacitors. The device provides convenient and efficient operation with input voltages from 4.5 V to 28 V and output voltage from 0.77 V to 7 V.

The TPS53015 is available in the 3-mm × 3-mm 10-pin VSSOP (DGS) package and is specified for an ambient temperature range of –40°C to 85°C.

The TPS53015 device is a single, adaptive on-time D-CAP2 ™ mode synchronous buck controller. The device enables system designers to complete the suite of various end equipment power bus regulators with cost effective low external component count and low standby current solution. The main control loop for the TPS53015 uses the D-CAP2 mode control which provides a very fast transient response with no external compensation components. The adaptive on-time control supports seamless transition between PWM mode at higher load condition and Eco-mode™ operation at light load. Eco-mode operation allows the device to maintain high efficiency during lighter load conditions. The device is also able to adapt to both low equivalent series resistance (ESR) output capacitors such as POSCAP or SP-CAP and ultra-low ESR ceramic capacitors. The device provides convenient and efficient operation with input voltages from 4.5 V to 28 V and output voltage from 0.77 V to 7 V.

The TPS53015 is available in the 3-mm × 3-mm 10-pin VSSOP (DGS) package and is specified for an ambient temperature range of –40°C to 85°C.

Subscribe to Welllinkchips !
Your Name
* Email
Submit a request