0
TPS61165-Q1
  • TPS61165-Q1
  • TPS61165-Q1

TPS61165-Q1

ACTIVE

Automotive high brightness White LED driver

Texas Instruments TPS61165-Q1 Product Info

1 April 2026 0

Parameters

Number of channels

1

Topology

Boost

Rating

Automotive

Operating temperature range (°C)

-40 to 105

Vin (min) (V)

3

Vin (max) (V)

18

Vout (min) (V)

3

Vout (max) (V)

38

Iout (max) (A)

0.4

Iq (typ) (mA)

1.5

Switching frequency (max) (kHz)

1200

Features

Load Disconnect During Shutdown, Synchronous Rectification

Package

SOT-23 (DBV)-6-8.12 mm² 2.9 x 2.8

Features

  • Qualified for Automotive Applications
  • 40-V Maximum Breakdown Voltage of Internal
    MOSFET
  • 38-V Open LED Protection
  • 200-mV Reference Voltage With 2% Accuracy
  • 1.2-A Switch FET With 1.2-MHz Switching
    Frequency
  • Flexible 1-Wire Digital and PWM Brightness
    Control
  • Built-in Soft Start
  • Up to 90% Efficiency
  • SOT-23 Package
  • Qualified for Automotive Applications
  • 40-V Maximum Breakdown Voltage of Internal
    MOSFET
  • 38-V Open LED Protection
  • 200-mV Reference Voltage With 2% Accuracy
  • 1.2-A Switch FET With 1.2-MHz Switching
    Frequency
  • Flexible 1-Wire Digital and PWM Brightness
    Control
  • Built-in Soft Start
  • Up to 90% Efficiency
  • SOT-23 Package

Description

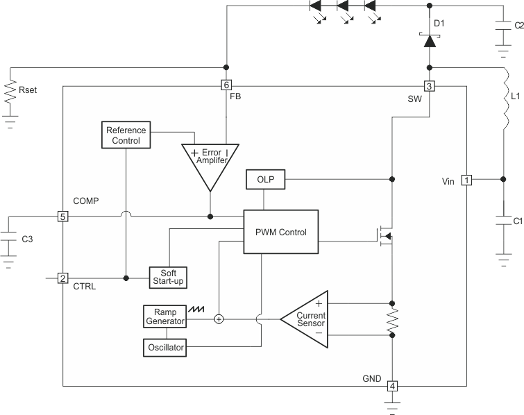
With a 40-V rated integrated switch FET, the TPS61165-Q1 device is a boost converter that drives LEDs in series. The boost converter runs at a 1.2-MHz fixed switching frequency with 1.2-A switch current limit, and allows for the use of a high brightness LED in general lighting.

The default white LED current is set with the external sensor resistor Rset, and the feedback voltage is regulated to 200 mV, as shown in the Typical Application section. During the operation, the LED current can be controlled using the 1-wire digital interface (EasyScale™ protocol) through the CTRL pin. Alternatively, a pulse width modulation (PWM) signal can be applied to the CTRL pin through which the duty cycle determines the feedback reference voltage. In either digital or PWM mode, the TPS61165-Q1 device does not burst the LED current; therefore, the device does not generate audible noises on the output capacitor. For maximum protection, the TPS61165-Q1 device features integrated open LED protection that disables it to prevent the output from exceeding its absolute maximum voltage ratings during open LED conditions.

The TPS61165-Q1 device is available in a SOT-23 package.

With a 40-V rated integrated switch FET, the TPS61165-Q1 device is a boost converter that drives LEDs in series. The boost converter runs at a 1.2-MHz fixed switching frequency with 1.2-A switch current limit, and allows for the use of a high brightness LED in general lighting.

The default white LED current is set with the external sensor resistor Rset, and the feedback voltage is regulated to 200 mV, as shown in the Typical Application section. During the operation, the LED current can be controlled using the 1-wire digital interface (EasyScale™ protocol) through the CTRL pin. Alternatively, a pulse width modulation (PWM) signal can be applied to the CTRL pin through which the duty cycle determines the feedback reference voltage. In either digital or PWM mode, the TPS61165-Q1 device does not burst the LED current; therefore, the device does not generate audible noises on the output capacitor. For maximum protection, the TPS61165-Q1 device features integrated open LED protection that disables it to prevent the output from exceeding its absolute maximum voltage ratings during open LED conditions.

The TPS61165-Q1 device is available in a SOT-23 package.

Subscribe to Welllinkchips !
Your Name
* Email
Submit a request