0
TPS61150
  • TPS61150
  • TPS61150
  • TPS61150

TPS61150

ACTIVE

Dual, 2x 27V, 700mA switch, 1.2MHz boost converter with Single Inductor white LED driver (up to 2x6)

Texas Instruments TPS61150 Product Info

1 April 2026 0

Parameters

Number of channels

2

Vin (min) (V)

3

Vin (max) (V)

6

Vout (min) (V)

2.5

Vout (max) (V)

27

Type

Inductive

Switching frequency (max) (kHz)

1200

Duty cycle (max) (%)

93

LED current per channel (mA)

23

Peak efficiency (%)

85

Topology

Boost

Features

Synchronous Rectification

Operating temperature range (°C)

-40 to 85

Rating

Catalog

Package

VSON (DRC)-10-9 mm² 3 x 3

Features

  • 2.5-V to 6-V Input Voltage Range
  • Two Outputs Each up to 27 V
  • 0.7-A Integrated Switch
  • Built-In Power Diode
  • 1.2-MHz Fixed PWM Frequency
  • Individually Programmable Output Current
  • Input-to-Output Isolation
  • Built-In Soft Start
  • Overvoltage Protection
  • Up to 83% Efficiency
  • Up to 30-kHz PWM Dimming Frequency
  • 2.5-V to 6-V Input Voltage Range
  • Two Outputs Each up to 27 V
  • 0.7-A Integrated Switch
  • Built-In Power Diode
  • 1.2-MHz Fixed PWM Frequency
  • Individually Programmable Output Current
  • Input-to-Output Isolation
  • Built-In Soft Start
  • Overvoltage Protection
  • Up to 83% Efficiency
  • Up to 30-kHz PWM Dimming Frequency

Description

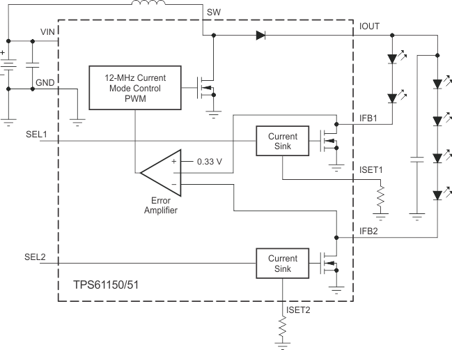
The TPS6115x is a high-frequency boost converter with two regulated current outputs for driving WLEDs. Each current output can be individually programmed through external resistors. There is a dedicated selection pin for each output so the two outputs can be turned on separately or simultaneously. The output current can be reduced by a pulse width modulation (PWM) signal on SEL pins or an analog voltage on the ISET pins, resulting in PWM dimming of the WLEDs. The boost regulator runs at a 1.2-MHz fixed switching frequency to reduce output ripple and avoid audible noises associated with pulse frequency modulation (PFM) control.

The two current outputs are ideal for driving WLED backlights for the sub and main displays in clamshell phones. The two outputs can also be used for driving display and keypad backlights. When used together, the two outputs can drive up to 14 WLEDs for one large display.

In addition to the small inductor, small capacitor, and 3-mm × 3-mm VSON package, the built-in MOSFET and diode eliminate the need for any external power devices. Overall, the device provides an extremely compact solution with high efficiency and plenty of flexibility.

For all available packages, see the orderable addendum at the end of the data sheet.

The TPS6115x is a high-frequency boost converter with two regulated current outputs for driving WLEDs. Each current output can be individually programmed through external resistors. There is a dedicated selection pin for each output so the two outputs can be turned on separately or simultaneously. The output current can be reduced by a pulse width modulation (PWM) signal on SEL pins or an analog voltage on the ISET pins, resulting in PWM dimming of the WLEDs. The boost regulator runs at a 1.2-MHz fixed switching frequency to reduce output ripple and avoid audible noises associated with pulse frequency modulation (PFM) control.

The two current outputs are ideal for driving WLED backlights for the sub and main displays in clamshell phones. The two outputs can also be used for driving display and keypad backlights. When used together, the two outputs can drive up to 14 WLEDs for one large display.

In addition to the small inductor, small capacitor, and 3-mm × 3-mm VSON package, the built-in MOSFET and diode eliminate the need for any external power devices. Overall, the device provides an extremely compact solution with high efficiency and plenty of flexibility.

For all available packages, see the orderable addendum at the end of the data sheet.

Subscribe to Welllinkchips !
Your Name
* Email
Submit a request