0
TPS61088
  • TPS61088
  • TPS61088
  • TPS61088
  • TPS61088
  • TPS61088

TPS61088

ACTIVE

10-A Fully-Integrated Synchronous Boost Converter

Texas Instruments TPS61088 Product Info

1 April 2026 1

Parameters

Rating

Catalog

Topology

Boost

Vin (max) (V)

12

Vin (min) (V)

2.7

Vout (max) (V)

12.6

Vout (min) (V)

4.5

Switch current limit (typ) (A)

11.9

Features

Adjustable current limit, Enable, Light-load efficiency, Synchronous rectification

Control mode

Peak current mode

Operating temperature range (°C)

-40 to 125

Iq (typ) (A)

0.00011

Duty cycle (max) (%)

90

Package

VQFN (RHL)-20-15.75 mm² 4.5 x 3.5

Features

  • 2.7-V to 12-V input voltage range
  • 4.5-V to 12.6-V output voltage range
  • 10-A switch current
  • Up to 91% efficiency at VIN = 3.3 V, VOUT = 9 V, and IOUT = 3 A
  • Mode selection between PFM mode and forced PWM mode at light load
  • 1.0-µA current into the VIN pin during shutdown
  • Resistor-programmable switch peak current limit
  • Adjustable switching frequency: 200 kHz to 2.2 MHz
  • Programmable soft start
  • Output overvoltage protection at 13.2 V
  • Cycle-by-cycle overcurrent protection
  • Thermal shutdown
  • 4.50-mm × 3.50-mm 20-pin VQFN package
  • Create a custom design using the TPS61088 with the WEBENCH Power Designer
  • 2.7-V to 12-V input voltage range
  • 4.5-V to 12.6-V output voltage range
  • 10-A switch current
  • Up to 91% efficiency at VIN = 3.3 V, VOUT = 9 V, and IOUT = 3 A
  • Mode selection between PFM mode and forced PWM mode at light load
  • 1.0-µA current into the VIN pin during shutdown
  • Resistor-programmable switch peak current limit
  • Adjustable switching frequency: 200 kHz to 2.2 MHz
  • Programmable soft start
  • Output overvoltage protection at 13.2 V
  • Cycle-by-cycle overcurrent protection
  • Thermal shutdown
  • 4.50-mm × 3.50-mm 20-pin VQFN package
  • Create a custom design using the TPS61088 with the WEBENCH Power Designer

Description

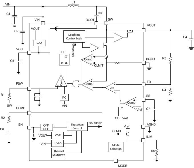
The TPS61088 is a high-power density, fully-integrated synchronous boost converter with a 11-mΩ power switch and a 13-mΩ rectifier switch to provide a high efficiency and small size solution in portable systems. The TPS61088 has a wide input voltage range from 2.7 V to 12 V to support applications with single-cell or two-cell Lithium batteries. The device has 10-A switch current capability and is capable of providing an output voltage up to 12.6 V.

The TPS61088 uses adaptive constant off-time peak current control topology to regulate the output voltage. In moderate to heavy load condition, the TPS61088 works in pulse width modulation (PWM) mode. In light load condition, the device has two operation modes selected by the MODE pin. One is the pulse frequency modulation (PFM) mode to improve the efficiency and another one is forced PWM mode to avoid application problems caused by low switching frequency. The switching frequency in PWM mode is adjustable, ranging from 200 kHz to 2.2 MHz by an external resistor. The TPS61088 also implements a programmable soft-start function and an adjustable switching peak current limit function. In addition, the device provides 13.2-V output overvoltage protection, cycle-by-cycle overcurrent protection, and thermal shutdown protection.

The TPS61088 is available in a 4.50-mm × 3.50-mm 20-pin VQFN package.

The TPS61088 is a high-power density, fully-integrated synchronous boost converter with a 11-mΩ power switch and a 13-mΩ rectifier switch to provide a high efficiency and small size solution in portable systems. The TPS61088 has a wide input voltage range from 2.7 V to 12 V to support applications with single-cell or two-cell Lithium batteries. The device has 10-A switch current capability and is capable of providing an output voltage up to 12.6 V.

The TPS61088 uses adaptive constant off-time peak current control topology to regulate the output voltage. In moderate to heavy load condition, the TPS61088 works in pulse width modulation (PWM) mode. In light load condition, the device has two operation modes selected by the MODE pin. One is the pulse frequency modulation (PFM) mode to improve the efficiency and another one is forced PWM mode to avoid application problems caused by low switching frequency. The switching frequency in PWM mode is adjustable, ranging from 200 kHz to 2.2 MHz by an external resistor. The TPS61088 also implements a programmable soft-start function and an adjustable switching peak current limit function. In addition, the device provides 13.2-V output overvoltage protection, cycle-by-cycle overcurrent protection, and thermal shutdown protection.

The TPS61088 is available in a 4.50-mm × 3.50-mm 20-pin VQFN package.

Subscribe to Welllinkchips !
Your Name
* Email
Submit a request