0
TPS54J060
  • TPS54J060
  • TPS54J060
  • TPS54J060

TPS54J060

ACTIVE

4-V to 16-V input, 6-A synchronous buck converter, 900-mV reference voltage, latch-off current limit

Texas Instruments TPS54J060 Product Info

1 April 2026 0

Parameters

Rating

Catalog

Topology

Buck

Iout (max) (A)

6

Vin (max) (V)

16

Vin (min) (V)

4

Vout (max) (V)

5.5

Vout (min) (V)

0.9

Features

Adjustable current limit, Enable, Forced PWM, Light-load efficiency, Overcurrent protection, Power good, Pre-Bias Start-Up, Soft Start Adjustable, Synchronous Rectification

Control mode

D-CAP3

Operating temperature range (°C)

-40 to 125

Iq (typ) (A)

0.00075

Duty cycle (max) (%)

86

Package

VQFN-HR (RPG)-14-6 mm² 3 x 2

Features

  • 2.7V to 16V input range with external bias ranging from 3.3V to 3.6V
  • 4V to 16V input range without external bias
  • Integrated MOSFETs support 6A continuous output current
  • D-CAP3™ control mode with fast load-step response
  • Supports all ceramic output capacitors
  • Reference voltage 900mV ±1% tolerance from –40°C To +125°C junction temperature
  • 0.9V to 5.5V output voltage range
  • Auto-skipping Eco-mode for high light-load efficiency
  • Programmable current limit through external resistor
  • Selectable frequency settings (600kHz, 1100kHz, 2200kHz)
  • Internal fixed, external adjustable soft start
  • Safe prebiased start-up capability
  • Built-in circuit allows slow output discharge
  • Open-drain power-good output
  • Latch-off for OC, UV, and OV faults
  • Fully RoHS compliant
  • 2mm × 3mm, 14-pin HotRod™ package with 0.5mm pitch
  • 2.7V to 16V input range with external bias ranging from 3.3V to 3.6V
  • 4V to 16V input range without external bias
  • Integrated MOSFETs support 6A continuous output current
  • D-CAP3™ control mode with fast load-step response
  • Supports all ceramic output capacitors
  • Reference voltage 900mV ±1% tolerance from –40°C To +125°C junction temperature
  • 0.9V to 5.5V output voltage range
  • Auto-skipping Eco-mode for high light-load efficiency
  • Programmable current limit through external resistor
  • Selectable frequency settings (600kHz, 1100kHz, 2200kHz)
  • Internal fixed, external adjustable soft start
  • Safe prebiased start-up capability
  • Built-in circuit allows slow output discharge
  • Open-drain power-good output
  • Latch-off for OC, UV, and OV faults
  • Fully RoHS compliant
  • 2mm × 3mm, 14-pin HotRod™ package with 0.5mm pitch

Description

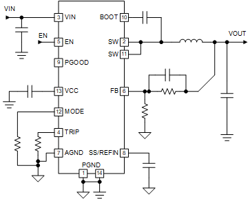
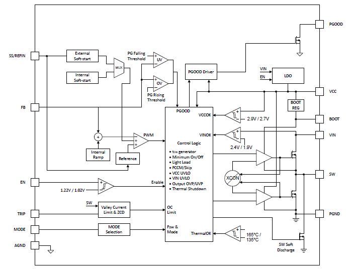
The TPS54J060 device is a high-efficiency, small-sized, synchronous buck converter with an adaptive on-time D-CAP3 control mode. The device offers ease-of-use and low external-component count for space-conscious power systems.

This device features high-performance integrated MOSFETs, accurate ±1% 900mV reference with an junction temperature range between –40°C and +125°C. Competitive features include very-low external-component count, fast load-transient response, accurate load regulation and line regulation, auto-skip or FCCM mode operation, adjustable soft-start control, and external compensation is not needed to support all ceramic capacitor designs.

TPS54J060 is available in a 14-pin QFN package.

The TPS54J060 device is a high-efficiency, small-sized, synchronous buck converter with an adaptive on-time D-CAP3 control mode. The device offers ease-of-use and low external-component count for space-conscious power systems.

This device features high-performance integrated MOSFETs, accurate ±1% 900mV reference with an junction temperature range between –40°C and +125°C. Competitive features include very-low external-component count, fast load-transient response, accurate load regulation and line regulation, auto-skip or FCCM mode operation, adjustable soft-start control, and external compensation is not needed to support all ceramic capacitor designs.

TPS54J060 is available in a 14-pin QFN package.

Subscribe to Welllinkchips !
Your Name
* Email
Submit a request