0
TPS54625
  • TPS54625
  • TPS54625

TPS54625

ACTIVE

4.5-V to 18-V, 6.5-A synchronous buck converter in HTSSOP package

Texas Instruments TPS54625 Product Info

1 April 2026 0

Parameters

Rating

Catalog

Topology

Buck

Iout (max) (A)

6.5

Vin (max) (V)

18

Vin (min) (V)

4.5

Vout (max) (V)

5.5

Vout (min) (V)

0.76

Features

Adjustable soft start, Enable, Power good, Synchronous rectification

Control mode

D-CAP2

Operating temperature range (°C)

-40 to 85

Iq (typ) (A)

0.00095

Duty cycle (max) (%)

95

Package

HTSSOP (PWP)-14-32 mm² 5 x 6.4

Features

  • D-CAP2™ Mode Enables Fast Transient Response
  • Low Output Ripple and Allows Ceramic Output Capacitor
  • Wide VIN Input Voltage Range: 4.5 V to 18 V
  • Output Voltage Range: 0.76 V to 5.5 V
  • Highly Efficient Integrated FET’s Optimized for Lower Duty Cycle Applications –36 mΩ (High Side) and 28 mΩ (Low Side)
  • High Efficiency, less than 10 µA at shutdown
  • High Initial Bandgap Reference Accuracy
  • Adjustable Soft Start
  • Pre-Biased Soft Start
  • 650-kHz Switching Frequency (fSW)
  • Cycle By Cycle Over Current Limit
  • Power Good Output
  • D-CAP2™ Mode Enables Fast Transient Response
  • Low Output Ripple and Allows Ceramic Output Capacitor
  • Wide VIN Input Voltage Range: 4.5 V to 18 V
  • Output Voltage Range: 0.76 V to 5.5 V
  • Highly Efficient Integrated FET’s Optimized for Lower Duty Cycle Applications –36 mΩ (High Side) and 28 mΩ (Low Side)
  • High Efficiency, less than 10 µA at shutdown
  • High Initial Bandgap Reference Accuracy
  • Adjustable Soft Start
  • Pre-Biased Soft Start
  • 650-kHz Switching Frequency (fSW)
  • Cycle By Cycle Over Current Limit
  • Power Good Output

Description

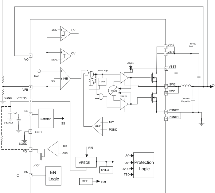
The TPS54625 is an adaptive on-time D-CAP2™ mode synchronous buck converter. The TPS54625 enables system designers to complete the suite of various end equipment’s power bus regulators with a cost effective, low component count, low standby current solution.

The main control loop for the TPS54625 uses the D-CAP2™ mode control which provides a very fast transient response with no external compensation components. The TPS54625 also has a proprietary circuit that enables the device to adopt to both low equivalent series resistance (ESR) output capacitors, such as POSCAP or SP-CAP, and ultra-low ESR ceramic capacitors. The device operates from 4.5-V to 18-V VIN input. The output voltage can be programmed between 0.76 V and 5.5 V. The device also features an adjustable soft start time and a power good function. The TPS54625 is available in the 14-pin HTSSOP package, and designed to operate from –40°C to 85°C.

The TPS54625 is an adaptive on-time D-CAP2™ mode synchronous buck converter. The TPS54625 enables system designers to complete the suite of various end equipment’s power bus regulators with a cost effective, low component count, low standby current solution.

The main control loop for the TPS54625 uses the D-CAP2™ mode control which provides a very fast transient response with no external compensation components. The TPS54625 also has a proprietary circuit that enables the device to adopt to both low equivalent series resistance (ESR) output capacitors, such as POSCAP or SP-CAP, and ultra-low ESR ceramic capacitors. The device operates from 4.5-V to 18-V VIN input. The output voltage can be programmed between 0.76 V and 5.5 V. The device also features an adjustable soft start time and a power good function. The TPS54625 is available in the 14-pin HTSSOP package, and designed to operate from –40°C to 85°C.

Subscribe to Welllinkchips !
Your Name
* Email
Submit a request