0
TPS54526
  • TPS54526
  • TPS54526
  • TPS54526
  • TPS54526
  • TPS54526

TPS54526

ACTIVE

4.5V to 18V Input, 5.5A Synchronous Step-Down Converter with Eco-Mode™

Texas Instruments TPS54526 Product Info

1 April 2026 0

Parameters

Rating

Catalog

Topology

Buck

Iout (max) (A)

5.5

Vin (max) (V)

18

Vin (min) (V)

4.5

Vout (max) (V)

5.5

Vout (min) (V)

0.76

Features

Enable, Light Load Efficiency, Power good, Soft Start Adjustable, Synchronous Rectification

Control mode

D-CAP2

Operating temperature range (°C)

-40 to 85

Iq (typ) (A)

0.0009

Duty cycle (max) (%)

95

Package

HTSSOP (PWP)-14-32 mm² 5 x 6.4

Features

  • D-CAP2™ mode enables fast transient response
  • Low output ripple and allows ceramic output capacitor
  • Wide VIN input voltage range: 4.5 V to 18 V
  • Output voltage range: 0.76 V to 5.5 V
  • Highly efficient integrated FETs optimized for lower duty cycle applications – 63 mΩ (high side) and 33 mΩ (low side)
  • High efficiency, less than 10 µA at shutdown
  • High initial bandgap reference accuracy
  • Adjustable soft start
  • Pre-biased soft start
  • 650-kHz switching frequency (fSW)
  • Cycle-by-cycle over current limit
  • Power good output
  • Auto-skip Eco-mode™ for high efficiency at light load
  • D-CAP2™ mode enables fast transient response
  • Low output ripple and allows ceramic output capacitor
  • Wide VIN input voltage range: 4.5 V to 18 V
  • Output voltage range: 0.76 V to 5.5 V
  • Highly efficient integrated FETs optimized for lower duty cycle applications – 63 mΩ (high side) and 33 mΩ (low side)
  • High efficiency, less than 10 µA at shutdown
  • High initial bandgap reference accuracy
  • Adjustable soft start
  • Pre-biased soft start
  • 650-kHz switching frequency (fSW)
  • Cycle-by-cycle over current limit
  • Power good output
  • Auto-skip Eco-mode™ for high efficiency at light load

Description

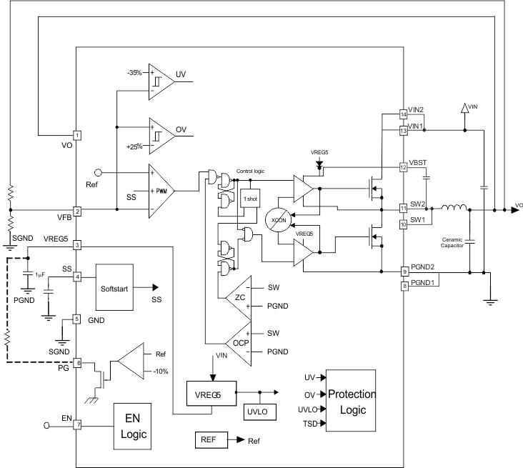
The TPS54526 is an adaptive on-time D-CAP2™ mode synchronous buck converter. The TPS54526 enables system designers to complete the suite of various end equipment’s power bus regulators with a cost effective, low component count, low standby current solution. The main control loop for the TPS54526 uses the D-CAP2™ mode control which provides a very fast transient response with no external compensation components. The adaptive on-time control supports seamless transition between PWM mode at higher load conditions and Eco-mode™ operation at light loads. Eco-mode™ allows the TPS54526 to maintain high efficiency during lighter load conditions. The TPS54526 also has a proprietary circuit that enables the device to adopt to both low equivalent series resistance (ESR) output capacitors, such as POSCAP, SP-CAP, and ultra-low ESR ceramic capacitors. The device operates from 4.5-V to 18-V VIN input. The output voltage can be programmed between 0.76V and 5.5V. The device also features an adjustable soft start time and a power good function. The TPS54526 is available in the 14-pin HTSSOP package and the 16 pin QFN package, designed to operate from –40°C to 85°C.

The TPS54526 is an adaptive on-time D-CAP2™ mode synchronous buck converter. The TPS54526 enables system designers to complete the suite of various end equipment’s power bus regulators with a cost effective, low component count, low standby current solution. The main control loop for the TPS54526 uses the D-CAP2™ mode control which provides a very fast transient response with no external compensation components. The adaptive on-time control supports seamless transition between PWM mode at higher load conditions and Eco-mode™ operation at light loads. Eco-mode™ allows the TPS54526 to maintain high efficiency during lighter load conditions. The TPS54526 also has a proprietary circuit that enables the device to adopt to both low equivalent series resistance (ESR) output capacitors, such as POSCAP, SP-CAP, and ultra-low ESR ceramic capacitors. The device operates from 4.5-V to 18-V VIN input. The output voltage can be programmed between 0.76V and 5.5V. The device also features an adjustable soft start time and a power good function. The TPS54526 is available in the 14-pin HTSSOP package and the 16 pin QFN package, designed to operate from –40°C to 85°C.

Subscribe to Welllinkchips !
Your Name
* Email
Submit a request