0
TPS54040
  • TPS54040
  • TPS54040
  • TPS54040

TPS54040

ACTIVE

3.5V to 42V Input, 0.5A Step-Down Converter with Eco-Mode

Texas Instruments TPS54040 Product Info

1 April 2026 0

Parameters

Rating

Catalog

Topology

Buck

Iout (max) (A)

0.5

Vin (max) (V)

42

Vin (min) (V)

3.5

Vout (max) (V)

39

Vout (min) (V)

0.8

Features

Enable, Frequency synchronization, Light-load efficiency, Power good, Tracking, UVLO adjustable

Control mode

current mode

Operating temperature range (°C)

-40 to 150

Iq (typ) (A)

0.000116

Duty cycle (max) (%)

98

Package

HVSSOP (DGQ)-10-14.7 mm² 3 x 4.9

Features

  • 3.5-V to 42-V Input Voltage Range
  • 200-mΩ High-Side MOSFET
  • High Efficiency at Light Loads with a Pulse
    Skipping Eco-Mode™
  • 116-µA Operating Quiescent Current
  • 1.3-µA Shutdown Current
  • 100-kHz to 2.5-MHz Switching Frequency
  • Synchronizes to External Clock
  • Adjustable Slow Start/Sequencing
  • UV and OV Power Good Output
  • Adjustable UVLO Voltage and Hysteresis
  • 0.8-V Internal Voltage Reference
  • MSOP10 Package With PowerPAD™
  • Supported by SwitcherPro Software Tool
    (http://focus.ti.com/docs/toolsw/folders/print/switcherpro.html)
  • 3.5-V to 42-V Input Voltage Range
  • 200-mΩ High-Side MOSFET
  • High Efficiency at Light Loads with a Pulse
    Skipping Eco-Mode™
  • 116-µA Operating Quiescent Current
  • 1.3-µA Shutdown Current
  • 100-kHz to 2.5-MHz Switching Frequency
  • Synchronizes to External Clock
  • Adjustable Slow Start/Sequencing
  • UV and OV Power Good Output
  • Adjustable UVLO Voltage and Hysteresis
  • 0.8-V Internal Voltage Reference
  • MSOP10 Package With PowerPAD™
  • Supported by SwitcherPro Software Tool
    (http://focus.ti.com/docs/toolsw/folders/print/switcherpro.html)

Description

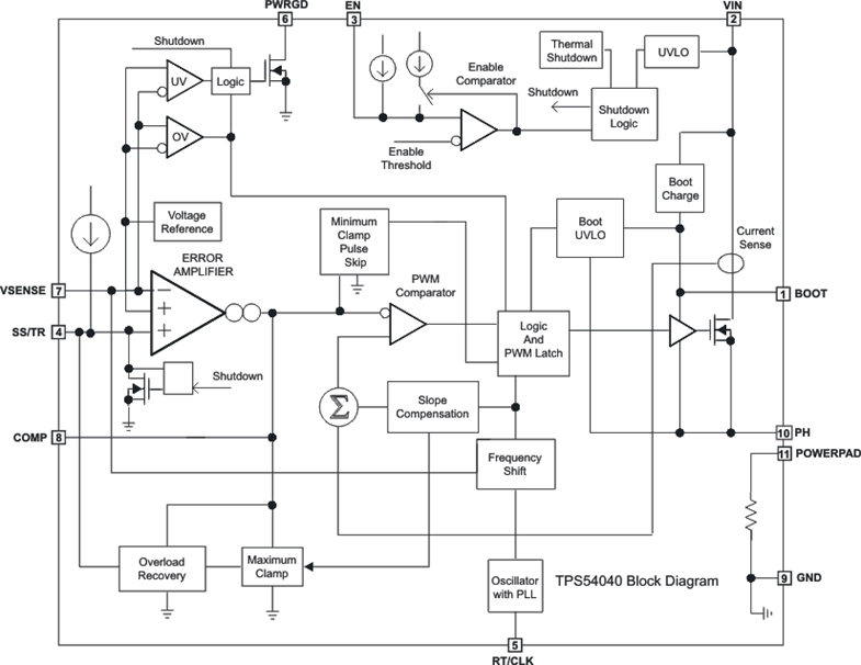
The TPS54040 device is a 42-V, 0.5-A, step down regulator with an integrated high side MOSFET. Current mode control provides simple external compensation and flexible component selection. A low ripple pulse skip mode reduces the no load, regulated output supply current to 116 µA. Using the enable pin, shutdown supply current is reduced to 1.3 µA, when the enable pin is low.

Under voltage lockout is internally set at 2.5 V, but can be increased using the enable pin. The output voltage startup ramp is controlled by the slow start pin that can also be configured for sequencing/tracking. An open drain power good signal indicates the output is within 93% to 107% of its nominal voltage.

A wide switching frequency range allows efficiency and external component size to be optimized. Frequency fold back and thermal shutdown protects the part during an overload condition.

The TPS54040 is available in 10-pin thermally enhanced HVSSOP PowerPAD package.

The TPS54040 device is a 42-V, 0.5-A, step down regulator with an integrated high side MOSFET. Current mode control provides simple external compensation and flexible component selection. A low ripple pulse skip mode reduces the no load, regulated output supply current to 116 µA. Using the enable pin, shutdown supply current is reduced to 1.3 µA, when the enable pin is low.

Under voltage lockout is internally set at 2.5 V, but can be increased using the enable pin. The output voltage startup ramp is controlled by the slow start pin that can also be configured for sequencing/tracking. An open drain power good signal indicates the output is within 93% to 107% of its nominal voltage.

A wide switching frequency range allows efficiency and external component size to be optimized. Frequency fold back and thermal shutdown protects the part during an overload condition.

The TPS54040 is available in 10-pin thermally enhanced HVSSOP PowerPAD package.

Subscribe to Welllinkchips !
Your Name
* Email
Submit a request