0
TPS53316
  • TPS53316
  • TPS53316
  • TPS53316
  • TPS53316

TPS53316

ACTIVE

High-Efficiency, 5-A Step-Down Regulator with Integrated Switcher

Texas Instruments TPS53316 Product Info

1 April 2026 0

Parameters

Rating

Catalog

Topology

Buck

Iout (max) (A)

5

Vin (max) (V)

6

Vin (min) (V)

2.9

Vout (max) (V)

5.5

Vout (min) (V)

0.6

Features

Enable, Light load efficiency, Output discharge, Power good, Pre-Bias Start-Up, Synchronous Rectification

Control mode

Voltage mode

Operating temperature range (°C)

-40 to 85

Iq (typ) (A)

0.00032

Duty cycle (max) (%)

99

Package

VQFN (RGT)-16-9 mm² 3 x 3

Features

  • 96% Maximum Efficiency
  • Continuous 5-A Output Current Capability
  • Support all MLCC Output Capacitor
  • SmoothPWM™ Auto-Skip Eco-Mode™ for Light-Load Efficiency
  • Voltage Mode Control
  • Single Rail Input
  • Selectable Frequency
  • Selectable OCP Threshold
  • Selectable Soft-Start Time
  • 2.9-V to 6-V Input Voltage Range
  • Adjustable Output Voltage Ranging from 0.6 V up to 0.8 × VIN
  • Soft-Stop Output Discharge During Disable
  • Overcurrent, Overvoltage, and Overtemperature Protection
  • Open-Drain Power Good Indication
  • Internal Bootstrap Switch
  • Supports Prebias Start-Up Functionality
  • Small 3 mm × 3 mm, 16-Pin, QFN Package
  • Low RDS(on), 22-mΩ With 3.3-V Input and 18-mΩ With 5-V Input
  • 96% Maximum Efficiency
  • Continuous 5-A Output Current Capability
  • Support all MLCC Output Capacitor
  • SmoothPWM™ Auto-Skip Eco-Mode™ for Light-Load Efficiency
  • Voltage Mode Control
  • Single Rail Input
  • Selectable Frequency
  • Selectable OCP Threshold
  • Selectable Soft-Start Time
  • 2.9-V to 6-V Input Voltage Range
  • Adjustable Output Voltage Ranging from 0.6 V up to 0.8 × VIN
  • Soft-Stop Output Discharge During Disable
  • Overcurrent, Overvoltage, and Overtemperature Protection
  • Open-Drain Power Good Indication
  • Internal Bootstrap Switch
  • Supports Prebias Start-Up Functionality
  • Small 3 mm × 3 mm, 16-Pin, QFN Package
  • Low RDS(on), 22-mΩ With 3.3-V Input and 18-mΩ With 5-V Input

Description

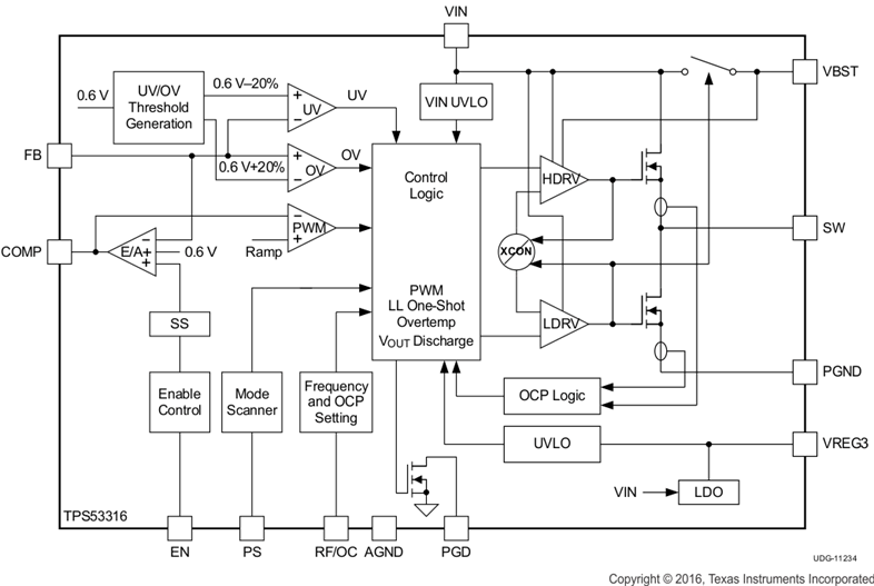
The TPS53316 device provides a fully integrated 3.3-V or 5-V input, synchronous buck converter with 16 total components, in 200 mm2 of PCB area. Due to low RDS(on) and TI proprietary SmoothPWM skip mode of operation, it enables 96% peak efficiency, and over 90% efficiency at load as light as 100 mA. It requires only two 22-µF ceramic output capacitors for a power-dense, 5-A solution.

TPS53316 features 750-kHz, 1.1-MHz, and 2-MHz switching frequency selections, prebias start-up, selectable internal softstart, output soft discharge, internal VBST switch, power good, EN/Input UVLO, overcurrent, overvoltage, undervoltage, and overtemperature protections and all ceramic output capacitor support. It supports input voltages from 2.9 V to 6 V, and no extra bias voltage is needed. The output voltage is adjustable from 0.6 V up to 0.8 × VIN.

TPS53316 is available in the 3 mm × 3 mm, 16-pin QFN package (Green RoHs compliant and Pb free) and is specified from –40°C to 85°C.

The TPS53316 device provides a fully integrated 3.3-V or 5-V input, synchronous buck converter with 16 total components, in 200 mm2 of PCB area. Due to low RDS(on) and TI proprietary SmoothPWM skip mode of operation, it enables 96% peak efficiency, and over 90% efficiency at load as light as 100 mA. It requires only two 22-µF ceramic output capacitors for a power-dense, 5-A solution.

TPS53316 features 750-kHz, 1.1-MHz, and 2-MHz switching frequency selections, prebias start-up, selectable internal softstart, output soft discharge, internal VBST switch, power good, EN/Input UVLO, overcurrent, overvoltage, undervoltage, and overtemperature protections and all ceramic output capacitor support. It supports input voltages from 2.9 V to 6 V, and no extra bias voltage is needed. The output voltage is adjustable from 0.6 V up to 0.8 × VIN.

TPS53316 is available in the 3 mm × 3 mm, 16-pin QFN package (Green RoHs compliant and Pb free) and is specified from –40°C to 85°C.

Subscribe to Welllinkchips !
Your Name
* Email
Submit a request