0
TPS53119
  • TPS53119
  • TPS53119
  • TPS53119
  • TPS53119

TPS53119

ACTIVE

3-V to 26-V, 20-A, synchronous D-CAP buck controller with eco-mode

Texas Instruments TPS53119 Product Info

1 April 2026 1

Parameters

Rating

Catalog

Topology

Buck

Iout (max) (A)

20

Vin (max) (V)

26

Vin (min) (V)

3

Vout (max) (V)

5.5

Vout (min) (V)

0.6

Control mode

D-CAP

Features

Adjustable current limit, Enable, Light-load efficiency, Power good, Prebias startup

Duty cycle (max) (%)

90

Iq (typ) (A)

0.0004

Number of phases

1

Operating temperature range (°C)

-20 to 85

Package

VQFN (RGT)-16-9 mm² 3 x 3

Features

  • Conversion input voltage range: 3 V to 26 V
  • VDD input voltage range: 4.5 V to 25 V
  • Output voltage range: 0.6 V to 5.5 V
  • Built-In 0.6-V (±0.8%) reference
  • Built-In LDO linear voltage regulator
  • Auto-skip Eco-Mode™ for light-load efficiency
  • D-CAP™ mode with 100-ns load-step response
  • Adaptive ON-time control architecture with 8 selectable frequency settings
  • 4700-ppm/°C RDS(on) current sensing
  • 0.7-ms, 1.4-ms, 2.8-ms and 5.6-ms Selectable internal voltage servo soft start
  • Pre-charged start-up capability
  • Built-in output discharge
  • Open-drain power-good output
  • Integrated boost switch
  • Built-In OVP/UVP/OCP
  • Thermal shutdown (non-latch)
  • 3-mm × 3-mm 16-Pin VQFN (RGT) package
  • Create a custom design using the TPS53119 with the WEBENCH® Power Designer
  • Conversion input voltage range: 3 V to 26 V
  • VDD input voltage range: 4.5 V to 25 V
  • Output voltage range: 0.6 V to 5.5 V
  • Built-In 0.6-V (±0.8%) reference
  • Built-In LDO linear voltage regulator
  • Auto-skip Eco-Mode™ for light-load efficiency
  • D-CAP™ mode with 100-ns load-step response
  • Adaptive ON-time control architecture with 8 selectable frequency settings
  • 4700-ppm/°C RDS(on) current sensing
  • 0.7-ms, 1.4-ms, 2.8-ms and 5.6-ms Selectable internal voltage servo soft start
  • Pre-charged start-up capability
  • Built-in output discharge
  • Open-drain power-good output
  • Integrated boost switch
  • Built-In OVP/UVP/OCP
  • Thermal shutdown (non-latch)
  • 3-mm × 3-mm 16-Pin VQFN (RGT) package
  • Create a custom design using the TPS53119 with the WEBENCH® Power Designer

Description

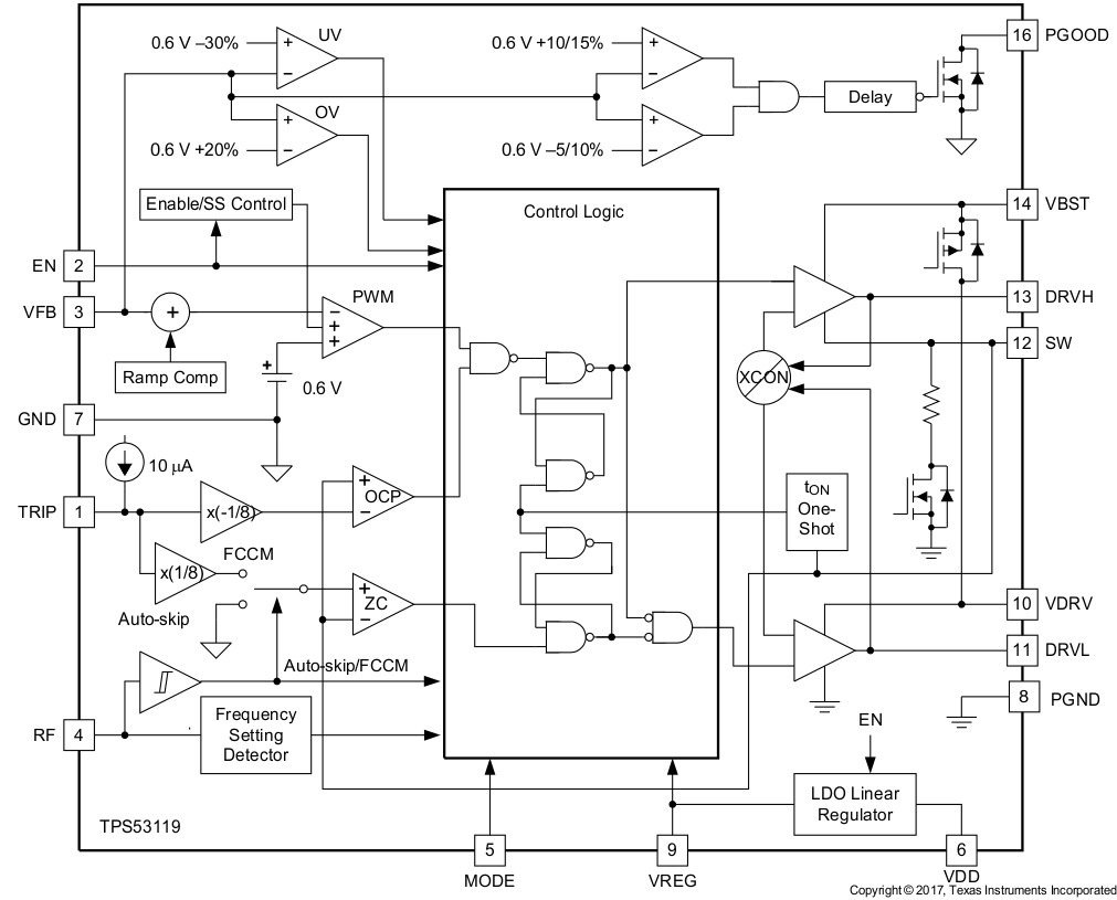
The TPS53119 device is a small-sized single buck controller with adaptive ON-time D-CAP mode control. The device is designed for low output voltage, high current, PC system power rail and similar point-of-load (POL) power supplies in digital consumer products. The small package and minimal pin count save space on the PCB, while the dedicated EN pin and pre-set frequency selections simplify the power supply design. The skip mode at light load conditions, strong gate drivers, and low-side FET RDS(on) current sensing supports low loss and high efficiency over a broad load range. The conversion input voltage (high-side FET drain voltage) range is between 4.5 V and 25 V, and the output voltage range is between 0.6 V and 5.5 V. The TPS53119 is available in a 16-pin VQFN package specified from –20°C to +85°C.

The TPS53119 device is a small-sized single buck controller with adaptive ON-time D-CAP mode control. The device is designed for low output voltage, high current, PC system power rail and similar point-of-load (POL) power supplies in digital consumer products. The small package and minimal pin count save space on the PCB, while the dedicated EN pin and pre-set frequency selections simplify the power supply design. The skip mode at light load conditions, strong gate drivers, and low-side FET RDS(on) current sensing supports low loss and high efficiency over a broad load range. The conversion input voltage (high-side FET drain voltage) range is between 4.5 V and 25 V, and the output voltage range is between 0.6 V and 5.5 V. The TPS53119 is available in a 16-pin VQFN package specified from –20°C to +85°C.

Subscribe to Welllinkchips !
Your Name
* Email
Submit a request