0
TPS40211
  • TPS40211
  • TPS40211
  • TPS40211

TPS40211

ACTIVE

4.5-V to 52-V wide input range current mode boost controller with 260-mV reference voltage

Texas Instruments TPS40211 Product Info

1 April 2026 0

Parameters

Rating

Catalog

Topology

Boost, Flyback, Forward, SEPIC

Vin (max) (V)

52

Vin (min) (V)

4.5

Vout (max) (V)

300

Vout (min) (V)

4.5

Features

Enable, Frequency synchronization, Nonsynchronous rectification

Duty cycle (max) (%)

67.3

Iq (typ) (A)

0.0015

TI functional safety category

Functional Safety-Capable

Operating temperature range (°C)

-40 to 125

Package

HVSSOP (DGQ)-10-14.7 mm² 3 x 4.9

Features

  • Functional Safety-Capable
    • Documentation available to aid functional safety system design
  • For boost, flyback, SEPIC, LED drive apps
  • Wide input operating voltage: 4.5 V to 52 V
  • Adjustable oscillator frequency
  • Fixed frequency current mode control
  • Internal slope compensation
  • Integrated low-side driver
  • Programmable closed-loop soft start
  • Overcurrent protection
  • External synchronization capable
  • Reference 700 mV (TPS40210), 260 mV (TPS40211)
  • Low current disable function
  • Create a custom design using the TPS4021x with the WEBENCH Power Designer
  • Functional Safety-Capable
    • Documentation available to aid functional safety system design
  • For boost, flyback, SEPIC, LED drive apps
  • Wide input operating voltage: 4.5 V to 52 V
  • Adjustable oscillator frequency
  • Fixed frequency current mode control
  • Internal slope compensation
  • Integrated low-side driver
  • Programmable closed-loop soft start
  • Overcurrent protection
  • External synchronization capable
  • Reference 700 mV (TPS40210), 260 mV (TPS40211)
  • Low current disable function
  • Create a custom design using the TPS4021x with the WEBENCH Power Designer

Description

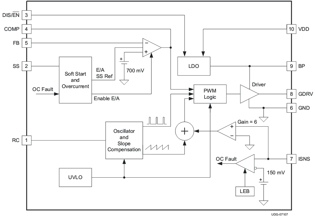
The TPS40210 and TPS40211 are wide-input voltage (4.5 V to 52 V), nonsynchronous boost controllers. They are suitable for topologies which require a grounded source N-channel FET including boost, flyback, SEPIC, and various LED Driver applications. The device features include programmable soft start, overcurrent protection with automatic retry, and programmable oscillator frequency. Current mode control provides improved transient response and simplified loop compensation. The main difference between the two parts is the reference voltage to which the error amplifier regulates the FB pin.

The TPS40210 and TPS40211 are wide-input voltage (4.5 V to 52 V), nonsynchronous boost controllers. They are suitable for topologies which require a grounded source N-channel FET including boost, flyback, SEPIC, and various LED Driver applications. The device features include programmable soft start, overcurrent protection with automatic retry, and programmable oscillator frequency. Current mode control provides improved transient response and simplified loop compensation. The main difference between the two parts is the reference voltage to which the error amplifier regulates the FB pin.

Subscribe to Welllinkchips !
Your Name
* Email
Submit a request