0
TPS40055
  • TPS40055
  • TPS40055
  • TPS40055

TPS40055

ACTIVE

Wide Input (8V-40V) up to 1MHz Frequency Synchronous Buck Controller, source/sink

Texas Instruments TPS40055 Product Info

1 April 2026 0

Parameters

Rating

Catalog

Topology

Buck Controller

Iout (max) (A)

20

Vin (max) (V)

40

Vin (min) (V)

8

Vout (max) (V)

35

Vout (min) (V)

0.7

Control mode

Voltage mode

Features

Enable, Frequency synchronization, Synchronous Rectification

Duty cycle (max) (%)

85

Iq (typ) (A)

0.0015

Number of phases

1

Operating temperature range (°C)

-40 to 85

Package

HTSSOP (PWP)-16-32 mm² 5 x 6.4

Features

  • New products available
    • LM5145 75-V synchronous buck controller with wide input voltage and duty cycle ranges
    • LM5146 100-V synchronous buck DC/DC controller with wide duty-cycle range
  • Operating input voltage 8 V to 40 V
  • Input voltage feedforward compensation
  • < 1% internal 0.7-V reference
  • Programmable fixed-frequency up to 1-MHz voltage mode controller
  • Internal gate-drive outputs for high-side and synchronous N-channel MOSFETs
  • 16-pin PowerPAD™ package (RθJC = 2°C/W)
  • Thermal shutdown
  • Externally synchronizable
  • Programmable high-side sense short-circuit protection
  • Programmable closed-loop soft start
  • TPS40054 source only
  • TPS40055 source and sink
  • TPS40057 source and sink with VO prebias
  • New products available
    • LM5145 75-V synchronous buck controller with wide input voltage and duty cycle ranges
    • LM5146 100-V synchronous buck DC/DC controller with wide duty-cycle range
  • Operating input voltage 8 V to 40 V
  • Input voltage feedforward compensation
  • < 1% internal 0.7-V reference
  • Programmable fixed-frequency up to 1-MHz voltage mode controller
  • Internal gate-drive outputs for high-side and synchronous N-channel MOSFETs
  • 16-pin PowerPAD™ package (RθJC = 2°C/W)
  • Thermal shutdown
  • Externally synchronizable
  • Programmable high-side sense short-circuit protection
  • Programmable closed-loop soft start
  • TPS40054 source only
  • TPS40055 source and sink
  • TPS40057 source and sink with VO prebias

Description

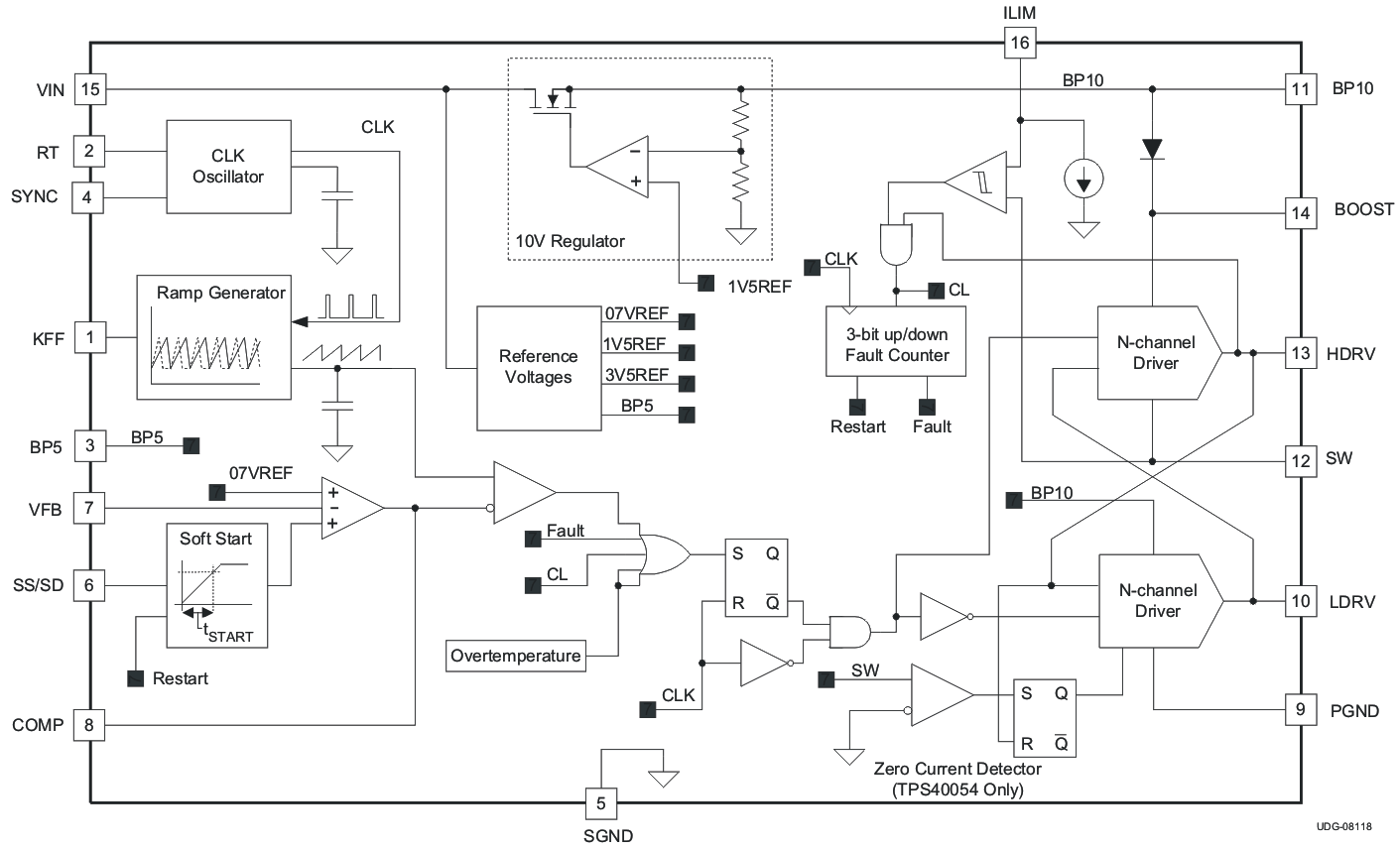
The TPS4005x is a family of high-voltage, wide-input (8 V to 40 V), synchronous, step-down controllers. The TPS4005x family offers design flexibility with a variety of user-programmable functions, including soft start, UVLO, operating frequency, voltage feedforward, high-side current limit, and loop compensation.

The TPS4005x uses voltage feedforward control techniques to provide good line regulation over the wide (4:1) input voltage range, and fast response to input line transients. Near-constant modulator gain with input variation eases loop compensation. The externally programmable current limit provides pulse-by-pulse current limit, as well as hiccup mode operation using an internal fault counter for longer duration overloads.

The new products, LM5145 and LM5146, offer reduced BOM cost, higher efficiency, and reduced solution size among many other features. Start a WEBENCH design with LM5145 and LM5146.

The TPS4005x is a family of high-voltage, wide-input (8 V to 40 V), synchronous, step-down controllers. The TPS4005x family offers design flexibility with a variety of user-programmable functions, including soft start, UVLO, operating frequency, voltage feedforward, high-side current limit, and loop compensation.

The TPS4005x uses voltage feedforward control techniques to provide good line regulation over the wide (4:1) input voltage range, and fast response to input line transients. Near-constant modulator gain with input variation eases loop compensation. The externally programmable current limit provides pulse-by-pulse current limit, as well as hiccup mode operation using an internal fault counter for longer duration overloads.

The new products, LM5145 and LM5146, offer reduced BOM cost, higher efficiency, and reduced solution size among many other features. Start a WEBENCH design with LM5145 and LM5146.

Subscribe to Welllinkchips !
Your Name
* Email
Submit a request