0
TLV316
  • TLV316
  • TLV316
  • TLV316

TLV316

ACTIVE

Single, 5.5-V, 10-MHz, RRIO operational amplifier

Texas Instruments TLV316 Product Info

1 April 2026 0

Parameters

Number of channels

1

Total supply voltage (+5 V = 5, ±5 V = 10) (max) (V)

5.5

Total supply voltage (+5 V = 5, ±5 V = 10) (min) (V)

1.8

Rail-to-rail

In, Out

GBW (typ) (MHz)

10

Slew rate (typ) (V/µs)

6

Vos (offset voltage at 25°C) (max) (mV)

3

Iq per channel (typ) (mA)

0.4

Vn at 1 kHz (typ) (nV√Hz)

12

Rating

Catalog

Operating temperature range (°C)

-40 to 125

Offset drift (typ) (µV/°C)

2

Features

Cost Optimized, EMI Hardened

CMRR (typ) (dB)

90

Iout (typ) (A)

0.05

Architecture

CMOS

Input common mode headroom (to negative supply) (typ) (V)

-0.2

Input common mode headroom (to positive supply) (typ) (V)

0.2

Output swing headroom (to negative supply) (typ) (V)

0.005

Output swing headroom (to positive supply) (typ) (V)

-0.005

Package

SOT-23 (DBV)-5-8.12 mm² 2.9 x 2.8

Features

  • Unity-Gain Bandwidth: 10 MHz
  • Low IQ: 400 µA/ch
    • Excellent Power-to-Bandwidth Ratio
    • Stable IQ Over Temperature and Supply Range
  • Wide Supply Range: 1.8 V to 5.5 V
  • Low Noise: 12 nV/√Hz at 1 kHz
  • Low Input Bias Current: ±10 pA
  • Offset Voltage: ±0.75 mV
  • Unity-Gain Stable
  • Internal RFI/EMI Filter
  • Extended Temperature Range: –40°C to +125°C
  • Unity-Gain Bandwidth: 10 MHz
  • Low IQ: 400 µA/ch
    • Excellent Power-to-Bandwidth Ratio
    • Stable IQ Over Temperature and Supply Range
  • Wide Supply Range: 1.8 V to 5.5 V
  • Low Noise: 12 nV/√Hz at 1 kHz
  • Low Input Bias Current: ±10 pA
  • Offset Voltage: ±0.75 mV
  • Unity-Gain Stable
  • Internal RFI/EMI Filter
  • Extended Temperature Range: –40°C to +125°C

Description

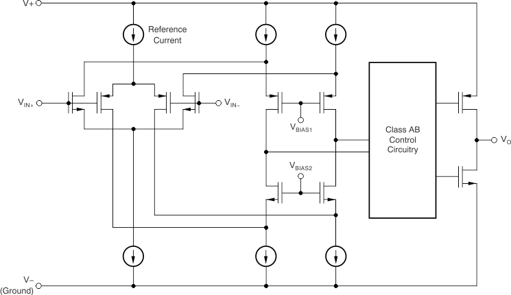
The TLV316 (single), TLV2316 (dual), and TLV4316 (quad) devices comprise a family of general-purpose, low-power operational amplifiers. Features such as rail-to-rail input and output swings, low quiescent current (400 µA/ch typical) combined with a wide bandwidth of 10 MHz, and very-low noise (12 nV/√Hz at 1 kHz) make this family attractive for a variety of applications that require a good balance between cost and performance. The low input bias current supports operational amplifiers that are used in applications with megaohm source impedances.

The robust design of the TLVx316 provides ease-of-use to the circuit designer–a unity-gain stable, integrated RFI/EMI rejection filter, no phase reversal in overdrive condition, and high electrostatic discharge (ESD) protection (4-kV HBM).

These devices are optimized for low-voltage operation as low as 1.8 V (±0.9 V) and up to 5.5 V (±2.75 V). This latest addition of low-voltage CMOS operational amplifiers to the portfolio, in conjunction with the TLVx313 and TLVx314 series, offer a family of bandwidth, noise, and power options to meet the needs of a wide variety of applications.

The TLV316 (single), TLV2316 (dual), and TLV4316 (quad) devices comprise a family of general-purpose, low-power operational amplifiers. Features such as rail-to-rail input and output swings, low quiescent current (400 µA/ch typical) combined with a wide bandwidth of 10 MHz, and very-low noise (12 nV/√Hz at 1 kHz) make this family attractive for a variety of applications that require a good balance between cost and performance. The low input bias current supports operational amplifiers that are used in applications with megaohm source impedances.

The robust design of the TLVx316 provides ease-of-use to the circuit designer–a unity-gain stable, integrated RFI/EMI rejection filter, no phase reversal in overdrive condition, and high electrostatic discharge (ESD) protection (4-kV HBM).

These devices are optimized for low-voltage operation as low as 1.8 V (±0.9 V) and up to 5.5 V (±2.75 V). This latest addition of low-voltage CMOS operational amplifiers to the portfolio, in conjunction with the TLVx313 and TLVx314 series, offer a family of bandwidth, noise, and power options to meet the needs of a wide variety of applications.

Subscribe to Welllinkchips !
Your Name
* Email
Submit a request