0
TPS3702-Q1
  • TPS3702-Q1
  • TPS3702-Q1

TPS3702-Q1

ACTIVE

Automotive high-accuracy window voltage detector for overvoltage and undervoltage monitoring

Texas Instruments TPS3702-Q1 Product Info

1 April 2026 2

Parameters

Rating

Automotive

Number of supplies monitored

1

Threshold voltage 1 (typ) (V)

0.91, 1, 1.09, 1.2, 1.64, 1.69, 1.8, 3, 3.1, 3.3, 4.55, 5

Features

Reset time delay, Separate VDD & sense, Undervoltage and overvoltage monitor, Wide input voltage

Reset threshold accuracy (%)

0.9

Iq (typ) (mA)

0.006

Output driver type/reset output

Active-low, Open-drain

Time delay (ms)

0, 5, 10, 100, 200

Watchdog timer WDI (s)

None

Supply voltage (min) (V)

2

Supply voltage (max) (V)

18

TI functional safety category

Functional Safety-Capable

Operating temperature range (°C)

-40 to 125

Package

SOT-23-THN (DDC)-6-8.12 mm² 2.9 x 2.8

Features

  • AEC-Q100 Qualified:
    • Device temperature grade 1: –40°C to 125°C ambient operating temperature
    • Device HBM ESD classification level 2
    • Device CDM ESD classification level C4B
  • Input Voltage Range: 2V to 18V
  • High threshold accuracy:
    • 0.25% (typical)
    • 0.9% (–40°C to 125°C)
  • Fixed window thresholds optimized for nominal rails between 1V and 5V
  • Open-drain outputs for overvoltage and undervoltage indication
  • Internal glitch immunity
  • Threshold adjust using the SET pin
  • Low quiescent current: 7µA (typical)
  • Internal threshold hysteresis: 0.55%, 1.0%
  • SOT-6 package
  • AEC-Q100 Qualified:
    • Device temperature grade 1: –40°C to 125°C ambient operating temperature
    • Device HBM ESD classification level 2
    • Device CDM ESD classification level C4B
  • Input Voltage Range: 2V to 18V
  • High threshold accuracy:
    • 0.25% (typical)
    • 0.9% (–40°C to 125°C)
  • Fixed window thresholds optimized for nominal rails between 1V and 5V
  • Open-drain outputs for overvoltage and undervoltage indication
  • Internal glitch immunity
  • Threshold adjust using the SET pin
  • Low quiescent current: 7µA (typical)
  • Internal threshold hysteresis: 0.55%, 1.0%
  • SOT-6 package

Description

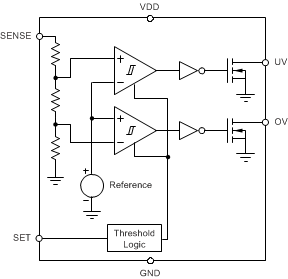
The TPS3702-Q1 is an integrated overvoltage and undervoltage window voltage detector in a small SOT-6 package. This highly accurate voltage detector is an excellent choice for systems that operate on low-voltage supply rails and have narrow margin supply tolerances. Low threshold hysteresis options of 0.55% and 1.0% prevent false reset signals when the monitored voltage supply is in the normal range of operation. Internal glitch immunity and noise filters further eliminate false resets resulting from erroneous signals.

The TPS3702-Q1 does not require any external resistors for setting overvoltage and undervoltage reset thresholds, which further increases overall accuracy and reduces solution size and cost. The SET pin is used to select between the two available threshold voltages designed into each device. A separate SENSE input pin and VDD pin allow for the redundancy sought by safety-critical and high-reliability systems. This device also features independent reset outputs for the OV and UV pins; as a result of the open-drain configuration, UV and OV can be tied together.

This device has a low typical quiescent current specification of 7µA . The TPS3702-Q1 is designed for automotive applications and is qualified for AEC-Q100 Grade 1.

The TPS3702-Q1 is an integrated overvoltage and undervoltage window voltage detector in a small SOT-6 package. This highly accurate voltage detector is an excellent choice for systems that operate on low-voltage supply rails and have narrow margin supply tolerances. Low threshold hysteresis options of 0.55% and 1.0% prevent false reset signals when the monitored voltage supply is in the normal range of operation. Internal glitch immunity and noise filters further eliminate false resets resulting from erroneous signals.

The TPS3702-Q1 does not require any external resistors for setting overvoltage and undervoltage reset thresholds, which further increases overall accuracy and reduces solution size and cost. The SET pin is used to select between the two available threshold voltages designed into each device. A separate SENSE input pin and VDD pin allow for the redundancy sought by safety-critical and high-reliability systems. This device also features independent reset outputs for the OV and UV pins; as a result of the open-drain configuration, UV and OV can be tied together.

This device has a low typical quiescent current specification of 7µA . The TPS3702-Q1 is designed for automotive applications and is qualified for AEC-Q100 Grade 1.

Subscribe to Welllinkchips !
Your Name
* Email
Submit a request